Design Note 444: Ideal Diodes Protect Against Power Supply Wiring Errors
Introduction
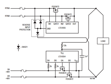
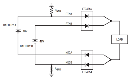
High availability systems often employ dual feed power distribution to achieve redundancy and enhance system reliability. ORing diodes join the feeds together at the point of load, most often using Schottky diodes for low loss. MOSFET-based ideal diodes can be used to replace Schottky diodes for a significant reduction in power dissipation, simplifying the thermal layout and improving system efficiency. Figure 1 shows the LTC4355 and LTC4354 combining the inputs and returns in a –48V, 5A dual feed application. This solution reduces the power dissipation from 6W using Schottky diodes to just 1.1W with MOSFETs.

Figure 1. –48V Ideal Diode-OR.
With two supply sources and four supply connections there are plenty of ways to incorrectly connect the wires. Although the likelihood of a wiring error is small, the cost is high if downstream cards are not designed to tolerate such errors. Wiring errors could include reverse polarity or cross-feed connections. Knowing this, circuit designers are accustomed to using discrete diode solutions to protect against such mishaps. It is important that active ideal diodes give similar protection.
Types of Misconnections
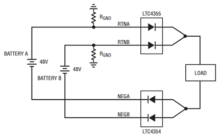
Figure 2 shows the correct power supply connections. RTNA and RTNB are close in potential by virtue of the common connections to safety ground represented by RGND.

Figure 2.Correct Power Supply Connections.
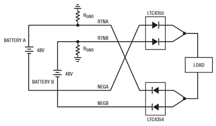
Figure 3 shows a reversed input connection with RTNA and NEGA swapped. The associated ideal diodes are reverse biased, making the wiring error transparent to the load with BATTERY B providing power.

Figure 3. Reversed RTNA and NEGA Connection.
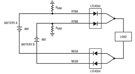
Figure 4 shows another misconnection with RTNB and NEGA swapped, so one power supply is connected across the RTN inputs of the LTC4355 and the other supply across the –48V inputs of the LTC4354. In this case, the reverse input protection network of three diodes shown in Figure 1 prevents damage to the LTC4355. The load operates from BATTERY B, but only after the current has passed through the ground wiring.

Figure 4. RTNB and NEGA Swapped.
Figure 5 shows BATTERY B installed incorrectly. The reversed battery has no effect on the load because the diode connected to NEGB is reverse biased. The voltage across the LTC4354 can exceed 100V and an external clamp may be added to protect its DRAIN pin.

Figure 5. Reversed BATTERY B.
Figures 2-5 have the correct safety ground connections to RTNA and RTNB. Damage can occur if there is a large potential difference between RTNA and RTNB. Figure 6 shows the safety ground, RGND, mistakenly connected to NEGB instead of RTNB. This connects the power supplies in series and the voltage seen across the load nears 100V which can cause damage, a situation no different than encountered with a discrete diode solution. A TransZorb placed across the output protects the load, until a fuse on the input opens to isolate the high voltage from the load.

Figure 6. GND Misconnected to NEGB.
Conclusion
In dual feed applications, the supply connections can be erroneously wired, potentially causing damage to the load. An ideal diode solution using the LTC4355 and LTC4354 provides protection similar to Schottkys, but with much lower power dissipation. The end result is a compact layout and improved efficiency.