Two engineers working in the lab

利用ADI一套新的精密技术信号链,可节省时间并加快交付解决方案。从智能工业到仪器仪表、电气化到数字健康,您的应用都能找到匹配的精密技术组合产品。

放心定制您的信号链

MAX9660

过期

7位、可编程VCOM基准,带有30x OTP存储器

7位、可编程VCOM基准系统,用于LCD TV

产品技术资料帮助

ADI公司所提供的资料均视为准确、可靠。但本公司不为用户在应用过程中侵犯任何专利权或第三方权利承担任何责任。技术指标的修改不再另行通知。本公司既没有含蓄的允许,也不允许借用ADI公司的专利或专利权的名义。本文出现的商标和注册商标所有权分别属于相应的公司。

Viewing:

概述

  • VCOM放大器,900mA峰值输出电流
  • 集成非易失存储器,用于存储VCOM设置
  • 7位、可调节吸电流器件
  • 可通过电阻调节满量程范围
  • 2.5V至3.6V逻辑供电范围
  • 8V至20V模拟供电范围

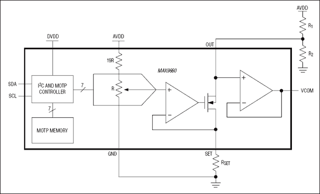
MAX9660为TFT-LCD面板的VCOM调节提供可编程基准电压。7位、电流型数/模转换器(DAC)从外部电阻分压器串吸收电流,产生VCOM基准电压,它还用于电压缓冲器输入,提供大电流输出驱动。

MAX9660包含多组一次性编程(MOTP)存储器,在片内存储DAC代码,省去了外部EEPROM。该芯片可支持多达30次的MOTP存储器写操作。

MAX9660具有I²C接口,用于设置VCOM基准电压和MOTP存储器写操作。

应用

  • 仪表控制电压源
  • TFT-LCD板

MAX9660
7位、可编程VCOM基准,带有30x OTP存储器
MAX9660:功能框图
添加至 myAnalog

将产品添加到myAnalog 的现有项目或新项目中(接收通知)。

创建新项目
提问

参考资料

了解更多
添加至 myAnalog

Add media to the Resources section of myAnalog, to an existing project or to a new project.

创建新项目

最新评论

需要发起讨论吗? 没有关于 MAX9660的相关讨论?是否需要发起讨论?

在EngineerZone®上发起讨论

近期浏览