MAX1139L

2.7V至3.6V和4.5V至5.5V、低功耗、4/12通道、2线串口、10位ADC

产品技术资料帮助

ADI公司所提供的资料均视为准确、可靠。但本公司不为用户在应用过程中侵犯任何专利权或第三方权利承担任何责任。技术指标的修改不再另行通知。本公司既没有含蓄的允许,也不允许借用ADI公司的专利或专利权的名义。本文出现的商标和注册商标所有权分别属于相应的公司。

Viewing:

概述

  • 高速I²C兼容串行接口
    • 400kHz快速模式
    • 1.7MHz高速模式
  • 单电源供电
    • 2.7V至3.6V (MAX1137/MAX1139)
    • 4.5V至5.5V (MAX1136/MAX1138)
  • 内部基准
    • 2.048V (MAX1137/MAX1139)
    • 4.096V (MAX1136/MAX1138)
  • 外部基准:1V至VDD
  • 内部时钟
  • 4路单端或2路全差分(MAX1136/MAX1137)
  • 12路单端或6路全差分(MAX1138/MAX1139)
  • 内部FIFO,带通道扫描模式
  • 低功耗
    • 94.4ksps时670µA
    • 40ksps时230µA
    • 10ksps时60µA
    • 1ksps时6µA
    • 关断模式下0.5µA
  • 软件可配置单极性/双极性
  • 小尺寸封装
    • 8引脚µMAX (MAX1136/MAX1137)
    • 16引脚QSOP (MAX1138/MAX1139)

MAX1136–MAX1139低功耗、10位、多路模数转换器(ADC)具有内部采样/保持(T/H)器、电压基准、时钟和I²C兼容的2线串行接口。这些器件工作在2.7V至3.6V (MAX1137/MAX1139)或4.5V至5.5V (MAX1136/MAX1138)单电源,在最高采样率94.4ksps下耗电仅670µA。采样率低于46ksps时,电源电流降至230µA。两次转换之间AutoShutdown™将器件自动关断,在较低的吞吐率时使电源电流降至1µA以下。MAX1136/MAX1137分别带有4个逻辑输入通道,MAX1138/MAX1139分别带有12个逻辑输入通道。全差分模拟输入可通过软件配置为单极性或双极性、也可设置为单端或差分模式。

满量成模拟输入范围由内部基准或外部提供的1V至VDD的基准电压决定。MAX1137/MAX1139具有2.048V内部基准,MAX1136/MAX1138具有4.096V内部基准。MAX1136/MAX1137采用8引脚µMAX®封装;MAX1138/MAX1139采用16引脚QSOP封装。MAX1136–MAX1139工作在扩展级温度范围(-40°C至+85°C)。引脚兼容的12位器件可参考MAX1136–MAX1139数据资料;引脚兼容的8位器件请参考MAX1036–MAX1039数据资料。

应用

  • 电池供电测试设备
  • 手持式便携应用
  • 医疗仪器
  • 接收信号强度指示
  • 太阳能供电远端系统
  • 系统监控

MAX1139L
2.7V至3.6V和4.5V至5.5V、低功耗、4/12通道、2线串口、10位ADC
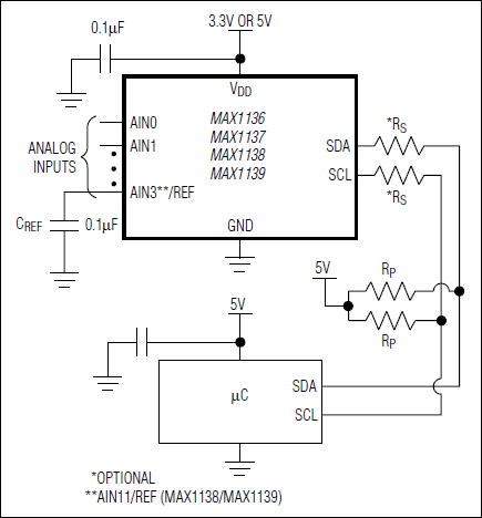
MAX1136、MAX1137、MAX1138、MAX1139:典型工作电路
添加至 myAnalog

将产品添加到myAnalog 的现有项目或新项目中(接收通知)。

创建新项目
提问

参考资料

了解更多
添加至 myAnalog

Add media to the Resources section of myAnalog, to an existing project or to a new project.

创建新项目

软件资源

找不到您所需的软件或驱动?

申请驱动/软件

硬件生态系统

部分模型 产品周期 描述
模数转换器(ADC) 5
MAX127 量产 多量程、+5V、12位DAS,带有2线串行接口
MAX128 量产 多量程、+5V、12位DAS,带有2线串行接口
MAX1086 推荐用于新设计 150ksps、10位、双通道单端及单通道真差分ADC,SOT23和TDFN封装
MAX11606 量产 2.7V至3.6V和4.5V至5.5V、低功耗、4/8/12通道、2线串口、10位ADC
MAX11647 量产 低功耗、1/2通道、I²C、10位ADC,采用1.9mm x 2.2mm超小尺寸封装
Modal heading
添加至 myAnalog

将产品添加到myAnalog 的现有项目或新项目中(接收通知)。

创建新项目

最新评论

需要发起讨论吗? 没有关于 MAX1139L的相关讨论?是否需要发起讨论?

在EngineerZone®上发起讨论

近期浏览