ADAS1127

不推荐用于新设计

64通道、24位电流数字ADC

产品技术资料帮助

ADI公司所提供的资料均视为准确、可靠。但本公司不为用户在应用过程中侵犯任何专利权或第三方权利承担任何责任。技术指标的修改不再另行通知。本公司既没有含蓄的允许,也不允许借用ADI公司的专利或专利权的名义。本文出现的商标和注册商标所有权分别属于相应的公司。

Viewing:

概述

  • 64通道、低电平电流数字转换器
  • 最高24位分辨率
  • 最高19.7 kSPS(50.7 μs积分时间)
  • 同步采样
  • 超低噪声(低至0.4 fC [2500e−])
  • 用户可调满量程范围
  • 积分非线性(INL):FSR的±0.75 ppm读数的±0.025%
  • 极低功耗:每通道6.25 mW
  • LVDS自时钟串行数据接口
  • SPI配置寄存器(菊花链)
  • 片上温度传感器和基准电压缓冲
  • 10 mm × 10 mm小型BGA封装


ADAS1127是一款64通道、电流数字、模数转换器(ADC),内置64个低功耗、低噪声、低输入电流积分器、同步采样保持、具有可配置采样速率和最高24位分辨率的高速、高分辨率ADC。


所有转换通道结果均在一个LVDS自时钟串行接口上输出,可减少外部硬件。SPI兼容串行接口可实现ADC采用SDI输入的配置。SDO输出允许用户将几个ADC以菊花链形式连接到一个三线式总线上。ADAS1127采用独立电源IOVDD,可降低对转换的数字噪声影响。


ADAS1127采用10 mm × 10 mm小型BGA封装。欲了解有关ADAS1127的更多信息,请发送电子邮件至ADI公司的 adas@analog.com.



应用
  • 医疗、工业和安保CT扫描仪数据采集
  • 光电二极管传感器
  • 放射剂量测定和放射治疗系统
  • 光纤功率监控
  • X射线检测系统
  • 高通道数数据采集系统(电流或电压输入)

此产品有一个更新版本

ADAS1128 量产

128通道、24位电流数字ADC

ADAS1127
64通道、24位电流数字ADC
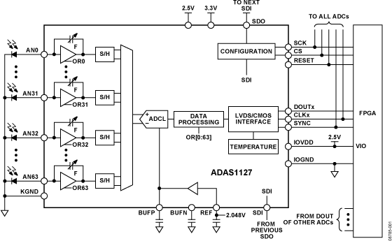
ADAS1127 Functional Block Diagram
添加至 myAnalog

将产品添加到myAnalog 的现有项目或新项目中(接收通知)。

创建新项目
提问

参考资料

了解更多
添加至 myAnalog

Add media to the Resources section of myAnalog, to an existing project or to a new project.

创建新项目

软件资源

找不到您所需的软件或驱动?

申请驱动/软件

最新评论

需要发起讨论吗? 没有关于 ADAS1127的相关讨论?是否需要发起讨论?

在EngineerZone®上发起讨论

近期浏览