5B46

过期

隔离频率输入;0至250 kHz输入信号调理模块

产品技术资料帮助

ADI公司所提供的资料均视为准确、可靠。但本公司不为用户在应用过程中侵犯任何专利权或第三方权利承担任何责任。技术指标的修改不再另行通知。本公司既没有含蓄的允许,也不允许借用ADI公司的专利或专利权的名义。本文出现的商标和注册商标所有权分别属于相应的公司。

Viewing:

概述

  • 接受频率输入
  • 转速计应用
  • 500Hz至25KHz输入(TTL或过零)
  • 0-5V输出

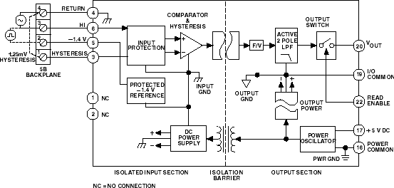
5B45和5B46是精密隔离500 Hz至250 kHz频率电压转换器,提供最大±0.1%的高精度性能。二者几乎能接受任何TTL电平或过零输入信号波形(正弦波、方波、脉冲串或三角波)。两种型号均提供240 V rms输入保护和1,500 V rms输入至输出隔离,并采用工业标准5B系列即插即用式模块封装。

5B46
隔离频率输入;0至250 kHz输入信号调理模块
5B46-fbl
添加至 myAnalog

将产品添加到myAnalog 的现有项目或新项目中(接收通知)。

创建新项目
提问

参考资料

了解更多
添加至 myAnalog

Add media to the Resources section of myAnalog, to an existing project or to a new project.

创建新项目

最新评论

需要发起讨论吗? 没有关于 5B46的相关讨论?是否需要发起讨论?

在EngineerZone®上发起讨论

近期浏览