在開關模式電源中使用氮化鎵技術的注意事項
在開關模式電源中使用氮化鎵技術的注意事項
作者:ADI 電源管理專家 Frederik Dostal
摘要
本文詳細討論了GaN技術,解釋如何在開關模式電源中使用此類寬能隙開關,同時介紹了電路示例,並闡述使用專用GaN驅動器和控制器的優勢。文中並展示了LTspice®工具,用以協助理解GaN開關在電源中的使用情況。最後則進一步展望GaN技術的未來。
簡介
寬能隙技術在開關模式電源中越來越受歡迎。如果電路設計人員有興趣在未來設計中使用此項相對較新的技術,則有必要瞭解此項技術的優勢和挑戰,並累積相關經驗。
寬能隙半導體
矽是電子產品中使用一種令人驚嘆的材料,其能夠生長出高純度塊體單晶矽並透過摻雜形成p型和n型特性,造就了令人矚目的微電子基礎設施與產業。於是,低成本、高可用性元件不斷滲透到我們的生活中。然而,隨著工程師逐漸把手中的工具發揮到極致性能,我們也在不斷尋找更好的電晶體。對於各種應用中的許多用例,矽固然表現出優異的性能,但矽的某些材料特性也限制了其在速度、功率密度和溫度範圍等方面的提升。雖然市面上提供許多其他半導體技術,例如砷化鎵(GaAs)、碳化矽(SiC)和氮化鎵(GaN),但設計者在使用矽建構電路方面已經累積了豐富的經驗,涵蓋研究、開發工具鏈和生產環節。根據 SEMI.org統計指出,2023年晶圓出貨量為126.02億平方英吋,面積足以覆蓋1000個足球場。對於始終追求更精巧解決方案的半導體產業來說,這無疑是驚人的成就!1
得益於對矽材料的熟悉,隨著時間的推移,半導體產業能夠將矽的性能不斷向前推進。然而,半導體產業迫切需要認真考慮取代矽的半導體技術,而寬能隙半導體的相關研究在此方面則已取得實際的成果。
GaAs是一種III-V能隙半導體,用於微波、鐳射二極體和太陽能電池等高頻應用。得益於高飽和電子速度和遷移率,GaAs能夠在100 GHz以上的頻率下正常工作。
電子產品中使用SiC由來已久,其早期應用主要是發光二極體。憑藉耐高溫和耐高壓的能力,碳化矽得以作為電源中的功率級元件。此外,碳化矽能夠實現電壓範圍遠高於1000 V的開關和二極體。
在電源應用中,GaN是一種能夠取代或增強矽基電路的特定技術。在20世紀90年代初,GaN主要是研究級材料,但到了2003年時,從產量來看,GaN已躋身三大半導體材料之列,僅次於矽和GaAs。GaN的早期用例包括固態照明和射頻電子產品。2
2012年時,GaN原型首次用於電源開關(pGaN HEMT元件),取代開關模式電源中的矽場效應電晶體(FET)。在此類電源中,相較於傳統矽FET元件,GaN實現了更高的電源轉換效率。無論是過去還是現在,GaN元件的主要製造挑戰一直在於能否生產出大尺寸的單晶,進而用來生產高品質的大尺寸晶圓。
相較於矽,GaN具有很多優勢。主要優勢包括在給定電流和電壓額定值下具有較低的漏極和閘極電容。此外,GaN開關的尺寸比矽小,因此解決方案也更小。GaN材料的擊穿電壓較高,可用於運行電壓在100 V及以上的應用。而對於100 V以下的不同電源設計,GaN的功率密度和快速開關能力也帶來許多優勢,例如提高電源轉換效率。
GaN是寬能隙半導體,其能隙電壓為3.4eV,而矽的能隙電壓為1.1eV。但是,在電源設計中,品質因數的重要性不盡相同。舉例來說,在400 V中間匯流排應用中,例如在240 V AC電源轉換器中,我們使用650 V擊穿電壓FET,漏源電流約為30 A。使用矽FET時,需要93 nC的閘極電荷,而使用GaN FET時,僅需9 nC的閘極電荷。3使用此類開關的應用將在約1 kW至8 kW的功率位準下運行。使用具有小閘極電容的GaN元件的好處在於,開關轉換時間顯著加快,開關損耗降低,最終實現更高的電源轉換效率,特別是當開關頻率較高且採用較小的磁性元件時。
在開關模式電源中使用寬能隙半導體
用GaN元件取代矽基MOSFET時,肯定會遇到一些挑戰。這些挑戰與GaN閘極驅動、開關過程中的快速電壓變化及死區時間內的高導通損耗有關。
首先,GaN開關的閘極電壓額定值通常低於矽FET。大多數GaN製造商建議的典型閘極驅動電壓為5 V。一些元件的絕對最大額定值為6 V,建議的閘極驅動電壓和臨界閾值之間沒有太多餘裕,若超過此臨界閾值,將會損壞元件。建議的閘極驅動電壓因製造商而異。此一限制,再加上GaN元件中的閘極電荷非常小,表示驅動器級必須嚴格限制最大閘極驅動電壓,以免損壞GaN元件。
此外,必須關注電源開關節點處的快速電壓變化(dv/dt),這有可能導致底部開關誤導通。GaN元件的閘極電壓非常小。任何在鄰近區域(例如開關節點處)發生的快速電壓變化,都有可能以電容耦合的方式作用於GaN開關的精巧尺寸閘極,進而使其導通。為了更能控制導通和關斷曲線,佈置單獨的上拉和下拉接腳有其必要,並且需精心設計印刷電路板佈局。
此外,GaN FET在死區時間的導通損耗較高,在死區時間,電橋配置的高側和低側開關均斷開。死區時間對於防止高側電壓軌與接地端之間發生短路必不可少。在死區時間內,低側開關通常會產生流經低側開關體二極體的電流。要解決此類死區時間內導通損耗較高的問題,一種方法是盡可能縮短死區時間的時數。與此同時,還必須注意高側和低側開關的導通時間不能重疊,以避免接地端短路。
另外值得一提的是,GaN提供更寬的轉換範圍,快速的上升和下降時間能夠實現比矽MOSFET更小的工作週期。
使用除矽以外的其他開關
在電源轉換產業,矽開關多年來一直用於功率級開關。現在,GaN開關已可供電源設計人員使用,但如何用其來取代矽開關?它們是直接取代產品,還是在功率級設計方面有所不同?
圖1所示為典型降壓穩壓器開關模式電源的功率級。紅色箭頭表示在開關模式電源中使用GaN開關時可能需要的額外元件。GaN開關不具備體二極體的便捷性。矽MOSFET中的體二極體是p-n結,該p-n結透過矽製程的結構形成。GaN技術的製程略有不同,因此無法使用簡單的p-n結體二極體。4 然而,GaN開關雖採用不同的機制,但可產生類似的結果。GaN元件的導通僅涉及多數載流子,因此不存在反向恢復。5 但是,不同於矽MOSFET,GaN FET不具備體二極體的正向電壓,因此GaN FET上的電壓可能會變得非常大。所以,死區時間內的功率損耗相當高。這便是為什麼相較於矽開關,在使用GaN開關時務必要縮短死區時間。
矽MOSFET具有體二極體,在開關模式電源的死區時間內,電源設計會大量使用體二極體。在降壓穩壓器的低側開關中,流經體二極體的電流提供電感所需的連續電流。如果低側開關中沒有體二極體,則每段死區時間都會導致降壓穩壓器中的開關節點電壓趨於負無窮。在達到負無窮之前,電路無疑會因為電壓超出開關的額定電壓而失去能量,最終導致燒毀。4使用GaN開關時,如果源極和閘極處於相同電位,但使用電感器等連續電流源,則GaN FET將反嚮導通。
不同於矽MOSFET,GaN開關不包含p-n結體二極體,因此在建構低側開關時,需要在低側開關周圍設計一條備用電流路徑,以允許電流在死區時間內流動。圖1所示為放置在低側GaN開關漏極和源極之間的簡單蕭特基二極體(D2)。在電路的死區時間內,該二極體將迅速接管電感電流。
在GaN FET中,由於GaN FET的對稱性,漏極和源極在反嚮導通期間會發生翻轉。閘極保持在接地電位,但開關節點自偏置為GaN FET的最小導通閾值。這個低電壓是導通GaN FET所需的最小閾值(通常為GND-2V至GND-3V)。由於VGS未優化,RON會受到反嚮導通的影響。外部蕭特基是備用路徑,無需在反嚮導通時導通GaN FET。
如圖2所示,使用GaN開關時,對電路進行的第二個修改是將電阻與二極體D1串聯,為電路的高側驅動器提供來自INTVCC電源電壓的基本電壓。可能需要這個電阻來限制高側驅動器的峰值電流。
此外,要防止高側驅動器電源電壓上的電壓尖峰過量,可能需要齊納二極體D3。
雖然圖1中的額外元件看起來相當簡單直接,但要確保該電路在所有工作條件下都能可靠運行,需要在工作台上進行微調和全面評估。此外,將需要考慮元件的數值在生產環境和老化過程中的變化。最嚴重的風險是GaN開關永久性損壞。
使用特殊GaN控制器
如果開關模式電源的功率級使用GaN開關,要想免去對於保護功能的關鍵評估,一個簡單方法是選擇電源控制器IC。 LTC7891單相降壓控制器專為GaN功率級開關而設計。選擇專用GaN控制器可以簡化GaN電源設計,增強其穩健性。先前提到的各種挑戰都可以透過GaN控制器來解決。如圖1所示,採用GaN FET等專用GaN控制器,將大幅簡化降壓電源設計。
此類專用的開關控制器不僅實現了簡單的設計,還提供所需的彈性,可與現今市面上的不同GaN開關配合使用。此外,GaN開關技術的發展和創新還離結束很遙遠。未來的GaN開關將不同於現今的產品,而且將變得更加卓越。然而,相較於如今現成的開關,未來的GaN開關可能需要採用略微不同的處理方法。圖2中的LTC7891等元件為兩種開關提供專用的上、下閘極驅動接腳。如此一來,便可以單獨控制GaN開關閘極電壓的上升和下降斜率。這有助於完全透過GaN開關驅動功率級,並大幅減少振鈴和過沖。
如圖2所示,與傳統矽MOSFET降壓控制器的顯著區別在於升緣和降緣的單獨閘極驅動接腳。然而,LTC7891與專為矽開關設計的傳統控制器之間還存在許多其他差異。內部Bootstrap開關用於防止高側驅動器在死區時間內過度充電。此功能可以可靠地實現,而不需要依賴外部的元件。
另一個重要特性是智慧的近零死區時間控制。該特性可以實現可靠的操作,並顯著提高電源轉換效率,同時還支援高開關頻率。LTC7891的額定開關頻率高達3 MHz。
另一個獨特之處是可以將閘極驅動電壓從4 V精準調整至5.5 V,進而優化市場上各種GaN FET所需的VGS。
使用任意控制器IC
除了使用外部被動修復措施來使傳統矽控制器與GaN開關配合使用,或使用專用GaN控制器之外,工程師也可以考慮使用傳統控制器IC,並利用針對GaN進行了優化的驅動器級。此種方法可解決GaN帶來的挑戰,實現簡單而穩健的設計。圖3為採用 LT8418 驅動器IC實現的降壓穩壓器功率級。該驅動器採用精巧的WLCSP(晶圓級晶片規模封裝),可實現非常低的寄生電阻和電感,進而降低快速電流變化導致的電壓失調。
透過模擬輔助電路設計
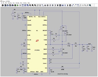
選定合適的硬體、控制器IC和GaN開關之後,可透過詳細的電路模擬來快速獲得初步評估結果。ADI 的 LTspice 提供完整的電路模型,可免費用於模擬。這是學習使用GaN開關的一種便捷方法。圖4所示為LTC7891的模擬原理圖。另提供雙通道版本 LTC7890。
整合寬能隙
儘管GaN技術非常適合建構FET並將FET用於先進的功率級,但要將GaN用於開關模式電源的控制電路,GaN未必具有這樣的能力,或者不具有足夠的成本效益。因此,在可預見的未來,我們將採用混合方法。控制電路將以矽為基礎,透過高度優化的控制和驅動電路來驅動高功率GaN開關。就目前的技術而言,此種方法是可行的,且具有成本競爭力。然而,這將需要在一個電路中使用多個裸晶。如本文中的示例所示,可以採用單獨的GaN開關,也可以採用ADI的全整合混合方法,將多個裸晶整合在電源轉換器CI或µModule®電源解決方案中,並整合電感器等多種被動元件。
如前所述,生長大尺寸、高品質的GaN依然是個難題。金剛石基GaN是製造GaN開關的一種方法。然而,自大約2010年以來,矽基高電子遷移率電晶體(HEMT)成為GaN製造的主流選擇,因為HEMT可能實現更大的晶圓直徑,與現有矽加工基礎設施相關的成本也更低。2 HEMT在早期遇到的技術挑戰也已解決。但HEMT技術還需要經過多年的進一步開發。使用HEMT方法時,GaN元件是使用矽晶圓上的GaN外延製成,因此不會像矽或SiC生長為晶塊。
針對採用GaN開關的寬能隙電源,請參見表1,瞭解ADI目前提供的產品。
| Device | 說明 |
| LT8418 | 具有智慧整合Bootstrap開關的100 V半橋GaN驅動器 |
| LTC7890 | 用於GaN FET的低 IQ、雙通道、2相同步降壓控制器 |
| LTC7891 | 用於GaN FET的100 V、低IQ、同步降壓控制器 |
| EVAL-LT8418-BZ | LT8418評估板 |
| DC2938A | 使用GaN FET的LTC7890高頻、雙通道輸出、同步降壓轉換器 |
| EVAL-LTC7890-AZ | 採用EPC GaN FET的LTC7890高頻、雙通道輸出、降壓電源 |
| EVAL-LTC7891-AZ | 採用EPC GaN FET的LTC7891高頻降壓電源 |
| DC2995A | 採用GaN FET的LTC7891高頻降壓電源 |
GaN技術的未來
GaN技術在開關模式電源領域已經取得了許多成果,可用於許多電源應用。未來,GaN開關技術仍將持續反覆運算更新,進一步探索應用前景。ADI現有的GaN開關模式電源控制器和驅動器彈性且可靠,因此能夠相容於目前及今後由不同供應商研發的GaN FET。
現在,我們正朝著實現GaN應用的方向努力,而且在許多方面已經取得了斬獲。首先,如今的GaN開關本身已十分穩健。但對於這項相對較新的技術,要讓使用者完全接受和認可開關的可靠性,還需要時間和進一步的技術發展。其次,GaN開關的製造製程將進一步改良,提高良率,降低缺陷密度,進而降低成本並提高GaN開關的可靠性。再者,隨著越來越多的專用GaN驅動器(如LT8418)和開關控制器(如LTC7890和LTC7891降壓控制器)推向市場,將能簡化基於GaN的開關模式電源的實現。
常見的GaN電壓是100 V和650 V。因此,第一批採用GaN技術的電源的最大電壓範圍為100 V和650 V。而GaN的一些特性,尤其是所需的閘極電荷較小的特性,在電壓下降至較低水準時也依然有效。未來,我們還將看到最大電壓範圍在40V以下的低電壓電源,以便更能利用GaN的優勢,同時可望看到電壓高達1000 V的GaN開關,在如此高的電壓下,快速開關非常有用。
結語
為了擴大電源工作範圍和功率密度,半導體材料將繼續發展。矽是過去以來的一種重要材料。而在未來10到15年裡,GaN將是一種極為卓越的材料。未來,還可能出現其他激勵人心的材料。電子技術已在汽車、人工智慧、通訊連接等領域取得了高度的發展,今後還將持續發展,以解決人類面臨的重大問題。在這些領域,相關的應用將持續創新,並且會對功率、密度、穩健性和效率提出更高的要求,而GaN則使我們有機會跟上這些創新發展。
參考文獻
1「 SEMI報告:2023年全球矽晶圓出貨量和收入下降 」,SEMI,2024年2月。
2 Felix Ejeckam、Daniel Francis、Firooz Faili、Daniel Twitchen和Bruce Bolliger,「金剛石基GaN:發展歷史簡介」,2014年Lester Eastman高性能元件會議(LEC)。
3 Larry Spaziani和Lucas Lu,「矽、GaN和SiC:所有材料都能大展身手」,2018年IEEE第30屆國際功率半導體元件和積體電路年會(ISPSD)。
4「GaN是否有體二極體?如果有,就正向壓降和反向恢復特性而言,GaN如何與矽MOSFET比?」,EPC,2022年2月。
5「P-n結.」,大英百科全書。
6 Yaozong Zhong、Jinwei Zhang、Shan Wu、Lifang Jia、Xuelin Yang、Yang Liu、Yun Zhang和Qian Sun,「矽基GaN電力電子元件綜述」,Fundamental Research,第2卷第3期,2022年5月。
