要約
High-speed data buses need low supply rails to reduce signal-voltage swings. Center terminated buses also require the power supply to both sink and source current. The MAX797 used in the SKIP mode allows the inductor current to reverse and this feature is used to provide the current sinking capability in the power supply. The low output voltage below the reference level is obtained by using an external integrator amplifier (MAX4091).
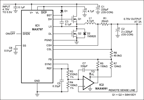
The limitations of today's 5V and 3.3V CMOS buses are causing a proliferation of high-speed, low-voltage buses for the next generation of computers. These new buses-Futurebus, RAMBUS, and GTL (Gunning Transceiver Logic), for example-require low supply rails to reduce signal-voltage swings. Others, such as HSTL and CTT (Center Terminated Transceiver) are also center-terminated and therefore require a power source that can sink current as well as source it.
The termination supply for an HSTL or CTT bus must generate an output of about 0.75V, capable of sourcing and sinking current into a bunch of 50Ω terminating resistors. Designing such supplies can be a headache for two reasons. First, the headroom needed by an emitter-follower pass element in a linear regulator makes it difficult to sink current at such a low voltage. Second, 0.75V is below the magic 1.25V level produced by bandgap circuits as a feedback reference in most linear and switch-mode power-supply ICs.
An efficient, synchronous buck regulator (Figure 1) avoids both of these problems. Sink capability at low voltage is accomplished by the use of a synchronous switch (Q2) and by allowing the inductor current to reverse. IC1 includes current-limiting circuitry that prevents inductor-current reversals (as do most buck-regulator ICs), but it also includes a logic input (active-low SKIP) that lets you disable that circuitry.

Figure 1. Modifications to a conventional buck-regulator circuit produce a 0.75V,3A output with sink/source capabilities, useful as a termination supply for high-speed data buses.
In noise-sensitive wireless applications, pulling active-low SKIP high forces the inductor current to be continuous, thereby avoiding the ringing associated with an otherwise discontinuous inductor current. In this circuit, pulling active-low SKIP high allows current to flow from the circuit output back into the inductor and through the synchronous switch to ground.
The other problem-that of regulating an output level below the 1.25V bandgap threshold-is overcome by dividing down the reference voltage and feeding it to an external integrator amplifier (IC2). Summing this reduced reference with a directly coupled feedback signal ensures an excellent transient response, and produces an integrated feedback signal that feeds directly into the IC's main high-speed PFM comparator.
Current sunk by the output doesn't flow directly to ground as it would in a linear-regulator termination supply. Instead, the buck topology works in reverse and becomes a boost topology, producing a net positive current flow into the 5V supply. In most systems, this excess current is absorbed by the numerous other 5V loads.