Reduce EMI with Ultralow Noise 48V to 5V, 10W DC/DC Converter
Introduction
Increasingly, designers are using ultralow noise controllers to avoid EMI problems. Lower operating voltages and more sensitive measurements have created the need for quieter supplies. Extra filtering components and shielding are usually required, as is a careful board layout. Ultralow noise switching regulator controllers such as the LT1683 reduce or eliminate the need for extra filtering. The LT1683 controller uses external MOSFETs to create ultralow noise DC/DC converters. Control of the switch voltage and switch current slew rates reduces switcher noise. The LT1683’s use of external switches allows for greater flexibility in the selection of voltage and current ratings of the supply.
Circuit Details
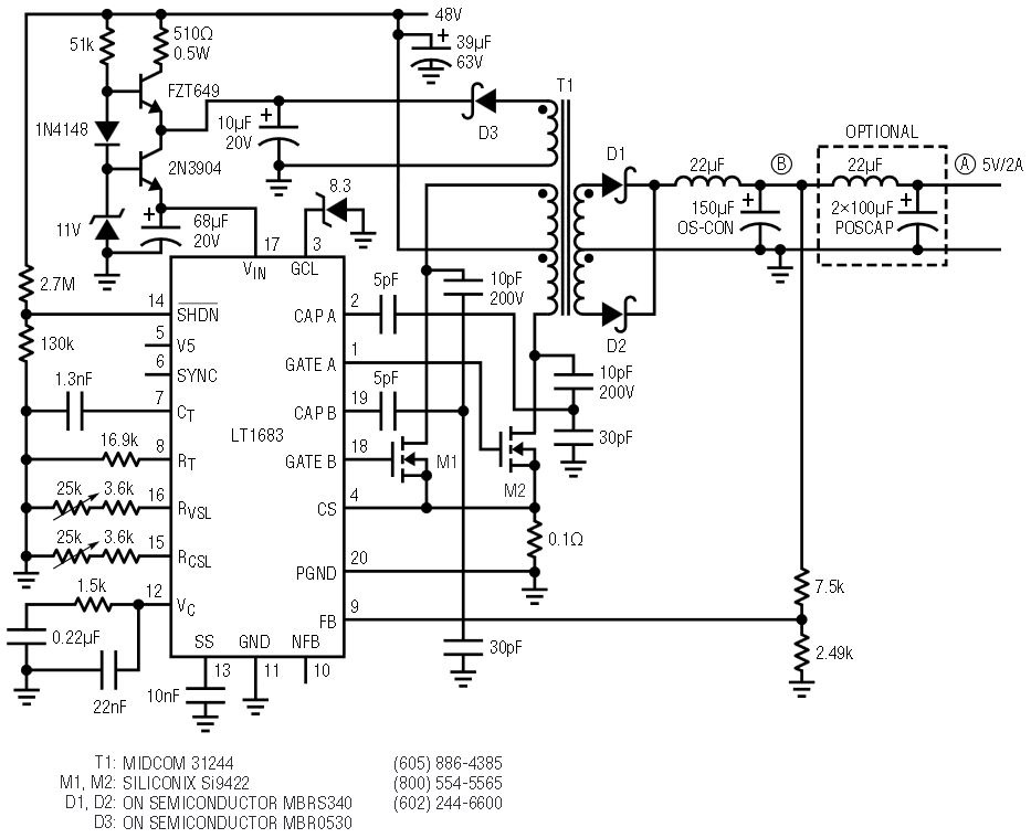
Figure 1 shows the schematic of an ultralow noise 48V to 5V converter using a push-pull forward converter topology. The output broadband noise is a very low 200µV (bandwidth = 100MHz) at 2A output (10W). The LT1683 contains all the control circuitry for the converter: oscillator, error amp, gate drivers and protection circuitry. The low noise is achieved by controlling the voltage slew rate of the MOSFET drain and the current slew rate of the MOSFET current. The capacitor divider network from the drain to Cap A or Cap B yields an effective 0.33pF capacitor that provides the voltage slew rate feedback information. The current slew feedback occurs internal to the LT1683 by means of the 100mΩ sense resistor.

Figure 1. Ultralow noise 48V to 5V DC/DC converter.
The resistors on the RVSL and RCSL pins allow the user to optimize the slew rates. The trade-off is between noise and converter efficiency. During design, monitor the output supply noise while slowing down the slew rates via the slew control resistors. Adjust the slew rate until the noise requirement is satisfied. In general, the efficiency loss is only a few percent.
Figure 2 shows the voltage on the drain of one of the MOSFETs and the voltage across the sense resistor. Because of the voltage slew control, clamps or snubbers on the MOSFET drains are not required and switch ringing is greatly reduced. Figure 3 shows the noise at the outputs. The output noise is a very low 200µVP-P.

Figure 2. Voltage on one of the MOSFET drains and on the sense resistor.

Figure 3. 5V output noise (bandwidth = 100MHz).
The SHDN pin provides the supply with undervoltage lockout, ensuring that the input is up and running before the converter is allowed to start. In addition, the GCL pin prevents excessive gate voltage on the MOSFET and protects against the MOSFETs turning on without sufficient gate voltage. The CS pin provides the feedback for pulse-by-pulse current control and slew control. A large signal on CS, indicative of a fault, also shuts the MOSFETs off.
Converter efficiency is improved by use of a bootstrap winding that powers the part when the converter is up and running. Efficiency at the low noise setting is approximately 77%.
Conclusion
The LT1683 provides a unique way to produce an efficient, ultralow noise supply. Novel control circuitry quiets the switcher, allowing a new supply solution for sensitive electronic systems. The use of external MOSFET switches allows the voltage and current ratings of the supply to be tailored to the application.