Micropower SOT-23 Inverting DC/DC Converter Extends Battery Life in Space-Sensitive Applications
Micropower SOT-23 Inverting DC/DC Converter Extends Battery Life in Space-Sensitive Applications
著者
Eric Young
2005年09月01日
Introduction
Low power negative bias supplies are commonly used in many of today’s handheld products for imaging and display modules. As is the case with all portable products, small size and efficient operation are top requirements. The LT3483 steps in to fill this need with a minimum footprint, low profile negative supply that yields long battery life.
One of the strengths of the LT3483 is its versatility. It can be used for inverting step-up (boost) or for inverting step-down applications. It features an input range of 2.5V to 16V, so the device works well with a range of battery types and configurations. Its internal 40V switch and integrated 40V Schottky rectifier allow it to generate output voltages to ±38V.
The LT3483 also includes features to maximize battery run time. At no load conditions, the device draws only 36µA of battery current to maintain the output or outputs in regulation. The current limited fixed off-time control scheme delivers power-on-demand to achieve high efficiency operation over a wide range of load currents. A shutdown pin disables the device and reduces quiescent current to less than 1µA. During operation, the shutdown pin draws only 5µA from a 3.6V supply.
Simple, Accurate Negative Regulators
It is easy to set the negative output voltage of the LT3483 inverting converter, because there is no need to compensate for a variable FB input bias current. The FB input is referenced to GND and features a 2% accurate, temperature compensated 10µA reference source current. An external resistor between FB and the negative output sets the output voltage within 2% plus resistor tolerances. By eliminating the untrimmed current sourced by the negative FB (NFB) pin of other inverting regulators, calculation of the feedback resistor has been simplified as follows:
VOUT = −10µA • R
The resulting output voltage is therefore more accurate and less current flows into the feedback divider.
−8V at 25mA in 50mm2
The 200mA current limit and 300ns off-time allow the use of tiny low profile inductors and low profile ceramic capacitors. Figure 1 shows a bias supply useful for CCD and OLED applications that produces a well regulated −8V supply at up to 25mA from 3.6V using as little as 50mm2 of board space. All components in this design are less than 1mm in height. While the inductor usually dominates board area and profile, regulators built with the LT3483 are able to take maximum advantage of smaller size low profile inductors such as the Murata LQH2 series—with minor reductions in output power capability and efficiency. The resulting converter circuits squeeze the most performance out of the smallest spaces. The −8V converter also uses low profile ceramic capacitors for the input, output and flying capacitors. Figure 2 shows that the output voltage ripple of the −8V converter at 15mA is about 40mV. Switching at no load, the converter circuit draws 79µA from the battery.

Figure 1. Low profile 3.6V to −8V inverting converter in 50mm2.

Figure 2. Output ripple of the 3.6V to −8V inverter at 15mA is 40mV.
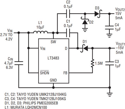
±15V at 5mA in 90mm2
A typical LCD application requires both a positive and a negative voltage. The LT3483 circuit shown in Figure 3 provides a 15V and a −15V output from a 3.6V supply. The −15V rail is generated using an inverting charge pump and is regulated through the feedback resistor. The quasi-regulated 15V is generated by a charge pump tapped from the switch node.

Figure 3. Compact, high efficiency LCD power supply yields 5mA at ±15V in less than 90mm2.

Figure 4. Efficiency of ±15V converter at VIN = 3.6V.
With this circuit configuration, it is straightforward to generate other complementary pairs of regulated outputs besides ±15V. All components in this design are low profile (<1mm) and the circuit makes efficient use of board space. The additional components for the charge pump are offset by the internal feedback resistor and integrated Schottky diode. During shutdown, both the positive and negative loads are disconnected from the battery, which increases battery run time. Switching with no load, the circuit draws 135µA from a 3.6V supply. The advantages offered by this circuit are low quiescent current, low parts count, and small footprint.
−5V at 100mA from 12V
The LT3483 can also regulate a negative output voltage that is smaller in magnitude than the input voltage, useful for systems that employ a 12V lead-acid battery as a standby power supply. Figure 5 shows the LT3483 in a robust step-down backup supply, which uses a small, low profile 1:1 coupled inductor in an inverting fly-back configuration.

Figure 5. −5V step-up/step-down converter.

Figure 6. Efficiency of −5V step-up/step-down converter.
The LT3483 can be always active, ready if primary power fails, drawing only 45µA from the battery. If the normal power supply fails, the backup circuit using the LT3483 immediately delivers up to 100mA at −5V. In the dual inductor configuration, the LT3483 is also protected against grounding of the output. A proprietary current limiting scheme prevents the buildup of excessive switching currents which could cause damage to components in the power path.
Conclusion
The LT3483 provides a very compact, low quiescent current step-up or step-down DC/DC inverter solution for a wide input voltage range of 2.5V to 16V and outputs to −38V, making it a good fit for a variety of portable or battery backup applications.