要約
このアプリケーションノートでは、RFパワーディテクタMAX2205を使用した、さまざまなピーク・トゥ・アベレージ・レシオの信号の測定について説明します。この記事では、MAX2205の動作理論についても数学的に検討しています。
MAX2205パワーディテクタの入力段は、図1に示すように基本的に2つのトランジスタで構成されています。出力電圧は、入力信号の電圧振幅に比例します。

図1. MAX2205の入力段の回路図
変調タイプによってピーク・トゥ・アベレージ・レシオ(PAR)が変化する複素変調については、MAX2205の出力は正確な平均電力を示しません。詳細な数学的解析については、このアプリケーションノートの付録で説明していますが、基本的にこのような状況では、何らかの補正が必要になります。さまざまなPAR信号によるMAX2205パワーディテクタの反応に関する実験研究の結果を以下に示します。
測定
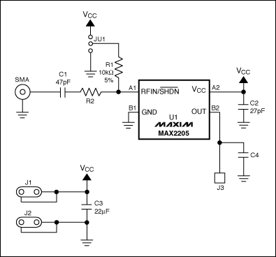
測定は、MAX2205のEVキットを使用して行いました(図2を参照)。

図2. MAX2205のEVキットの回路図
- 信号周波数
- 1.9GHz
- 800MHz
- 450MHz
- 測定する変調タイプ
- QPSK変調、3.5dB PAR
- QPSK変調、6.5dB PAR
- QAM変調、6dB PAR
測定結果
図3~図5のグラフでは、ベースラインまたはゼロ誤差として3.5dB PARを使用しています。R2は、周波数帯域に適合するよう、また、所望の出力電圧範囲になるように調整されています。
図3. 信号周波数(fIN)が1.9GHzの場合の誤差測定。ここで、
VCC = 2.8VDC
R2 = 150Ω

図3a. +25℃における信号に対する誤差

図3b. -40℃における信号に対する誤差

図3c. +85℃における信号に対する誤差
図4. fINが800MHzの場合の誤差測定。ここで、
VCC = 2.8VDC
R2 = 150Ω

図4a. +25℃における信号に対する誤差

図4b. -40℃における信号に対する誤差

図4c. +85℃における信号に対する誤差
図5. fINが450MHzの場合の誤差測定。ここで、
VCC = 2.8VDC
R2 = 330Ω

図5a. +25℃における信号に対する誤差

図5b. -40℃における信号に対する誤差

図5c. +85℃における信号に対する誤差
結論
- MAX2205は、入力電圧の2乗ではなく、入力電圧に応答します。PARが変化すると、出力電圧も変化します。
- PAR値が高いほど、誤差も大きくなります。室温では、6.5dBのPAR信号の誤差は、1.9GHzで0.9dB、800MHzで0.55dB、および450MHzで0.56dBです。低結合電力を使用すれば(つまり、ディテクタへの入射電力を低くすれば)誤差は低減しますが、パワーディテクタのダイナミックレンジを圧縮することにもなります。この誤差は許容範囲とみなされる場合もあり、その場合には3.5~6.5dBの波高因子に対して単一の信号ルックアップテーブルを使用することができます。付録では、低入力電力で誤差が低減する理由について説明しています。
- 誤差は、温度には大きく依存していません。
- マルチバンドのアプリケーションには、2つ以上のルックアップテーブルを必要とする場合があります。ただし、それぞれの出力電圧曲線は周波数にかかわらず類似しているため、適切な補正係数を使用すれば単一のルックアップテーブルを使用することができる可能性があります。
付録—ダイオードのI/V特性と標準回路を使用した、パワーディテクタの詳細な数学的解析
この解析では、ダイオードのI/V特性は、次式で表されます。

以下に示すとおり、大信号と小信号の入力条件の場合のI/V解析を実施します。
図6のパワーディテクタ回路は、Q1、Q2;I1、I2;およびR1、R2の対称型トランジスタを搭載しています。バイポーラトランジスタQ1は、入力電圧VIを整流します。AC入力信号VACがゼロのとき、VOをゼロにして平衡を保つため、トランジスタQ2はDCオフセット電圧を供給します。C1はホールドコンデンサで、VOの許容電圧降下の要件によって値が決まります。いずれの温度ドリフトも相殺するためには、Q1とQ2のDCバイアスを等しくしなければなりません。

図6. 標準パワーディテクタ回路
Q1のエミッタ電流は、次式で表されます。

ここで、VQはQ1のベースのバイアス電圧、VC1はC1での電圧です。また、信号Vi = VAC x cos(ωt)がQ1に加わります。
式1と比較して、Vi = VQ + VAC x cos(ω x t) >> VTに基づいて、次式で近似値が求まります。

ここで、
VAC = AC入力信号のピーク振幅
VQ = ベース-エミッタ間のDC電圧差
b = VAC/VT
In(b) = n次の修正ベッセル関数
IEのDC成分は、次式で表されます。

VAC >> VTという条件の下では、I0(b)は、次式で近似することができます。

したがって、

I = I1の定電流レギュレーションは、バイポーラトランジスタのエミッタと直列に接続されているため、IE_DCはI1と等しくなければなりません。したがって、次式で表されます。

同時に、バイポーラトランジスタQ2がQ1と同一であることを考慮すると、次式で表されます。

ここで、VC2は、C2における平均DCです(Q2のエミッタ)。
対称型回路設計では、I1 = I2となります。したがって、次式が成立します。

式9から、次式を導くことができます。

VO = VC1 - VC2、およびb = VAC / VTであることがわかっています。したがって、次式が成立します。

これが、入力信号がより大きい場合の、入力信号電圧と出力電圧間の近似的関係です。
式11から以下のことがわかります。
- VACは、式11の第2項の累乗根と対数に含まれているため、VOはVACに応じてほぼ直線になります。このため、大きな入力信号では、PARに応じて出力電圧が変化します。
- 温度依存性は、VAC >> VTの場合には小さくなります。
入力信号が小さいという条件の下では、式4のI0(b)は、次式で近似することができます。

式9と同様、次式を導くことができます。

したがって、次式が成立します。

xが小さいときにはln(1 + x) ≈ xであることを用いて、次式が得られます。

式15で、以下のことがわかります。
- 出力電圧は、RF入力信号の電圧振幅の2乗に比例します。電圧振幅の2乗は、電力に比例します。したがって、2乗検波領域でのパワーディテクタの出力電圧は、入力信号の電力に比例します。
- 出力電圧は、温度に反比例します。