LTC3788-1 – 個別入力付き高効率デュアル昇圧レギュレータ

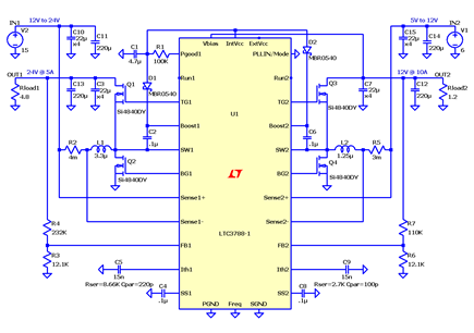
図1. LTC3788-1 - 独立した入力を持つ高効率のデュアル昇圧レギュレータ
リニアテクノロジーは多種の高性能デュアル出力同期整流式昇圧コンバータの製品ラインを提供しています。ただし、ほとんどのデータシートにはこれらのコントローラの両方の出力に同じ入力電圧源を使用した例が掲載されています。状況によっては、2個の別個の入力電圧源から2つの異なる高出力電圧を得る必要があります。これは、単一入力ラインの電力(したがって電流)が制限されており、所定の出力電力レベルに達するには両方の入力ラインを用いる必要がある設計では重要です。このようなタイプの要件は、長大なラインによって電力が制限される石油やガスの探査装置または軍用および産業用アプリケーションでよく見られます。
下の回路例および関連したLTspice simulationは、この分野に関心のあるカスタマに役立ちます。これは、LTC3788-1固定周波数電流モード昇圧コントローラをベースにしており、高効率と比較的簡単なソリューションを実現します。下の回路例は整合した入力フィルタへ接続された2つの個別入力電圧IN1とIN2を強調表示しています。ペアを形成するスイッチングMOSFET Q1、Q2およびQ3、Q4は出力電圧OUT1およびOUT2を発生します。IN1の12V~24Vで動作するこの回路は、24Vの出力(OUT1)で10Aを供給します。2番目の12V出力(OUT2)はIN2の5V~12V入力から5Aを供給します。LTC3788-1は固定電流制限と1つのPGOOD出力を備えており、位相変調またはクロック出力は備えていません。代わりに、調整可能な電流制限、クロック出力、位相変調および2つのPGOODを備えたLTC3788を使うこともできます。350kHz固定周波数動作だと小型で効率の良い回路になります。このコンバータは最小負荷要件なしに広い負荷範囲で高い出力電圧精度(標準±3%)を与えます。IN1の12V~24Vで動作するこの回路は、24Vの出力(OUT1)で10Aの出力電流を供給します。2番目の12V出力(OUT2)はIN2の5V~12V入力から5Aを供給します。
Note: コントローラのバイアス電圧は12V出力(OUT2)によって与えられます。ただし、入力電圧の1つが与えられていない場合、コンバータをバイアスするとき注意が必要です。ダイオードをベースにしたバイアスOR接続機能または独立した補助電源を使うこともできます。