LT3753 9V~15V入力から54V/3Aを出力する絶縁型フォワード・コンバータ
LT3753はアクティブ・クランプのフォワード型コンバータ構成向けに最適化された1次側、電流モードPWMコントローラです。デューティ・サイクルのガードレールを与えるプログラム可能なボルト秒クランプを備えており、1次側スイッチのリセット電圧を制限して負荷トランジェント時のトランスの飽和を防ぎます。LT3753は主MOSFETのプログラム可能なターンオン電流スパイク・ブランキング(適応型リーディングエッジ・ブランキングおよびプログラム可能な延長ブランキング)も備えており、コンバータのノイズ耐性を大きく改善します。他の特長として、プログラム可能な過電流保護、調節可能な低電圧および過電圧ロックアウト、および内蔵サーマル・シャットダウンを備えています。

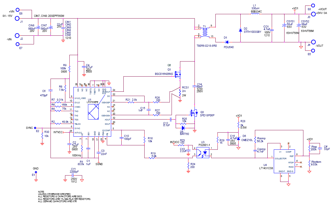
LT3753 162W絶縁型フォワード・コンバータ
このアプリケーションは、非同期閉ループ設計にLT3753を使用した一例です。最大負荷での効率が全入力電圧範囲で93%を上回り、強制空冷なしで回路を動作させることができます。

LT3753 163W絶縁型フォワード・コンバータの効率

LT3753強制空冷なしの12V入力から54V/3A出力のサーマル・イメージ(ボトム側)

LT3753強制空冷なしの12V入力から54V/3A出力のサーマル・イメージ(トップ側)
LT3753は、アクティブ・クランプのフォワード型コンバータ構成向けに最適化された電流モードPWMコントローラで、動作入力電圧は最大100Vです。プログラム可能なボルト秒クランプ回路により、1次側スイッチのデューティ・サイクルを50%より高くすることができるので、利用率の高いスイッチ、トランス、整流器に対応できます。アクティブ・クランプ制御により、スイッチ電圧のストレスが減少し、効率が向上します。2次側の同期整流を制御するための同期出力を備えています。
LT1431は、100mAのシンク電流、0.4%の初期リファレンス電圧許容差、標準0.3%の温度安定度を特長とする、調整可能なシャント電圧レギュレータです。 このデバイスは分割抵抗を内蔵しているので、外付け部品を追加せずに1%の初期電圧許容差で5Vシャント・レギュレータとして構成可能です。2本の外付け抵抗を追加することにより、出力電圧を2.5V~36Vのあらゆる値に設定可能です。1本の外付け抵抗を使用することで、100mAの公称内部電流制限を下げることができます。