電源設計のレイアウト1: ホット・ループ
筆者は、主に産業および自動車業界のお客様を現場でサポートしてきた20年の経験から、電源設計のトラブルシューティングの経験が豊富です。大体の場合、期待通りもしくはデータシートの規定どおりに動作しない場合に顧客サポートに問い合わせが来ます。通常、この時点ではレイアウトはほとんど完成しており、多額のコストが投資された後であり、修正にかけられる時間は、プロジェクト管理者の神経と同じくらい余裕がありません。
そういった問題の多くは、レイアウトに原因があります。デモ・ボードではすべてが正常に見え、測定結果も問題ありません。しかし、さまざまな妥協を重ねた後の実際のボードでは話は違います。レイアウト担当者を責めるのは筋違いです。レイアウト担当者の仕事は、回路図に記載されたすべてのノードを接続し、すべてのコンポーネントをPC基板上に整然と配置した時点で終わっています。実証済みレイアウトからの変更を計画している場合、電源のレイアウトを正しく作成するには、関連する物理について、ある程度の理解が必要になります。デモ・ボードのレイアウトは、実際のデザインとは異なる要件に対して最適化されているかもしれませんし、実際のデザインでは少し異なるコンポーネントが必要かもしれません。
このブログ記事を担当するにあたり、このような広範囲なテーマにどのように切り込んでいくか考え、テーマを細分化するのが最も良いアプローチだと考えました。この記事では、PC基板およびコンポーネント側から、お客様のデザインの内部で何が起こっているかについて感覚的に理解していただくことを目標にしています。レイアウト段階において、基板の機能やEMIを決定付ける決断を瞬間的に行う機会が多くあります。多くの場合、これらの決断は、苦し紛れにメス、回転カッター、銅はく、はんだを使ったとしても修正不可能です。
約10年前、あるお客様が初めてカー・ラジオにスイッチ・モード電源設計を使用しようとしたときのことを覚えています。周りの同僚は、そんなことは不可能だと口々に言っていました。しかし、レイアウトと入力フィルタリングでいくつかの問題を解決すると、すべて正常に動作しました。その後、また別のお客様が、LT1940の1MHzデュアル降圧スイッチング・レギュレータを採用し、カー・ラジオ受信器のAM帯域の真ん中で正常に動作させることができました。電源設計ユニット(PSU)には、追加の金属シールドを追加する必要はなく、部品配置、レイアウト、フィルタリングだけの問題でした。
スイッチ・モード・レギュレータのEMIの最も大きな発生源は、電流がスイッチングされるループです。これをホット・ループと呼びます。
非絶縁トポロジーの最も基本的なトポロジーの1つが降圧レギュレータです。EMIは、高di/dtループから生じます。電源のワイヤをはじめ、負荷のワイヤには大きなAC電流成分があってはなりません。したがって、関連するすべてのAC電流の源となる入力コンデンサ(Cin)から、AC電流が終端する出力コンデンサ(Cout)に絞って解析できます。

図1. 非絶縁型降圧トポロジー。最も大きいEMIを生じるループ(ホット・ループ)を緑色で記載。
S1がクローズでS2がオープンのときのオン・サイクルの間、AC電流は赤のループを流れます(図1参照)。S1がオープンでS2がクローズのときのオフ・サイクルの間、AC電流は青のループを流れます。どちらの電流も台形波です。最も大きなEMIを生じるのが赤のループでも青のループでもないことをすぐに把握できない方が多くいます。ゼロからIpeakに切り替わってゼロに戻る全スイッチングAC電流は、緑のループのみに流れます。緑色のループのAC電流とEMIエネルギーが最も大きいので、このループをホット・ループと呼びます。
EMIを低減して機能を改善するには、緑色ループでの放射の影響をできる限り緩和する必要があります。もし、緑色のループのPC基板面積をゼロまで削減でき、インピーダンスがゼロの理想的な入力コンデンサを入手できれば、問題は解決できるでしょう。しかし、現実世界ではそうはいきません。エンジニアの使命は、最適な妥協点を見つけることです。このループでの磁気ダイポールの磁場強度は、スイッチング電流とループの面積に比例します。
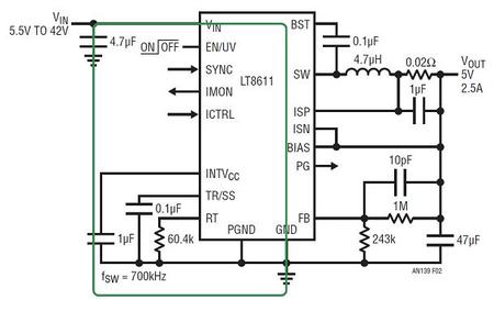
LT8611降圧コンバータのレイアウトを見てみましょう。LT8611は両方のスイッチを内蔵しているため、注意する必要があるのは入力コンデンサの接続だけです。

図2. LT8611降圧コンバータの回路図
図2の回路図から分かるように、レイアウトのためのホット・ループを見つけるのは容易ではありません。

図3. LT8611降圧コンバータのレイアウト。緑色の線は、トップ層のホット・ループを示す。
緑色の線はトップ層のホット・ループです。入力コンデンサとデバイスのスイッチをAC電流が流れます。LT8611のデモ・ボードDC1750Aを図3に示します。
昇圧回路は、連続モードで逆方向に動作する降圧回路とみなすことができます。

図4. ホット・ループは、S1がオープンでS2がクローズのときの青のループと赤のループの差
ホット・ループは、S2がクローズのときの青のループと、S2がオープンでS1がクローズのときの赤のループ(図4)の間の差と定義できます。

図5.
シングル・インダクタの4スイッチ昇降圧回路(図5)は、降圧回路に昇圧回路が続いた構成です。レイアウトは多くの場合、両方のホット・ループのGND電流が切り替わることによって複雑になります。LTC3780のDC1046Aデモ・ボード(図6)は、2つの並列ループが検出抵抗のポイントで分離される的確なソリューションを示しています。

図6.

図7.
多少異なるSEPIC回路の図(図7)はそのホット・ループを示しています。多くの場合、トップ・スイッチにアクティブMOSFETの代わりにダイオードを使用します。LT3757 DC1341A [図8] は優れたSEPICのレイアウトです。緑のホット・ループの面積は最小限に抑えられ、隣接エリアにわたって切れ目のないGNDプレーンを備えています。

図8.

図9.
反転トポロジー(図9)はSEPIC(図8)に非常に似ており、負荷がトップ・スイッチとトップ・インダクタを経由しているだけです。レイアウトは非常によく似ており、ICがLT3581, LT3757などのように負電圧を制御できれば、デモ・ボードは一般にSEPICから反転トポロジーに変更可能です。

図10.
The フライバック・トポロジー(図10)はトランスに個別の巻線を使用し、1次巻線と2次巻線の間に磁気結合のみが存在します。相対的に高いdi/dtで1次巻線の電流がゼロになり、巻線間の漏れインダクタンスと容量およびスイッチ・ノードのみが電流を低減します。トランスの1次巻線とその他の巻線の電流は完全なスイッチング電流と見なすことができます。図5の昇降圧のケースと同様に、2つのメイン・ホット・ループがあります。EMIを低減するため、このトポロジーでは差動モードEMI用のVin近くのデカップリングに加えて、起こり得る主なコモンモードEMI用のコモンモード・チョークが使用されます。
したがって、レイアウト成功のための第一のステップは、ホット・ループをできる限り小さく抑えることです。銅のスペーシングは、デザイン・ルールで許容される限り小さくします。ホット・ループの一番近い場所には、最も短く平坦なセラミック・デカップリング・コンデンサを使用します。ホット・ループにいくつかのブロッキング・コンデンサやデカップリング・コンデンサを並列に使用するのは問題ありません。最も短く平坦なコンデンサをホット・ループの最も近くに配置し、その後ろに大きなパッケージが来るようにスタッキングします。