未来のイノベーションを支える中間バス・コンバータ【Part 1】長所
シリーズの関連記事を読む
要約
54Vから12Vへの降圧処理を適切に行うのは容易ではありません。恐らく、高い性能が得られる電源を開発するためにはDC/DCコンバータの新たなトポロジが必要になるでしょう。またその電源は、最新のデータ・センターやハイパースケール・アーキテクチャで使用可能な小さなサイズで実現しなければなりません。具体的には、クォータ・ブリック(QB:Quarter Brick)の小型なフォーム・ファクタが非常に望ましいということになるでしょう。本稿では、このような要件を満たす電源のリファレンス設計を紹介します。効率、電力損失、放熱、共通フットプリント設計といった重要な課題に対処した結果、そのリファレンス設計は非常に突出したレベルのものになりました。また、本稿では、このリファレンス設計の長所により、システム・アプリケーションに対してどのような効果がもたらされるのかを明らかにします。
はじめに
今日の社会は、デジタル化された情報に常にアクセスできる状態で成り立っています。このような世界に不可欠なものは、優れた設計によって実現された効率的なデータ・センターです。そのようなデータ・センターによって、ユーザを支えるネットワーク、ストレージ、グローバルな接続が提供されることになります。データの送受信の中断やデータの損傷を防ぐためには、データ・センターの円滑な稼働を維持することが非常に重要です。しかし、市場においてより高い処理能力が求められ続けた結果、データ・センターの負担は急速に増大しました。現在、旧来のデータ・センターは限界に近い状態で稼働し続けているのです。周知のとおり、大規模な言語モデルとしてのAIの利用が急速に拡大しています。実際、AIの週次アクティブ・ユーザ数は1年足らずのうちに倍増しました。それによりデータ・センターに対しては、電力密度の向上が強く求められるようになりました。この要件を満たすためには、堅牢性に優れ、性能が非常に高いパワー・コンバータをデータ・センターに適用する必要があります。
新たなデータ・センターには、より強力なサーバ、ネットワーク機器、ストレージ・システムが必要です。そうした大規模なシステムを運用するには、より多くの電力を供給できるようにしなければなりません。そのためには、送電線の電圧レベルからラック内で使用可能なDC電圧レベルまで何段階かにわたって降圧するための仕組みが必要になります。従来のデータ・センターのアーキテクチャでは、整流したAC電圧を12VのDC電圧に変換し、それをマザーボード内の主電源として使用していました。しかし、その種のアーキテクチャは、マザーボード用のメインの電源として使用するには非効率なものになりつつあります。それに対し、48Vというより高い入力電圧を使用するようにすれば、プリント基板全体におけるI2R損失を1/16に削減できます。また、変換に伴う損失も大幅に減少し、SELV(Safety Extra Low Voltage)のレベル内で運用することが可能になります。
上記の方法を採用したデータ・センター向けの電源アーキテクチャにおいて、重要な意味を持つのはどのようなコンポーネントなのでしょうか。それが中間バス・コンバータ(IBC:Intermediate Bus Converter)です。中間バス・コンバータに入力されるのは、無停電電源装置(UPS:Uninterruptible Power Supply)などの1次電源から供給される48Vの電圧です。中間バス・コンバータは、その電圧を、(5V/12Vのアーキテクチャで)以前から用いられている中間バス電圧やPOL(Point of Load)コンバータ向けの電圧に変換します。中間バス・コンバータはこのような降圧処理を実現しますが、実際の中間バス・コンバータとしては様々な電力容量、様々なサイズのものが存在します。なかでも一般的なものだと言えるのが、クォータ・ブリック電源です。
QB電源は、コンパクトかつ効率的なDC/DCコンバータ・モジュールです。このモジュールは、現代の電源システムにおいて重要な役割を果たしています。QB電源は高いDC入力電圧を受け取り、マザーボード上の様々なペリフェラルやコア・プロセッサに対して最適な低い電圧を生成します。QBというのは、小型で直方体の形状のことを指します。具体的には、プリント基板の面積が約58.4mm×36.8mm(2.3インチ×1.45インチ)で、高さが約14.5mm(0.57インチ)です。QB電源は小型でありながら高い効率が得られ、既存の電源システムに簡単に組み込むことができます。
QB電源は、データ・センターでも広く使用されています。小さなフットプリントで高い効率が得られることから、サーバのラック、ネットワークのスイッチ、換気システム、整流器、バッテリのバックアップ・システムなどに最適です。また、汎用性と信頼性に優れるので、現代の電子インフラにおいて電力に対するニーズを満たす主力のソリューションとなっています。通常、QB電源は40V~60Vの入力電圧に対応して動作します。ただ、それ以外の入力電圧に対応可能なものも存在します。スイッチング技術によって入力電圧を効率的にレギュレートすることで、一般的には9V~16Vの出力電圧を生成します。具体的な出力電圧の値は個々の要件に応じて異なります。
QB電源の特徴
ここでは、QB電源の特徴についてまとめておきます。一般に、QB電源は以下に列挙するような特徴を備えています。
効率が高い
通常、QB電源は、変換効率を最大化するように設計されます。変換に伴う損失は、従来の12V(DC電圧)のアーキテクチャで生じるI2R損失よりも少なく抑える必要があります。
入力電圧範囲が広い
QB電源は、広範な入力電圧を受け入れることができます。つまり、様々な電源に対応可能です。一般的なDC入力電圧(公称値)は48V~54Vですが、40V~60Vの拡張範囲に対応できるものも少なくありません。
保護機構を備えている
QB電源には、過電圧保護(OVP:Overvoltage Protection)、過電流保護(OCP:Overcurrent Protection)、短絡保護(SCP:Short-circuit Protection)、サーマル・シャットダウンなどの保護機能が組み込まれます。そのため、電源とそれに接続されるデバイスの保護を実現できます。
温度管理の機能を備える
信頼性の高い動作を得るためには、効率的に放熱できるようにすることが非常に重要です。QB電源の多くは、温度を調整するためのヒート・シンクやファンなどに対応する温度管理機能を搭載しています。
リモート・センシングが可能
QB電源のなかには、リモート・センシングをサポートしているものがあります。それにより、出力ケーブルに依存する電圧降下を補償し、負荷に供給する電圧を正確にレギュレートすることが可能になります。
PMBus®や高度な制御機能を利用できる
QB電源の多くは、電圧のトリミング、リモートのオン/オフ制御、他の電源モジュールとの同期といった高度な制御機能を備えています。
スケーラビリティを備える
QB電源は、回路に最小限の調整を加えるだけで容易に拡張できます。例えば、様々な電力需要に対応するために、複数のQB電源の並列動作を実現できるといった具合です。また、ホット・スワップ機能のためのプリバイアス起動にも対応可能です。
QB電源の構成要素
QB電源を選択する際には、様々な事柄について確認する必要があります。例えば、入出力電圧、負荷電流、効率、動作温度範囲といった要件や、アプリケーションに適用される業界固有の認証/規格などを考慮しなければなりません。それを踏まえて、アナログ・デバイセズが提供するQB電源のリファレンス設計は、高い効率で安定した給電を実現できるように設計されています。そのため、要求の厳しいアプリケーションにも適用可能です。
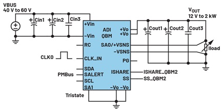
図1にQB電源の構成例を示しました。主要な構成要素の1つは、コントローラICやパワー・マネージメントIC(PMIC:Power Management IC)です。これらのICは、保護機構などを備えていることが少なくありません。それ以外の構成要素としては、入力フィルタ、出力フィルタ、フィードバック制御用の回路などが挙げられます。
QB電源がもたらすメリット
ここまでで、QB電源の概要についてご理解いただけたはずです。では、QB電源を採用すると、どのようなメリットが得られるのでしょうか。以下、QB電源の主な長所についてまとめます。
サイズが小さい
QB電源の主な長所の1つは、フォーム・ファクタが小さいことです。このことから、サイズに関する要件が厳しいアプリケーションにおいてスペースを効率的に活用することが可能になります。
電力密度が高い
QB電源では高い電力密度が得られます。つまり、サイズを抑えつつ多くの電力を供給できます。
効率が高い
電力変換技術が進化したことから、QB電源では高いレベルの効率を得ることができます。無駄な消費電力を削減し、発熱を最小限に抑えることが可能です。
温度の管理が容易
多くのQB電源には、温度を管理するための方策が適用されています。例えば、ヒート・シンクによって拡張できる平坦なベースプレートが用意されているといった具合です。それにより、厳しい温度環境の下でも最適な動作を維持し、高い信頼性を確保することができます。
信頼性と耐久性に優れる
QB電源は、各種の業界で定められた厳しい基準を満たすように設計されます。そのため、過酷な動作環境においても長期的な信頼性と耐久性が得られます。
レジリエンスの高い電源が得られる
QB電源はCFP(Common Footprint Package)を採用しています。そのため、異なるメーカーの製品との間でもピン互換性が得られます。したがって、製造に関して言えばレジリエントなサプライ・チェーンを実現できます。また、現場で障害が発生した場合でも、それに対処するためのアフター・サービスが容易になります。
アナログ・デバイセズのQB電源の特徴
続いて、アナログ・デバイセズが提供するQB電源(リファレンス設計)の特徴について説明します。
入力電圧範囲が広い
多くのQB電源と同様に、広い入力電圧範囲に対応しています。そのため、様々な電源と共に使用できます。
出力電圧のレギュレート精度が高い
レギュレートの精度が高く、安定した出力電圧が得られます。様々な負荷条件に対して一貫した性能が保証されます。
電力密度が高い
類似する市販のQB電源と同様に、アナログ・デバイセズのQB電源はレギュレートされた12.2Vの電圧、2kWの電力を供給することが可能です。
スケーラビリティが得られる
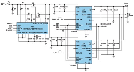
このQB電源は、電流モードのトポロジを採用しています。複数のQB電源を用意し、それぞれのソフト・スタート用のピンと補償用のピンを相互に接続することで簡単に並列化を実現できます。つまり、複数のQB電源を並列動作させる場合の複雑さが軽減されます(図2)。
保護機構を備えている
アナログ・デバイセズのQB電源にも、過電圧保護、過電流保護、短絡保護、サーマル・シャットダウンなどの保護機能が組み込まれています。それらにより、電気的な障害に対する保護を実現し、接続されたデバイスの損傷を回避します。
結合インダクタを利用した中間バス・コンバータ
中間バス・コンバータのアプリケーションでQB電源を使用する方法はいくつか考えられます。結合インダクタ(CL:Coupled Inductor)は、整数比に対応する複数の相を使用して変換を行う場合に特に有用なものです。例えば、2相CLを使用することにより、50%のデューティ・サイクル(ノッチの位置で動作させる)で48Vから12Vへの降圧を実現するといった具合です。40V~60V(代表値)という広い入力電圧範囲を扱う場合にも、ディスクリートのインダクタ(DL:Discrete Inductor)ではなくCLを使用することでメリットを享受することができます。
図3は、様々な相数に対応するCLを使用した場合とDLを使用した場合の電流リップルの大きさ(正規化済み)を比較したものです。ご覧のように、2相CLを用いた設計では、デューティ・サイクルが50%の場合に電流リップルが最小になります。CLを使用することによる効果は、デューティ・サイクルに依存することに注意してください。また、相数を変更すると、電流リップルが最小になるノッチの位置も変化します。そのため、QB電源の入力電圧範囲と目標とする出力電圧を考慮して設計を行うことが重要です。例えば、降圧比が4:1の降圧コンバータの場合、CLの電流リップルを最小限に抑えるためには4相の設計を採用する必要があります。図4に、単一の4相CLを使用した例を示しました。
QB電源を設計する際、CLを利用することで得られる最も重要な効果とは何でしょうか。それは、磁気部品のサイズを大幅に削減できることです。これは、QB電源のプリント基板を、求められるサイズ内に収める上で大きな意味を持ちます。CLを採用することで、競争力の高い効率を実現しつつ、より多くの電力を供給することが可能になります。
QB電源の用途
QB電源は、様々な業界/分野で使用されています。
例えば、通信分野の場合、通信インフラ、データ・センター、ネットワーク機器にQB電源が適用されています。
つまり、通信システムやネットワーク・スイッチに給電する用途で広く活用されているということです。また、QB電源は産業用オートメーションの用途にも適しています。具体的には、モータ・ドライブ、ロボット、制御システムなどで使用されます。
QB電源は、様々な降圧比に対応できます。本稿で紹介したのは、アナログ・デバイセズが提供するQB電源(ディスクリート電源)のリファレンス設計です。このリファレンス設計は、複数のCLを使用する場合のフットプリントに容易に対応できます。また、最大2つの異なる出力電圧レベルについて評価を行ったり、それらを並列化してより多くの電流を供給する状態でテストを実施したりすることが可能です(図5)。
まとめ
旧来のデータ・センターでは、より高い処理能力を求める声に対応するのが困難になりつつあります。特に、AIの急速な成長に伴って苦戦を強いられるようになりました。このような課題に対処するために、昨今のデータ・センターでは、より高い電力密度を実現した新たな設計が採用されるようになりました。つまり、従来の12Vのアーキテクチャから、電力損失を大幅に削減できる48Vのアーキテクチャなどへの移行が進んでいるのです。この移行を実現する上で鍵になるコンポーネントが中間バス・コンバータです。なかでも、QB電源が重要な意味を持ちます。QB電源は、コンパクトな形状で効率の高いDC/DCコンバータを使用することによって実現されます。高電圧のDC入力電圧を基に、様々なペリフェラルやコア・プロセッサに必要な低い電圧を生成するために不可欠なものだと言えます。
QB電源は合理化された高性能の電源ソリューションであり、想定される用途は多岐にわたります。また、QB電源は、コンパクトな設計、高いエネルギー効率、優れた堅牢性/信頼性で知られています。加えて、電力密度が高い、高い精度で出力電圧をレギュレートできる、高度な保護機能を備えているといった特徴も備えています。そのため、様々な業界において不可欠なコンポーネントとして活用されています。QB電源は、スペースの利用効率を最大化し、信頼性の高い動作を保証し、現代の電子インフラにおける電力に関するニーズを満たすように設計されています。
アナログ・デバイセズのQB電源は、高い効率/性能/堅牢性、高度な制御機能を提供します。そのため、データ・センターで活用すれば、給電に関連する大きなメリットが得られます。信頼性を高めつつ運用コストを削減できるので、データ・センターで使用する効率/信頼性の高いパワー・マネージメント・ソリューションとして理想的なものだと言えます。
次回は、QB電源の包括的な評価結果や、電気的/熱的な性能を評価するために収集されたデータなどを紹介します。また、大電力のアプリケーションに適したコンポーネントの選択方法について解説を加えます。
参考資料
Sam Ben-Yaakov、Michael Evzelman「Generic and Unified Model of Switched Capacitor Converters(スイッチド・キャパシタ・コンバータの汎用/統一モデル)」2009 IEEE Energy Conversion Congress and Exposition(2009年 IEEE エネルギー変換会議および展示会)、2009年9月
Christian Cruz「48Vの電源電圧がシステム・レベルのアプリケーションにもたらすメリット」Analog Dialogue、2024年7月
Michael Evzelman、Shmuel Ben-Yaakov「Average-Current-Based Conduction Losses Model of Switched Capacitor Converters(スイッチド・キャパシタ・コンバータにおける平均電流ベースの伝導損失のモデル)」IEEE Transactions on Power Electronics(IEEEパワー・エレクトロニクス論文誌)、Vol. 28、No. 7、2012年10月
Bruce Haug「72Vに対応するハイブリッド型DC/DCコンバータ、中間バス・コンバータのサイズを最大50%縮小可能に」Analog Dialogue、2018年2月
Alexandr Ikriannikov「結合インダクタ技術の利点」Maxim Integrated、2015年3月
Alexandr Ikriannikov、Laszlo Lapcsei「結合インダクタを活用した多相降圧レギュレータ、48Vから12Vへの変換効率が大幅に向上」Analog Devices、2023年12月
「OpenAI says ChatGPT's Weekly Users Have Grown to 200 Million(ChatGPTの週次ユーザ数は2億人超、OpenAIが発表)」Reuters、2024年8月
Samuel Webb、Yan-Fei Liu「A Novel Intermediate Bus Converter Topology for Cutting Edge Data Center Applications(最先端のデータ・センター・アプリケーションに適した新たな中間バス・コンバータのトポロジ)」Chinese Journal of Electrical Engineering、Vol. 6、No. 4、2020年12月




