パワー・システム・マネージメント機能とアナログ制御ループを組み合わせて±0.5%のVOUT 精度を実現するDC/DCコントローラ
LTC3883/-1は、PolyPhase® に対応する多機能のシングル出力の降圧コントローラで、パワー・システム・マネージメント機能、高性能アナログ制御ループ、内蔵ドライバ、出力電圧のリモート・センス機能、インダクタ温度検出機能を備えています。ソリューション・サイズとコストを最小限に抑えるため、LTC3883/-1はリニアテクノロジー特許出願中の自動校正ルーチンを備えており、インダクタ両端での電流をサイクルごとに測定する場合(損失のないDCR検出)、インダクタのDC抵抗を測定して正確な出力電流測定結果を得ることができます。LTC3883/-1は、2012年1月発行のLT Journal に掲載されている、好評のデュアル・チャネル製品LTC3880/-1がベースになっています。
パワー・システム・マネージメント
近年のデータ・センタ・システムでは、ポイントオブロード・レベル、基板レベル、ラック・レベル、さらには設置レベルなど、システムのすべてのレベルで可能な限り効率化することにより、「環境への配慮を深める」ことが課題です。たとえば、システム全体の電力消費量は、できるだけサーバー数が少ない経路でワークフローを送り、その時点で必要のないサーバーをシャットダウンすれば削減できます。これを実現してシステム性能の目標(計算速度、データ転送速度など)を達成するための唯一の方法は、すべてのレベルでリアルタイムでの電力消費データをモニタする包括的なデジタル・パワー・マネージメント・システムを搭載することです。

図1.LTC3883を使用するデジタル・パワー・システム・マネージメント
以前、設計者は、スーパーバイザ、シーケンサ、D/Aコンバータ、A/Dコンバータなどの種々雑多なICを使用して、パワー・システム・マネージメントを何とか構築していました。こうした解決策には複雑さがつきまとう上に、拡張するのが容易ではなく、将来のシステム性能向上のために大掛かりな先行計画を立てることが必要です。LTC3883/-1は、すべてのパワー・システム・マネージメント機能をDC/DCコントローラ内で一体化することにより、こうした複雑さを取り除きます。その結果、使いやすく堅牢で柔軟なポイントオブロード(POL)パワー・マネージメント・ソリューションが得られます。
LTC3883/-1は、自律式に動作することも、コマンド、制御、さらに遠隔測定の報告について、業界標準のI2Cシリアル・バスを介してシステム・ホスト・プロセッサと通信することもできます。これにより、リアルタイムでの電圧、電流、温度などの重要な動作情報をLTC3883/-1 からモニタすることが可能となります。また、これらの情報を使用することにより、システムの性能と信頼性を動的に最適化できます。このデータを入手することにより、電源の障害を予測し、予防措置や調整を行うことができます。
出力電圧、出力電流制限値、マージニング電圧、過電圧と低電圧の監視限度、起動特性、タイミング応答、フォルト応答などの重要なレギュレータ・パラメータも、抵抗、シーケンサ、モニタICなどの外付け部品を使用せずに、シリアル・バスを介してすべて直接設定できます。
パワー・システム・マネージメントにより、複雑なマルチレール・システムを迅速かつ効率的に開発することができます。LTpowerPlay™ソフトウェアにより、設計はさらに簡単になります。このソフトウェアを使用すると、PCベースの基板モニタおよびパラメータ調整が可能になります。これにより、設計者は回路基板の再配線や部品変更を行わずにインサーキット・テスト(ICT)をデバッグして実行することができます。
機能の概要
LTC3883/-1は、単一出力の同期整流式降圧DC/DCコントローラで、パワーFETゲート・ドライバを内蔵し、最大6相のPolyPhase に対応するアナログ電流モード制御ループを備えています。周波数は250kHz~1MHz の範囲で設定可能であり、外部発振器を使用する場合は、内部位相同期ループにより、LTC3883/-1を同じ範囲内の任意の周波数に同期させることができます。

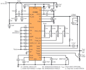
図2.DCR検出回路付きの高効率500kHz/1.8V降圧コンバータ
LTC3883/-1は、ゲート・ドライバのデッドタイムを最適化して、スイッチング損失とボディ・ダイオードの導通時間を最小限に抑えるので、すべての動作条件で高い効率を維持することができます。サポートしているVIN の範囲は4.5V~24Vと広く、VOUT の範囲は0.5V~5.5Vです。高精度リファレンス、12ビットD/Aコンバータ、および温度補償されたアナログ電流モード制御ループにより、±0.5%のDC出力電圧精度が得られ、内蔵のハイサイド入力電流検出アンプにより、正確な入力電流検出とインダクタDCRの自動校正が可能です。.
16ビットのデータ収集システムにより、入力と出力の電圧および電流、デューティ・サイクル、および温度のデジタル読み取りを実現できます。重要な測定結果のピーク値をユーザが読み取ることができます。重要なコントローラ・パラメータは、PMBusを介してプログラムできます。フォルト・ログ機能には、中断フラグの他に、フォルト発生直前の動作状態を不揮発性メモリに保存するブラック・ボックス・レコーダがあります。
LTC3883 は、LDOを内蔵して集積度を高めていることが特長ですが、LTC3883-1は効率を高めるために外部の5Vバイアス電圧から電力を供給しています。どちらのデバイスも熱特性が改善された5mm× 5mmの32ピンQFNパッケージで供給され、動作接合部温度範囲は–40°C~105°C(Eグレード)または–40°C~125°C(Iグレード)です。
PMBus制御
LTC3883/-1のPMBusインタフェースでは、重要な電源パラメータのデジタル・プログラミングや重要なリアルタイム状態の読み取りが可能です。パラメータ設定データは、リニアテクノロジーの開発用ソフトウェアLTpowerPlay を使用して、内蔵のEEPROMにダウンロードすることができます。I2C/SMBus/PMBus アダプタにUSBで接続されているPCベースのLTpowerPlay開発用プラットフォームを図5に示します。デバイスを一度目的どおりに設定すると、デバイスはホストからの制御なしで自律的に動作するので、これ以上のファームウェアまたはマイクロコントローラは必要ありません。

図3.LTpowerPlayソフトウェアを備えた包括的な開発プラットフォーム
PMBus は、以下の電源パラメータのプログラミングを可能にします。
- 出力電圧とマージニング
- インダクタ温度に基づく、温度補償された電流制限しきい値
- スイッチング周波数
- 高速の過電圧および低電圧モニタリング
- 出力電圧のオン/オフ時間遅延
- 出力電圧の立ち上がり/ 立ち下がり時間
- 入力電圧のオン/オフしきい値
- 出力レールのオン/オフ
- 出力レールのマージン・ハイ/マージン・ロー
- 内部/ 外部フォルトに対する応答
- フォルトの伝播
PMBusを使用して、ユーザは以下の電源状態をモニタできます。
- 出力電圧/ 入力電圧
- 出力電流/ 入力電流
- 内部のダイ温度
- 外付けのインダクタ温度
- デバイスの状態
- フォルト状態
- システムの状態
- ピーク出力電流
- ピーク出力電圧
- 内部/ 外部のピーク温度
- フォルト・ログの状態
アナログ制御ループ
LTC3883/-1は、出力電圧、電流制限設定値、シーケンシングなど、多くの機能をデジタル方式でプログラム可能です。しかし、制御ループは純粋にアナログのままであり、リニアなランプ曲線の制御を行うことで、最適なループ安定性とトランジェント応答を実現します。
図4では、アナログ帰還制御ループを持つコントローラICのランプ曲線とデジタル帰還制御ループを持つコントローラICのランプ曲線を比較しています。アナログ・ループのランプ曲線は滑らかですが、デジタル・ループの曲線は不連続のステップで、一部のアプリケーションでは安定性の問題、低速トランジェント応答、必要な出力容量の増加が発生し、量子化効果が原因で、出力リップルとPWM制御信号のジッタが大きくなることがあります。

図4.LTC3883のアナログ制御ループとデジタル制御ループ。アナログ・ループのランプ曲線は滑らかですが、デジタル・ループの曲線は不連続のステップで、一部のアプリケーションでは安定性の問題、低速トランジェント応答、必要な出力容量の増加が発生し、量子化効果が原因で、出力リップルとPWM制御信号のジッタが大きくなることがあります。
電流モード制御ループは、最高のループ安定性、サイクルごとの電流制限、入力トランジェントおよび負荷トランジェントに対する高速で正確な応答をもたらします。この簡素なループ補償は、動作状態およびコンバータ構成に依存しません。連続モード、不連続モード、およびBurstMode®のインダクタ電流制御がすべてサポートされています。
インダクタDCRの自動較正
DC/DCコンバータの出力電流を検出するのに検出抵抗の代わりにインダクタのDC抵抗を使用すると、電力損失の減少、回路の複雑さとコストの低下など、いくつかの利点があります。ただし、規定の公称インダクタDCRと実際のインダクタDCRの間に差があると、測定された出力電流、およびピーク電流制限値に誤差が発生します。
インダクタDCRの公称値からの許容誤差は、リニアテクノロジーの特許出願中のアルゴリズムを使用して、 LTC3883/-1 によって測定され、補償されます。コンバータが十分に大きい負荷電流で安定状態になっているときに180ms の単純な較正手順をPMBusコマンドを介して実行するだけで、入力電流および出力電流を正確に測定できます。
動作温度範囲全体にわたって正確な電流の読み取りを維持するため、インダクタの温度はLTC3883/-1 によって正確に測定されます。LTC3883は、外付けの温度センサからインダクタのコアまでの温度上昇を動的にモデル化して、インダクタの自己発熱の影響を考慮します。特許出願中のアルゴリズムにより、外付けの温度センサの配置に関する要件が単純になり、インダクタのコアから主要なヒートシンクまでの有意の定常状態誤差およびトランジェント温度誤差が補償されます。
複数のICシステム
大型のマルチレール電源基板は、通常は絶縁された中間バス・コンバータで構成されています。このコンバータは、バックプレーンから得られる–48Vを、プリント回路カードの周辺に分散している低い中間バス電圧 (IBV:標準12V)に変換します。個々のポイントオブロード(POL)DC/DCコンバータは、IBVを必要なレール電圧に降圧します。このレール電圧の範囲は通常0.5V~5Vで、出力電流の範囲は0.5A~120Aです。これらの基板は実装密度が高いので、デジタル・パワー・システム・マネージメント回路に対してプリント回路基板の実装面積を広く確保できる余裕はありません。
今日の高度な回路基板に対する厳格なパワー・システム・マネージメント要件を満たすために、LTC3883/-1やLTC2978などでは、高性能のPMBusコントローラを使用して効率的にシームレスに動作します。この要件には、シーケンシング、電圧精度、過電流と過電圧の制限、マージニング、監視制御、およびフォルト制御が含まれます。これらのデバイスを自由に組み合わせることにより、電源の数がいくつであってもシーケンシングの設計は簡単な処理になります。時間ベースのアルゴリズムを使用することにより、ユーザはレールのオンとオフを任意の順序で、プログラム可能な単純な遅延を設けて動的に実行できます。1線式のSHARE_CLKバスと1つ以上の双方向汎用入出力(GPIO)ピンを使用することにより、複数のデバイスにまたがるシーケンシングが可能になります。
LTpowerPlayソフトウェア
LTpowerPlay ソフトウェアは、PMBus 対応の複数のリニアテクノロジー・デバイスを同時に制御してモニタすることが簡単にできます。LTC3883/-1の内蔵EEPROMにシステム・パラメータをダウンロードすることにより、DC/DCコントローラの設定をリアルタイムで変更します。こうすると、部品を交換して基板を手作業で再配線するという面倒な作業を行わずに、システム構成をソフトウェア内で調整できるようにすることで、設計開発の時間が削減されます。出力電圧、OV/UVの保護制限値、およびオン/オフのランプ速度をどのように制御するかを図5に示します。波形は出力電圧のソフトスタートとソフトストップを表示しています。また、警告とフォルトの状態も示しています。

図5.簡略化された電源システム。LTpowerPlayを使用すると、包括的な電源制御を自由自在に操作できます。
まとめ
LTC3883/-1は、高性能のアナログ・スイッチング・レギュレーション機能、高精度のデータ変換機能、および柔軟なデジタル・インタフェース機能を兼ね備えています。複数のLTC3883を他のデバイスと並列に使用すると、最適化されたマルチレールのデジタル電源システムを簡単に作成できます。
リニアテクノロジーのすべてのPMBus 製品は、LTpowerPlayソフトウェア開発システムによってサポートされています。このソフトウェアは基板設計者がシステムを素早くデバッグするのに役立ちます。LTpowerPlayを使用することにより、電源電圧、電源の制限値、および電源シーケンシングのモニタ、制御、調整を行うことができます。量産時のマージニングテストは、数種類の標準PMBusコマンドを使用して容易に実行されます。LTC3883/-1とリニアテクノロジーの他のPMBus 製品を組み合わせるのが、デジタル式に制御された電源を迅速に市場へ投入する最高の方法です。