Compact Hot Swap Solution Simplifies Advanced Mezzanine Card Design
Introduction
Advanced Mezzanine Cards (AdvancedMC) are 80W add-on modules that are central to the extensibility of MicroTCA and AdvancedTCA high availability systems. AdvancedTCA targets high capacity, high performance applications whereas MicroTCA serves smaller, cost-sensitive applications with less demanding requirements. Unlike other mezzanine modules, which are bolted on, AdvancedMC modules can be inserted into a live backplane improving serviceability and flexibility.
The LTC4223 offers a compact and comprehensive Hot Swap solution for Advanced Mezzanine Cards, providing inrush control, overcurrent protection and supply monitoring. It detects board insertion and extraction, allowing the 12V and 3.3V auxiliary power supply to be delivered in a controlled manner without damaging the connector. The LTC4223 provides a current monitor output for the 12V supply, allowing real-time current monitoring. Short-circuit faults on the 12V and 3.3V output are rapidly isolated with a fast acting current limit to prevent the input supply from collapsing when the output is shorted or overloaded. The LTC4223-1 features a latch-off circuit breaker, while the LTC4223-2 provides automatic retry after a fault. Both options are available in 16-pin SSOP and space-saving 5mm × 4mm DFN packages.
Typical AdvancedMC Hot Swap Application
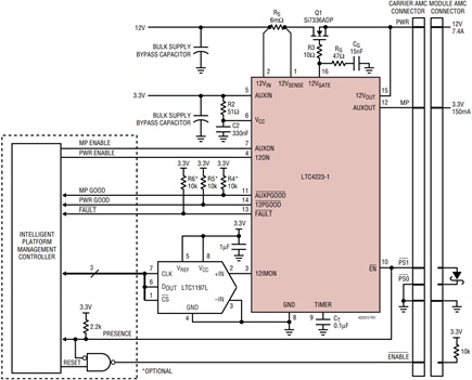
In a typical AdvancedMC application, the LTC4223 resides on the carrier board, delivering 12V and 3.3V auxiliary power to the modules, as shown in Figure 1. It controls the 12V main supply with an external N-channel MOSFET and the 3.3V auxiliary supply with an integrated 0.3Ω switch. The current for the 12V supply is monitored via sense resistor RS. The monitored current is reproduced as a relative voltage signal at the 12IMON pin. This signal can be fed to a control system using an LTC1197L ADC.

Figure 1. Typical Advanced Mezzanine Card application for MicroTCA systems.
Resistor R3 prevents high frequency MOSFET self-oscillation in Q1, and RG/CG compensates the active current limit loop. R2/C2 filters the input power supply, VCC, from supply transients. Several timers are configured by the capacitor, CT, including the debounce cycle delay (CT • 741[ms/µF]), aux current limit time-out during startup (CT • 123[ms/µF]) and 12V supply overcurrent response (CT • 6[ms/µF]). The two supplies can be independently controlled by their respective ON pins, and their power-good and fault status are indicated using open-drain outputs with internal pull-ups.
Card Presence Detect Ignores Contact Bounces
Contact bounces as connector pins are mated can trigger unwanted system resets or can cause supplies to turn on unintentionally. To prevent this behavior, the LTC4223 ignores these contact bounces for one TIMER cycle before turning on the supplies.
When the connector pin PS1 is engaged low upon card insertion, EN goes low and initiates a start-up debounce cycle if the ON pin is high. Any contact bounces on the EN pin reset the TIMER and restart the ramp up until it reaches 1.235V, at which time the fault latches are cleared. If EN remains low at the end of the debounce cycle, the switches are allowed to turn on. If EN toggles high indicating card removal, all switches are turned off in 20µs, disconnecting the supplies to the modules. Latched faults are not cleared. However, because removing the card could cause the EN pin voltage to bounce, the clearing of latched faults is blanked internally by a TIMER ramp-up time given by CT • 123[ms/µF], as shown in Figure 2.

Figure 2. TIMER blanking time prevents false fault reset from EN pin contact bounces.
Power-Up Sequence
Figure 3 shows the 3.3V auxiliary and 12V supplies powering up in sequence after EN transitions low. The pre-conditions for start-up are: VCC and the input supplies exceed their undervoltage lockout thresholds, TIMER is less than 0.2V and EN is pulling low. If all of these conditions are met, a debounce timing cycle is initiated when the ON pin pulls high. By default, the internal Aux switch turns on first if both ON pins are high at the end of the debounce cycle. This satisfies the requirement to power up the controller first on the AdvancedMC module before turning on the 12V supply.

Figure 3. Normal power-up sequence with CL1 = 2200µF and CL2 = 150µF after a debounce timing cycle.
The charge current applied to the output capacitor CL2 is limited to 240mA by an internal ACL (Active Current Limit) amplifier, well below the maximum 500mA allowed for AdvancedMC modules. When the current limit is active, the TIMER pin ramps up with a 10µA pull-up. AUXPGOOD pulls low when AUXOUT exceeds its power-good threshold of 2.901V unless the TIMER pin reaches 1.235V and times out. When the TIMER pin falls below 0.2V with a 2µA pull-down, the 12V supply external MOSFET turns on by charging the GATE with a 10µA current source. The GATE voltage rises with a slope equal to 10µA/CG and the inrush current flowing into the load capacitor CL1 is limited to (CL1/CG) • 10µA. If the sense resistor voltage drop becomes too large, the inrush current is limited at 60mV/RS by the internal current limit circuitry. 12PGOOD pulls low when 12VOUT exceeds 10.36V.
Power Monitoring with High Side Current Sense
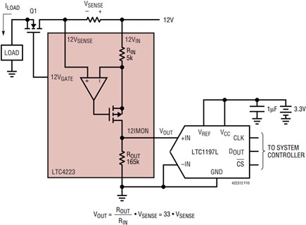
The LTC4223 features a high side current sense amplifier for the 12V supply that translates the sense resistor voltage drop from the positive rail to the negative rail. The voltage at the 12IMON pin is equal to 33 • VSENSE. This can drive the input of an LTC1197L ADC, as shown in Figure 4 for data conversion, and allows the system controller to monitor the power consumed by the AdvancedMC module. Full scale input to the current sense amplifier is 82.5mV corresponding to an output of about 2.7V. If the input exceeds 100mV, the 12IMON output clamps at 3.2V.

Figure 4. High side current sense monitor with the LTC1197L ADC.
Thermal Shutdown Protection
The internal 3.3V auxiliary supply switch is protected by a thermal shutdown circuit. If the switch’s temperature reaches 150°C, the Aux switch shuts off immediately and FAULT pulls low. The external 12V supply switch also turns off. The switches are allowed to turn on again only after both the ON pins are cycled low and then high after the internal switch’s temperature falls below 120°C.
Fast Acting Current Limit Isolates Fault
The LTC4223 features an adjustable current limit with circuit breaker function that protects the external MOSFET against excessive load current on the 12V supply. In the event of a severe short-circuit fault as shown in Figure 5, the LTC4223 brings the surge current under control within 1µs by pulling the MOSFET’s GATE down to the SOURCE pin. Thereafter, the GATE recovers rapidly due to the RG/CG compensation network and enters into active current limiting that maintains 60mV across the sense resistor. When the sense voltage exceeds the circuit breaker threshold (50mV with 5% accuracy), the TIMER capacitor is pulled high with a 200µA current until the TIMER reaches 1.235V, after which it pulls down with 2µA. When this occurs, FAULT pulls low and the GATE is pulled down to ground with 1mA, turning off the MOSFET but not the internal Aux switch. Similarly, an internal ACL amplifier protects the 3.3V auxiliary supply from overcurrent by pulling down the gate of the internal pass transistor rapidly. Thereafter, the gate recovers and servos the output current to about 240mA for 25µs before pulling down to ground gently, turning the transistor off, as shown in Figure 6. At this time, FAULT pulls low and the 12V supply switch also shuts off.

Figure 5. Fast acting current limit isolates severe short-circuit fault on 12V output.

Figure 6. Fast acting current limit isolates short-circuit fault on 3.3V auxiliary output.
Auto-Retry after a Fault
The LTC4223-1 latches off after an overcurrent fault while the LTC4223-2 automatically restarts. Following an overcurrent fault, the LTC4223-1 does not power up again until the fault is cleared by either pulling the ON or EN pin from high to low or by VCC falling below its UVLO threshold. The LTC4223-2 automatically clears faults after a cool-off cycle and powers up again, as shown in Figure 7 for a 12V fault and Figure 8 for a 3.3V fault.

Figure 7. Auto-retry with 0.5% duty cycle during 12V output short.

Figure 8. Auto-retry with 6.5% duty cycle during 3.3V auxiliary output short.
The latched fault is cleared during the start-up cycle and FAULT pulls high. If the output-short persists, the device powers up into an output-short with active current limiting until the TIMER times out and FAULT pulls low again. The device restarts after a cool-off cycle and the process repeats until the output-short is removed. The cool-off cycle time is given by CT • 1358[ms/µF] after a 12V supply fault and CT • 1482 [ms/µF] after an auxiliary supply fault. If the TIMER capacitor CT = 0.1µF, the auto-retry duty cycle is 0.5% for the 12V supply and 6.5% for the 3.3V auxiliary.
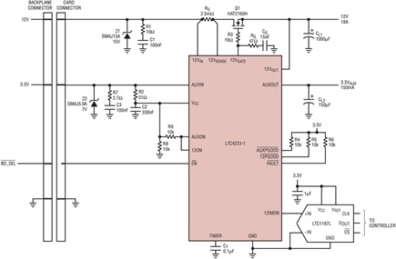
12V at 18A Card-Resident Application
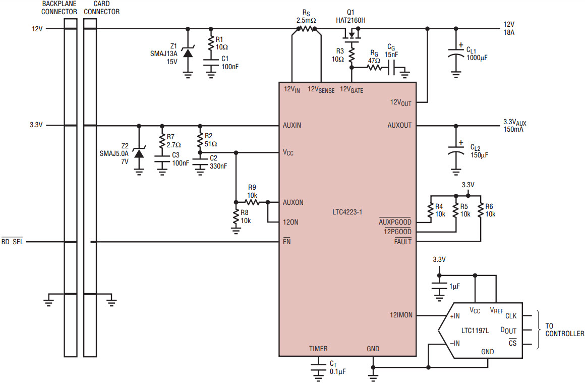
In addition to the AdvancedMC application where the LTC4223 is on the carrier board, it can also reside on the plug-in card side of the connector. Figure 9 shows a typical 12V at 18A application. The 3.3V auxiliary supply may be used to power up on-board logic drawing not more than 150mA. The 12V supply inrush current is limited to 0.7A by RG/CG compensation network when powering up into a large load capacitor of 1000µF. When no bulk capacitor is present on the card supply, transient voltage suppressors (Z1, Z2) are required to clamp supply transients and the snubber (R1/C1, R7/C3) eliminates ringing during an output-short. For the LTC4223 to work with a different load at 12V output, choosing the correct sense resistor and external MOSFET is crucial. This ensures that the circuit breaker threshold is not exceeded under the maximum load condition, and that the power dissipated in the MOSFET is well within its safe operating area (SOA) while in active current limit during an output-short.

Figure 9. A 12V at 18A card-resident application.
Conclusion
The LTC4223 provides Hot Swap control for a 3.3V auxiliary and a 12V supply. It features board insertion and extraction detection, active current limit into large load capacitors and sequenced supply turn-on with power-good status, all critical in Advanced Mezzanine Card applications. Its tight 5% circuit breaker threshold accuracy and fast acting current limit protect the supplies against overcurrent faults. The current monitor output allows measurement of the 12V supply’s power consumption. With these features, the LTC4223 offers a compact Hot Swap solution that simplifies the Advanced Mezzanine Card design.