Compact Controller is a Basic Building Block for Wide Array of DC/DC Conversion Solutions
Compact Controller is a Basic Building Block for Wide Array of DC/DC Conversion Solutions
2007年10月01日
Introduction
The LTC3873 is a compact PWM controller that can be used in boost, flyback and SEPIC DC/DC converters. Other features include:
- Wide input range, suitable for telecom and industrial applications
- No RSENSE™ eliminates the need for current-sensing resistor.
- Programmable soft-start
- Adjustable current limit enables a wide range of power MOSFETs
- Pulse-skipping mode maintains constant frequency operation at light loads.
- Extremely small packages: 2.8mm × 2.9mm 8-lead SOT-23 or 3mm × 2mm QFN.
Applications
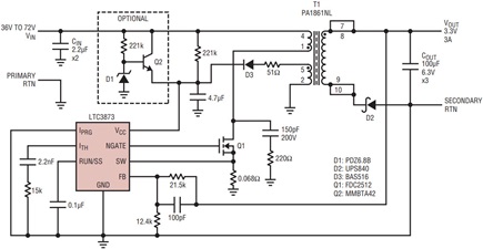
48V Input, 3.3V, 3A Output Flyback
Figure 1 shows a nonisolated step-down converter for telecom and industrial applications with a 36V to 72V input range and a 3.3V, 3A output, impressive for such a compact converter. Efficiency is over 85%, resulting in low power loss.

Figure 1. A nonisolated flyback converter.

Figure 2. Efficiency of the converter in Figure 1 peaks at 86%.
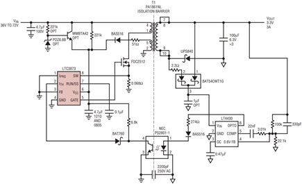
48V Input, 3.3V, 3A Output Isolated Flyback
Figure 3 shows an isolated application. In this case, feedback is provided by the LT4430 optocoupler driver, which controls the PWM via ITH pin of LTC3873.

Figure 3. Isolated converter can be controlled by the LT4430 optoisolator driver, which also provides soft-start and overshoot control.
9V–15V Input, 12V, 2A Output SEPIC
Figure 4 shows a SEPIC that converts input voltages that can be higher or lower than the output. The advantage of a SEPIC over a flyback converter is in the higher efficiency and lower EMI. A SEPIC converter does not provide isolation.

Figure 4. A SEPIC converter for applications with higher power levels and input voltages that can be higher or lower than the output voltage.
Adjustable Current Limit
One of interesting features of this IC is programmable current limit. The current sense voltage can be set to 290mV, 110mV or 185mV by tying the IPRG pin to VIN, tying the IPRG pin to GND or leaving it floating, respectively. This feature allows flexibility in MOSFET selection. If a higher sensing threshold is selected, the circuit is less sensitive to noise and PCB layout. Keep in mind that a higher sense voltage results in higher power dissipation in the MOSFET.
Conclusion
The LTC3873 is a constant frequency, current mode controller. It requires no sense resistor and can be used in a wide variety of applications as a boost, flyback and SEPIC converter.
著者について
Victor Khasievは、アナログ・デバイセズのシニア・アプリケーション・エンジニアです。パワー・エレクトロニクスの分野を担当しており、AC/DC変換とDC/DC変換の両方に関する豊富な経験を持ちます。また、車載用途や産業用途をターゲットとするアナログ・デバイセズのIC製品の使い方に関して、複数の記事を執筆しています。それらの記事では、昇圧、降圧、SEPIC、反転、負電圧、フライバック、フォワードに対応するコンバータや、双方向バックア...