入力が6.5V~100V超のフォワード・コンバータ用アクティブ・クランプ同期コントローラ
LT3752、LT3752-1、およびLT3753は、外部コンポーネント数、ソリューションの規模、およびコストを削減する高性能の高集積アクティブ・クランプ・フォワード・コントローラです。これらのコントローラのうち、LT3752とLT3753の2つは100Vまでの入力用に設計されている一方、LT3752-1は100Vを超える入力をもつアプリケーション用に設計されており、ハイブリッド自動車のバッテリとオフライン絶縁型電源、産業、車載、および防衛用の各種システムに適しています。これらのコントローラはすべて、最大400Wの単一IC 出力電力レベル向けのコンパクトで多機能、かつ効率的なソリューションです。コンバータ出力を直列にスタックすることにより、さらに高い電力レベルに対応します。これらのデバイスの機能比較については、表1を参照してください。
| 製品 | 入力範囲 | アクティブ・クランプ・ドライバ | ハウスキーピング・フライバック・コントローラ |
| LT3753 | 8.5V~100V | 低電位側 | なし |
| LT3752 | 6.5V~100V | 低電位側 | あり |
| LT3752-1 | 100V~400V超 | 高電位側 | あり |
正確にプログラミング可能なボルト秒クランプによるオプトカプラ無しでの安定化
図1に、詳細な150Wフォワード・コンバータを示します。LT3752のプログラミング可能ボルト秒クランプが正確なため、オプトカプラを必要としません。連続導通モードで動作するフォワード・コンバータの場合、出力電圧はVOUT = VIN • N • D の式で表されます。VINは入力電圧、Nは1次に対する2次の巻数比、Dはデューティ・サイクルです。入力電圧範囲でVOUTを一定に維持するために、LT3752、LT3752-1、およびLT3753はOUTピンでデューティ・サイクルをクランプし、VINを逆方向に追跡します。

図1. オプトカプラを使用しない150Wフォワード・コンバータ
アクティブ・ボルト秒クランプ方式では、VOUTの精度はボルト秒クランプの精度に大きく依存します。競合製品のボルト・クランプ・ソリューションでは、外部RCネットワークをシステム入力に接続し、内部コンパレータのしきい値をトリップします。このRC方法の精度は、外部コンデンサのエラー、各部品間でのRC時定数とICのスイッチング周期の不整合、内部コンパレータのしきい値のエラー、および低入力電圧時の充電の非線形性から悪影響を受けます。
部品間での正確なレギュレーションを実現するために、LT3752、LT3752-1、およびLT3753は、トリミングされたタイミング・コンデンサやコンパレータしきい値を採用しています。図2に、さまざまな入力電圧について、負荷電流に対するVOUTを示します。

図2. さまざまな入力電圧における負荷電流とVOUT
デューティ・サイクル・クランプをプログラミングする抵抗がオープンになると、その部品はただちにスイッチングを停止し、デバイスがボルト秒クランプを行わずに動作することを防止します。
ハウスキーピング・フライバック・コントローラを内蔵
LT3752/LT3752-1は、ハウスキーピング電力を発生する定周波数フライバック・コントローラを内蔵しています。ハウスキーピング電源は、1次側と2 次側の両方のIC にバイアスを効率的に供給できるので、メイン・フォワード・トランスの補助巻線からバイアス電力を生成する必要がなくなり、トランスの複雑度、規模、およびコストを大幅に低減できます。
ハウスキーピング電源を使用すると、INTVCCピンをオーバードライブして部品外への電力の取り出し、効率の向上、駆動電流の追加供給、およびINTVCCレベルの最適化が可能です。また、ハウスキーピング電源を使用することにより、メイン・フォワード・コンバータがスイッチングを開始する前に、任意の2次側ICをバイアスすることもできます。これにより、2次側の外部起動回路が不要になります。
高精度の低電圧ロックアウトおよびソフトスタート
LT3752/LT3752-1の高精度の低電圧ロックアウト(UVLO)機能を、電源シーケンシングや起動時の過電流保護に使用できます。抵抗分割器をVIN 電源からのUVLOピンに接続します。
UVLOピンには入力ヒステリシスを調整できる特長があり、ICはソフトストップを開始する前に、入力電圧の低下に耐えることができます。ソフトストップ時のコンバータは、スイッチング周波数、ボルト秒クランプ、およびCOMPピンの電圧を制限しながらスイッチングを継続します。LT3752、LT3752-1、およびLT3753 のUVLOピンにおけるマイクロパワー・シャットダウンしきい値は約400mVであり、VINの暗電流は40μA以下に低下します。
コンデンサをソフトスタート・ピン(SS1およびSS2)に追加すると、ソフトスタート機能が実装されます。この機能は、起動時またはフォルト状態からの復帰時に入力電流のピーク値を下げ、出力電圧のオーバーシュートを防止します。SS1/2ピンは、電流制限値とスイッチング周波数を下げることにより突入電流を低下するので、出力コンデンサは最終値まで徐々に充電することができます。
ソフトストップを伴うシャットダウン
ソフトスタート起動とは逆の順序で、LT3752/LT3752-1およびLT3753はシャットダウン時にSS1ピンを徐々に放電(ソフトストップ)できます。図3に、図5に示したコンバータのシャットダウン波形を示します。ソフトストップを使用しない場合、自己駆動同期整流器のフィードバックがコンデンサの電力を1次側に伝導するので、シャットダウン発振を発生し、1次側のコンポーネントを破損する可能性があります。

図3. 図5の回路でソフトストップがない場合、シャットダウン波形は発振を示す。
図4に、ソフトストップを使用する場合のシャットダウン波形を示します。コンバータは、スイッチング周波数、ボルト秒クランプ、およびCOMPピンの電圧を制限しながらスイッチングを継続して、クリーンシャットダウンを実現します。

図4. 図5の回路でソフトストップが作動する場合のシャットダウン波形
電流モード制御
LT3752/LT3752-1およびLT3753は電流モード制御アーキテクチャを使用しており、ラインと負荷の過渡に対する電源の帯域幅と応答が、電圧モードのコントローラよりも増加します。電流モード制御では、電圧モード制御アーキテクチャよりも必要な補償部品が少ないので、広範囲の動作条件の補償が非常に簡単です。連続モードかつデューティ・サイクルが50 %を超える動作では、必要なスロープ補償を1つの抵抗でプログラミングできます。
最適化を簡略にする、プログラム可能な機能
LT3752/LT3752-1およびLT3753は、特定のアプリケーション向けの最適化に使用できるプログラム可能な機能を多数装備しています。例えば、各種のゲート信号間にプログラム可能な遅延を使用して、交差導通の防止、および効率の最大化が可能です。個々の遅延は、1つの抵抗で設定できます。
メインMOSFETのプログラム可能なターンオン電流スパイクのブランキング(立ち上がりエッジの適応型ブランキングとプログラム可能な延長ブランキング)は、コンバータのノイズ耐性を大幅に向上します。ゲートの立ち上がり時間とその後のある程度の期間、MOSFETのソースに接続する電流検出抵抗でノイズが発生することがあります。このノイズにより、検出コンパレータが偽のトリップを起こし、早期にスイッチがオフになることがあります。この問題の解決策の1つは、特大のRCフィルタを使用して偽のトリップを防止することですが、プログラム可能なターンオン・スパイク・ブランキングにより、追加のRCフィルタが不要になります。
動作周波数は100kHz~500kHzの範囲でプログラミングでき、1つの抵抗をRTピンとグランドの間に接続するか、SYNCピン経由で外部クロックと同期します。動作周波数が調整可能なので、アプリケーションに合わせて、スペクトル・ノイズの影響を受けやすい特定周波数帯域の外側に動作周波数を設定できます。
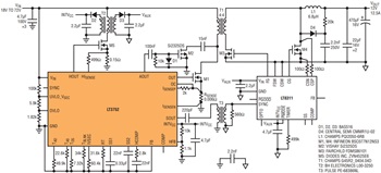
36V~72V入力、5V/20Aフォワード・コンバータ
図5に、36V~72Vが入力される5V、20A出力コンバータを示します。アクティブ・リセット回路は、小型のPチャネルMOSFET M2とリセット・コンデンサで構成されます。MOSFET M2は、MOSFET M1がオフの場合に、リセット期間においてトランスT1の1次巻線の両端にリセット・コンデンサを接続するために使用されます。リセット・コンデンサの両端の電圧がデューティ・サイクルに合わせて自動的に調整され、すべての動作条件でトランスを完全にリセットします。

図5. 36V~72Vの入力を受け取る5V/20Aフォワード・コンバータ
また、アクティブ・リセット回路は、リセット電圧を2次側の同期整流器MOSFET M4の駆動に適する矩形波形にします。これらのMOSFETは2次側にあり、2次巻線電圧により駆動されます。図6に、このコンバータの効率を示します。

図6. 図5のコンバータの効率
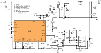
18V~72V入力、12V/12.5Aフォワード・コンバータ
図7に、18V~72V入力、12V/12.5A出力フォワード・コンバータを示します。LT8311はフォワード・コンバータの2次側で使用され、オプトカプラ経由でMOSFETの同期制御、および出力電圧のフィードバックを行います。LT8311が1次側のICから同期制御信号を受け取るには、パルス・トランス(図7のT3を参照)が必要です。これらの制御信号はLT8311によりデジタル(“H”または“L”)で解釈され、キャッチ・アンド・フォワードMOSFETをオン/オフします。図8に、このコンバータの効率を示します。

図7. 18V~72V入力、12V/12.5A出力フォワード・コンバータ

図8. 図7のコンバータの効率
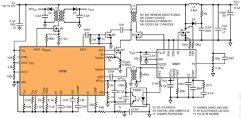
150V~400V入力、12V/16.7Aフォワード・コンバータ
図9 に、150V~400V 入力、12V/16.7A 出力絶縁型フライバック・コンバータを示します。入力電圧が高いアプリケーションでは、使用できるPチャネルMOSFETの電圧定格が、低電位側のアクティブ・クランプ・トポロジのアクティブ・クランプ・スイッチとして使用するには低すぎることがあります。高電位側のアクティブ・クランプ・トポロジを使用するNチャネルの手法を使用する必要があります。このトポロジでは、アクティブ・クランプ・コンデンサにスイッチするために、NチャネルのMOSFETを駆動する高電位側のゲート・ドライバまたはゲート・トランスが必要です。図10に、このコンバータの効率を示します。

図9. 150V~400V入力、12V/16.7A出力絶縁型フォワード・コンバータ

図10. 図9のコンバータの効率
まとめ
LT3752、LT3752-1、およびLT3753は、正確にレギュレーションを行うボルト秒クランプ・アーキテクチャにより、絶縁型電源の設計を簡略化し、性能を向上します。内蔵のフライバック・コントローラを使用してハウスキーピング電力を発生できるので、トランスの設計を簡略化できます。電流モード制御は帯域幅を向上し、広範な動作条件を補償できます。ソフトストップ機能は、破壊の可能性がある電圧スパイクや電流スパイクから電源およびその他のコンポーネントを保護します。