バッテリの急速充電に関する設計ガイド【Part 2】
Read other articles in this series.
はじめに
前回の記事「バッテリの急速充電に関する設計ガイド【Part 1】」では、急速充電が可能なバッテリ・システムを設計する際に直面するいくつかの課題について解説しました。それを通して、バッテリ・パックに残量ゲージの機能を実装すれば、よりスマートな急速チャージャを実現できるということを明らかにしました。そのようなチャージャであれば、システムの高い柔軟性、消費電力の削減、安全な充放電を実現しつつ、ユーザ・エクスペリエンスを高めることができます。今回(Part 2)は、各種ICの評価用キットを利用して並列バッテリ向けの急速充電システムを構成し、その特性を評価する方法を詳しく解説します。システムの構成要素としては、チャージャ/残量ゲージIC「MAX17330」の評価用キット、降圧コンバータIC「MAX20743」の評価用キット、シングルボード・コンピュータ「Raspberry Pi」を使用することにします。
急速充電システムの構成方法
一般に、シンプルな充電システムの機能のテストや性能の評価は、評価用キットを使うことで容易に実施できます。その種のキットには、充電システムの構成(コンフィギュレーション)に必要なあらゆるハードウェア/ソフトウェアや、GUI(Graphical User Interface)ベースのツール、API(Application Programming Interface)などが含まれています。
しかし、複数のセルを使用する複雑なシステムの場合、その複雑さに比例して評価の難易度も高くなります。例えば、複雑なシステムには、特性評価が必要な複数のデバイスが含まれていることが多いでしょう。通常、システムを構成する様々なコンポーネントが生成する信号を取得/解析し、何らかの対応を図るには、コーディングの作業を伴うソフトウェアの開発が必要になるはずです。本稿では、並列バッテリ向けの急速充電システムを例にとります。そのシステムは、バッテリ管理(バッテリ・マネージメント)用のICであるMAX17330を使用して構成することにしました。同ICを使用すれば、1個のリチウム・イオン・バッテリ・セルを管理することができます。データシートにも記載されていますが、同ICを2個使用すれば、2個のリチウム・イオン・バッテリ・セルを同時に充電/制御することが可能です。そこで、本稿で例にとる急速充電システムでは、それぞれ1個のLi+セルを管理する2個のMAX17330を使用することにします。また、出力電圧をオンザフライで変更する機能を備える降圧コンバータとしてMAX20743を使用することにします。
バッテリの充電に向けた構成/管理や、2つのICの間の通信を処理するためにはマイクロコントローラが必要です。これについては、Raspberry Piを使用することにしました。Raspberry Piは、システムのテストに適したプラットフォームとして一般的に使用されています。また、プログラミング言語としてはPythonを使用することにしました。Raspberry Piを使用すれば、I2Cを介した通信を管理することができます。また、評価とデバッグを行う際に役立つ重要なシステム・パラメータの値を記録することも可能になります。主要なパラメータとしては、充電電流、バッテリ電圧、バッテリの充電状態(SOC:State of Charge)などが挙げられます。これらの値は、オフラインで解析を行えるようにするためにExcelファイルに保存することにします。
1S2P構成のシステムの評価
本稿では、MAX17330が提供するチャージャ機能と残量ゲージ機能の評価方法を示します。また、並列充電によって期待できる実際の性能を明らかにします。最大限の柔軟性と制御性を得るために、デバイスのプログラミングは、I2Cを介し、マイクロコントローラによって実施することにします。
図1は、1S2Pのシステムの構成例です。ここで、1S2Pとは、セルの直列接続の数が1、並列接続の数が2であることを表しています。図1には、2個のセルの並列充電について評価を行うための接続方法も示してあります。Raspberry Piは、計3つの評価用キット(EVKIT)を制御します。1つは、降圧コンバータICであるMAX20743の評価キットです。残る2つはMAX17330の評価用キットです。図1に示したように、MAX17330の評価用キットは2つ使用します。また、先述したとおり、取得したデータはExcelファイルに記録することにします。

MAX17330の評価用ソフトウェア(GUIベース)をダウンロードするには、同ICの製品ページにアクセスしてください。「ツールおよびシミュレーション」タブを選択すると表示されるリンクをクリックすることでダウンロードすることができます。このソフトウェアの「Configuration Wizard」(「Device」タブから選択)を使用することで、MAX17330の初期化用ファイル(拡張子は.INI)を生成することができます。このファイルには、同ICのレジスタを初期化するための情報が含まれています。その情報は「レジスタのアドレス/レジスタの値」の形式で記載されています。マイクロコントローラは、このファイルを使用してMAX17330の個々のレジスタの構成を行います。なお、「MAX17330EVKIT」のデータシートを見れば、初期化用ファイルの生成に必要なステップについて詳細を確認することができます。
本稿の例では、図2に示した構成を使用して並列充電を開始します。続いてステップ充電を有効にします(図3)。図4に示したのは、図3の構成によるステップ充電のプロファイルです。


降圧コンバータであるMAX20743は、必要に応じて2つのMAX17330EVKITに印加する電圧を変更するために使用します。MAX20743の出力電圧は、同ICが内蔵するレジスタのアドレス0x21の値に応じて変更されます。この降圧コンバータは、I2Cを介して制御することが可能です。実際の制御は、Pythonで記述したプログラムによって行います。
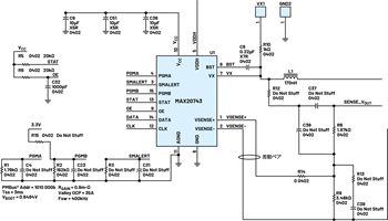
図5に示すように、MAX20743EVKITの出力分圧器は、出力範囲が3V~4.6Vになるように変更してあります(R6 = 4K7、R9 = 1K3の値を使用します)。
| 0x21レジスタの値 | 電圧 |
| 0x014E | 3 V |
| 0x0150 | 3.05 V |
| 0x0158 | 3.1 V |
| 0x015C | 3.15 V |
| 0x0162 | 3.2 V |
| 0x0166 | 3.25 V |
| 0x016E | 3.3 V |
| 0x0172 | 3.35 V |
| 0x0178 | 3.4 V |
| 0x017C | 3.45 V |
| 0x0182 | 3.5 V |
| 0x0188 | 3.55 V |
| 0x018E | 3.6 V |
| 0x0192 | 3.65 V |
| 0x019E | 3.7 V |
| 0x01A4 | 3.75 V |
| 0x01A9 | 3.8 V |
| 0x01AE | 3.85 V |
| 0x01B4 | 3.9 V |
| 0x01BA | 3.95 V |
| 0x01BF | 4 V |
| 0x01C4 | 4.05 V |
| 0x01CB | 4.1 V |
| 0x01D1 | 4.15 V |
| 0x01D6 | 4.2 V |
| 0x01DC | 4.25 V |
| 0x01E2 | 4.3 V |
| 0x01E8 | 4.35 V |
| 0x01ED | 4.4 V |
| 0x01F3 | 4.45 V |
| 0x01F8 | 4.5 V |
| 0x01FE | 4.55 V |
| 0x0204 | 4.6 V |
表1は、レジスタの値とそれに対応する電圧の値についてまとめたものです。両者の関係は以下の式で表されます。

起動と初期化
MAX17330は、最初にバッテリに接続する際、デフォルトのレジスタの設定によって強制的にシャットダウンの状態になります。同ICを起動するには、PKWKボタンを押します。それにより一時保護用のMOSFETが導通(ショート)して、2つのMAX17330EVKITが起動します。
次に、I2Cを介してRaspberry Piと3つのICの間の通信を実現する必要があります。I2Cに対応するハードウェアは、ICのアドレスの競合が生じないようにするために慎重に初期化しなければなりません。デフォルトでは、2つのMAX17330EVKITはI2Cの同じアドレスを使用するようになっています。そのため、最初のステップとして、2つのうち一方のアドレスを変更しなければなりません。
MAX17330は、揮発性と不揮発性のレジスタを備えています。不揮発性のレジスタには「n」の接頭辞が付加されています。ノードのアドレスは6Ch(揮発性レジスタ)と16h(不揮発性レジスタ)のペアになっています。
MAX17330のデバイス・ノードのアドレスは、以下の2つの方法で変更できます。
► I2CSid フィールドを使用して不揮発性レジスタ nPackCfg の設定を行います。この作業は、Configuration Wizard を使用することで容易に実施できます(表 3)。
► I2CCmd レジスタによって、I2C のバスを動的に変更します(表4)。
ここでは、使いやすさを優先して2つ目の方法でアドレスを変更することにします。そうすれば、同じ初期化用ファイルを使って両方のICを初期化することができます。2つのICで共用できる事柄を増やせば、設定作業を簡素化することが可能です。このことは、アドレスを入力する際に人的ミスが生じる可能性を低減することにつながります。





2つのMAX17330は同じI2Cバスを共有します。そのため、上記の処理を行うには、一方のデバイスのALRT信号がハイになっている間、もう一方のALRT信号をローにする必要があります。

表4は、MAX17330のデータシートから引用したものです。この表から、I2CCmdレジスタにより、ALERT GPIOピンの値に基づいて同ICのアドレスを変更できることがわかります。ここでは、GoToSIDフィールドとIncSIDフィールドを使用して、I2Cのアドレスを以下のようにして変更します。
► Set ALRT_A logic low
► Set ALRT_B logic high
► Write I2CCmd = 0 × 0001 → MAX17330_A address remains at 6Ch/16h
→ MAX17330_B address set to ECh/96h
これで各MAX17330にそれぞれ固有のアドレスが割り当てられることになります。その結果、システム全体を単一のコントローラによって制御することが可能になります。
マイクロコントローラによってI2Cの構成を完了させるためのスクリプトを以下に示します。これは、システムの初期化作業の一部に相当します。
► Load .INI file
► Assert ALRT_A and ALRT_B to keep the path between SYSP and BATTP open
► Read VBATT_A and VBATT_B
► VMAX = max (VBATT_A, VBATT_B)
► Set VOUT = VMAX + 50 mV
► Release ALRT_A and ALRT_B
► Set nProtCfg.OvrdEn = 0 to use ALRT as Output
上記のスクリプトについては、表6を参考にしてください。
不揮発性レジスタの中には、ファームウェアを再起動しなければ変更内容が有効にならないものがあります。そのため、以下のステップが必要になります。
► Assert Config2.POR_CMD to restart firmware
これについては表7を参照してください。
次に、チャージャからの割り込みを有効にする必要があります(以下参照)。
► Set (Config.Aen and Config.Caen) = 1
これについては表8をご覧ください。
以上でデバイスの初期化が完了したことになります。



データのロギングと割り込み
データを記録し、ALERT GPIOライン上で割り込み信号が生成されているかどうかを確認するためには、レジスタの値を読み出せるようにする必要があります。そのためのスクリプトを以下に示します。
► Set 500 ms Timer
► VMIN = min (VBATT_A, VBATT_B)
► Vsys_min = nVEmpty[15:7]
► CrossCharge = False
► If (VMIN<vsys_min) → Crosscharge = True
最小バッテリ電圧がシステムの最小動作電圧を上回っているかどうかを評価する
► If FProtStat.IsDis = 0
充電信号が検出された場合
► Clear Status.AllowChgB
チャージャの存在を全バッテリに通知する
► If (VBATT > VMIN + 400 mV and !Cross Charge)
クロス充電を防ぐために、どのバッテリをブロックするのかを判定する
Config2.BlockDis = 1
else
Config2.BlockDis = 0
低残量のバッテリの残量が高残量のバッテリの残量よりもかなり少ない場合、放電を許可する
上記のスクリプトについては表9~11を参照してください。
MAX17330からALRTがアサートされた場合、ホストは以下の処理を実行します。
Read Status register data
If Status.CA is set
Read ChgStat register
If ChgStat.Dropout = 1 → increase VOUT
If (ChgStat.CP or ChgStat.CT) = 1 → decrease VOUT
Clear Status.CA
上記のスクリプトについては表12と表13をご覧ください。
図6に示したのは、並列充電システムの評価結果です。これらのプロットは、ログ・データ(Excelファイル)を基にして作成しました。ステップ充電のプロファイルに即した結果が得られている点に注目してください。


オプションを1つ紹介しておきましょう。MAX17330が定電流(CC:Constant Current)のフェーズから定電圧(CV:Constant Voltage)のフェーズに移行した後に、次のようにすれば降圧コンバータの出力電圧を低下させることができます。
► If VBATT = ChargingVoltage
Read ChgStat Register
If ChgStat.CV = 1 → decrease VOUT until VPCK = ChargingVoltage + 25 mV
以上が、1S2P構成の充電システムを管理するために必要な全ステップです。MAX17330-usercode.zipというファイルには、MAX17330(チャージャ/残量ゲージ)とMAX20743(降圧コンバータ)を構成するためのPythonのコードが含まれています。また、重要なパラメータの値を記録してステップ充電のプロファイルを評価するためのデータ・ログ(Excelファイル)も含まれています。MAX17330によって生成されるアラート信号を管理することで、マイクロコントローラは同ICのリニア・チャージャをドロップアウト電圧の近くで動作させ、消費電力を最小限に抑えつつ高い充電電流を供給することができます。MAX17330を採用したバッテリ・パックには、効率的な急速充電を実現するためにマイクロコントローラが必要とするバッテリのパラメータの値が保存されます。それにより、性能や信頼性を損なうことなく、標準的なチャージャICを、よりシンプルで安価な降圧コンバータに置き換えることが可能になります。
まとめ
機器の充電時間は、優れたユーザ・エクスペリエンスを提供する上で非常に重要な要素になります。MAX17330のような製品を採用することで、実装面積を抑えつつ、非常に多くの電流を効率的に管理して充電時間を短縮することができます。また、MAX17330を2個使用すれば、非常に多くの電流によって並列充電を行うことが可能になります。つまり、充電時間を最小限に抑えつつ、複数のバッテリを安全かつ確実に充電するための手段が得られるということです。
※初出典 2023年 TECH+(マイナビニュース)