2A, 40V, SOT-23 Boost Converter Provides High Power in Small Spaces

2005年03月01日

Figure 1

   

Introduction

The LT1935 is a current mode boost regulator in a tiny 5-lead ThinSOT package. With its small package, high switching frequency (1.2MHz) and internal 2A, 40V power switch, the LT1935 can deliver high power while occupying very little circuit board space. For instance, from a 5V input, the LT1935 delivers 500mA average and 600mA peak current at 12V (7.2W) using only 100mm2 of PCB.

The LT1935’s power switch drops just 180mV at 2A, minimizing power loss and temperature rise on the circuit board. Current mode control and internal compensation allow the use of small ceramic capacitors, resulting in very low input and output ripple. The input voltage range is 2.3V to 16V. Supply current is less than 1µA in shutdown.

The small size eases system design in many applications. Large digital systems with dense layouts often need point-of-load converters to generate secondary logic supplies. With a minimum input voltage of 2.3V, the LT1935 can convert power from 2.5V, 3.3V or 5V logic rails to a higher output voltage. Even handheld electronics such as cell phones, digital cameras and music players require peak power levels of several watts to drive LEDs, audio amplifiers or large displays. And space is always at a premium in these products.

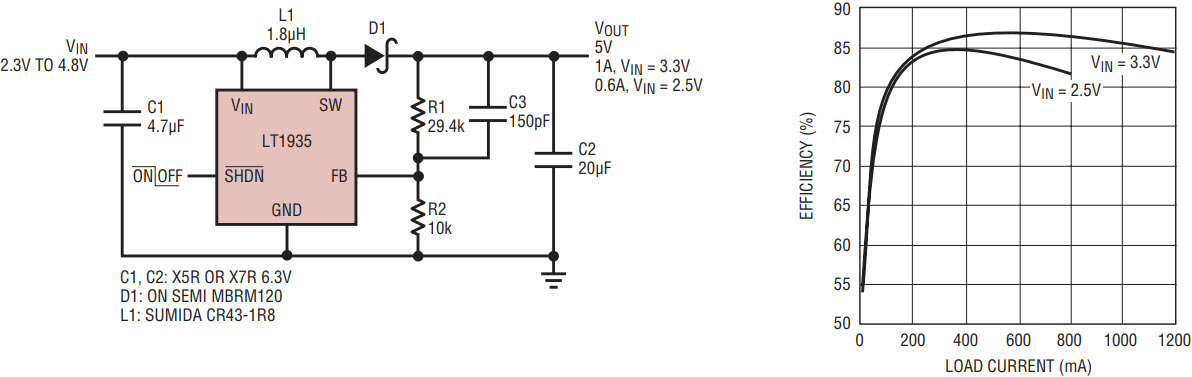
SOT-23 Boost with 2A Switch

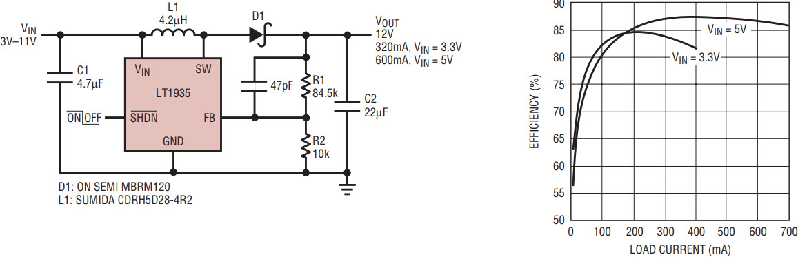
Figure 1 shows the LT1935 generating 5V. Maximum load with VIN = 3.3V is 1A; from 2.5V the maximum load is 600mA. Note that the circuit efficiency remains high even at low input voltage and high load current. The LT1935’s bipolar NPN power switch maintains its low forward drop when the input voltage is at its minimum of 2.1V (2.3V max), unlike some MOS devices that suffer increased RDS,ON with low gate drive. The circuit in Figure 1 occupies 80mm2. Figure 2 shows a 12V circuit that generates 600mA from 5V or 320mA from 3.3V. This higher power circuit requires 100mm2 of PCB.

Figure 1. The LT1935 can deliver 1A at 5V from a 3.3V input in a circuit that occupies only 80mm2.

Figure 2. The LT1935 delivers 600mA at 12V from a 5V input. High power density is achieved using the internal 2A, 40V, 90mΩ switch and the high 1.2MHz operating frequency.

Soft-Start Reduces Peak Input Current

During start-up, the input current of an LT1935 circuit can reach 3A. This can cause problems if the input source is current-limited or if other circuits are sensitive to disturbances at VIN. The SHDN pin can be used to soft start the LT1935, reducing the maximum input current during start-up.

The SHDN pin is driven through an external RC filter to create a voltage ramp at this pin. Figure 3 shows the start-up waveforms with and without the soft-start circuit. Without soft-start, the input current peaks at ~3A. With soft start, the peak current is reduced to 1A. By choosing a large RC time constant, the peak start-up current can be reduced to the current that is required to regulate the output, with no overshoot. (The value of the resistor should be chosen so that it can supply 100µA when the SHDN pin reaches 1.8V.)

Figure 3. The SHDN pin can be used to soft start the LT1935 reducing the peak input current during start up.

More Power for Larger LCD Panels

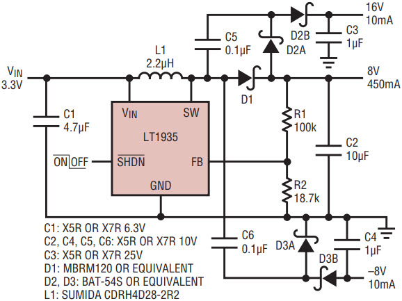
TFT LCD display panels continue to grow in size in every type of product from cell phones to televisions. Power requirements grow as well, but the basic need for three supply voltages remains. In Figure 4 the LT1935 produces three outputs using a single inductor. From a 3.3V input, the boost circuit produces the main output of 8V at 450mA. Two discrete charge pumps produce the secondary outputs of 16V and –8V.

Figure 4. This TFT-LCD supply produces three outputs using a single inductor.

Conclusion

By integrating a high frequency, current mode control with 2A, 90mΩ switch in a SOT-23, the LT1935 delivers outsized power in a small space. The 40V switch rating and the wide input range (2.3V to 16V) allow a wide variety input sources, output voltages and circuit topologies, unlike many regulators with restrictive 5V ratings.

著者について

Jeff Witt
myAnalogに追加

myAnalog のリソース セクション、既存のプロジェクト、または新しいプロジェクトに記事を追加します。

新規プロジェクトを作成

この記事に関して

製品

製品カテゴリ

最新メディア 21

Subtitle
さらに詳しく
myAnalogに追加

myAnalog のリソース セクション、既存のプロジェクト、または新しいプロジェクトに記事を追加します。

新規プロジェクトを作成