16-Channel LED Driver Drives up to 160 White LEDs with 5000:1 PWM Dimming
16-Channel LED Driver Drives up to 160 White LEDs with 5000:1 PWM Dimming
2007年10月01日
Introduction
The light behind the large displays comes increasingly from the smallest lights: LEDs. A lot of LEDs. They light large screen LCD televisions, giant LED billboards and even stadium advertisements. In such big displays, driving hundreds of LEDs requires a large quantity of high voltage drivers that can accurately control a number of long strings of LEDs, each string with its own high PWM dimming ratios. A simple, low-component-count solution is a must, especially in consumer electronics.
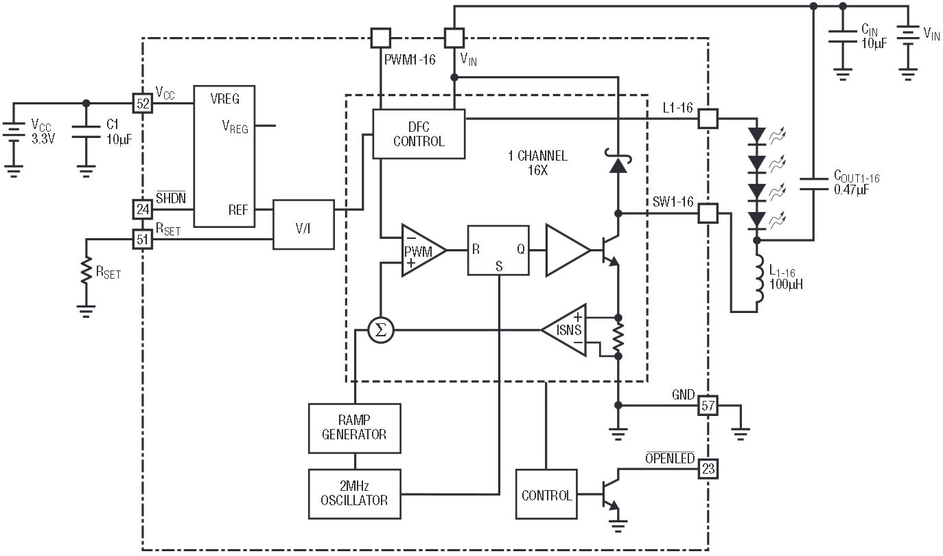
The LT3595 buck mode LED driver has 16 individual channels—each driving up to 50mA from inputs up to 45V. It is possible with the LT3595 to drive 160 bright, white LEDs driven from a single converter. Each channel has a separate PWM input that is capable of up to 5000:1 PWM dimming ratio. Each channel requires only a tiny chip inductor and an even tinier ceramic output capacitor. The only other required components are a single input capacitor and current-determining set resistor (Figure 1). All sixteen channels of catch diodes, power switches, and control logic with compensation are squeezed inside the LT3595’s relatively small 56-pin, 5mm × 9mm QFN package.

Figure 1. A 16-channel LED driver. The 15V–45V input is used to drive three white LEDs per channel with 5000:1 PWM dimming.
The LT3595 boasts 92% peak efficiency at a 2MHz switching frequency.
5000:1 PWM Dimming
The PWM dimming capability of the LT3595 is as high as 5000:1. Figure 2 shows the 5000:1 PWM dimming waveform and a very square looking LED current waveform. Even at a mere 2μs on-time, a 20mA LED current snaps up and turns off in sync with the 100Hz PWM signal. Higher PWM dimming ratios are achievable with lower PWM frequencies, but 100Hz guarantees that there is no visible flicker.

Figure 2. 5000:1 PWM dimming waveforms for the circuit in Figure 1.
One advantage of a 56-pin QFN package is the availability of individual PWM pins for each of the 16 channels. In some applications, the brightness of the entire screen is uniform and all of the PWM pins can be tied together and driven from a single PWM waveform. Ideally, every point on the screen or display has the same brightness determined by a single PWM setting. However, it may be a feature for some billboards or television screens with picture-in-picture to show small sections or regions of the display in higher brightness than others for forefront and background effects. In this case, it is an advantage to be able to provide some higher dimming PWM waveforms to several channels and run different brightness on other channels. PWM can also be used to completely turn off some channels or sections of a display while leaving others on. This is particularly useful for individual pixel control of giant billboards and gives the designer control of an amazing 16 pixels per IC.
Adjustable 50mA LED Current per Channel
LED brightness is normally set by static current. The LT3595 can drive as high as 50mA per channel directly through a string of LEDs. A single external set resistor is all that is needed to set the LED current for all 16 channels. Each channel has the same programmed LED current—set between 10mA and 50mA. LED current accuracy is within 8% from channel-to-channel.
The fixed frequency, current mode control scheme provides stable operation over a wide range of input and output voltages and currents. Direct control of the LED current through internal sense resistors for each channel and internal switches and control circuitry for each channel provide excellent constant current source regulation for LED driving. The internal 100mA power switches and exposed thermal pad of the 56-pin QFN provide enough power and thermal management to handle the power and heat of 16 channels at 50mA.

Figure 3. A 16-channel LED driver for 160 white LEDs from a 45V input. PWM dimming ratio is 5000:1.

Figure 4. Efficiency of the 160-LED driver shown in Figure 3 is over 92%.
45V Input to Any Number of LEDs
The LT3595 has a 45V maximum input voltage on its two VIN pins. With an 80% maximum duty cycle at 2MHz switching frequency, this allows a fairly low dropout and up to 35V LED output per string. On the flip side, the low minimum on-time of the IC (around 70ns) allows down to a single white LED to be run at 10mA–50mA from a 42V input.
Each channel of the LT3595 can support any number of LEDs as long as the total string voltage is between 3V to 35V. The only other requirement is that the duty cycle is below 80% and on-time is above the minimum rating. One channel can have the maximum number of LEDs and another channel can have the minimum number of LEDs. This is typical in RGB applications where each color requires a different number of LEDs, such as 8 red, 8 green, and 4 blue.
16 Fully Integrated and Independent Channels
The block diagram in Figure 5 shows the fully integrated design of the LT3595. Each channel includes a 100mA, 48V NPN power switch, Schottky diode, sense resistor, error amplifier, compensation components and other bias and control circuitry.

Figure 5. Block diagram for the LT3595.
The 16 channels run independently, but regulate to the same LED current at the same, internally fixed switching frequency of 2MHz.
Each channel has its own PWM pin and separate dimming logic. Nevertheless, all the channels must be synchronized to the rising edge of the PWM signal, where dimming is created by varying duty cycle. Of course, the falling edges can be asynchronous.
The maximum junction temperature is rated at 125ºC. The 31ºC/W thermal capabilities of the 56-pin QFN can be accomplished with proper layout of the IC for excellent grounding and thermal management. Without a decent ground plane or correct connection of the thermal pad, the thermal impedance of the IC can creep up to unacceptably high levels.
Low Shutdown Current
When the shutdown pin is pulled low, all 16 channels turn off and the part consumes a quiescent current of just 15μA. Low shutdown current saves battery energy and extends its lifetime. In shutdown, the open LED comparator is disabled and not valid. If the shutdown pin is left high and the PWM pins are pulled low, the LEDs turn off, but the quiescent current remains around 280μA. The open LED pin function is still valid in this case.
Recommended Layout
The LT3595 comes in a thermally enhanced 56-pin 5mm × 9mm QFN package. This fully integrated part minimizes layout, complexity, and cost of otherwise high component count multichannel LED driver solutions. With 31ºC/W thermal resistance, it is possible to run at full 50mA LED current and high number of LEDs without violating the 125ºC junction temperature rating.
Layout is important for the LT3595. The ground connection is only tied to the thermal pad (pin 57). Therefore, the input capacitors, set resistors, and control logic such as PWM signals, shutdown signal and overtemperature monitor must all be tied to the common ground at the thermal pad. To minimize circuit noise and ripple, it is best if the input capacitors and set resistor are attached to ground on the backside of the board with the shortest connection possible between ground and their respective pins. Figure 6 shows the recommended layout. For a 5mm × 9mm 56-pin QFN package, it may be best if the traces and vias are small. The layout is optimized if vias have a drill size of 6mil (.006 inches) or less with pad of 12mil or less. Clearance between metal traces and pads should be set at 5mil or below.

Figure 6. Suggested board layout for the LT3595.
Conclusion
The LT3595 is a 16-channel buck mode LED driver with 5000:1 PWM dimming. The high 45V input voltage, 50mA LED current, and 2MHz switching frequency make this a very powerful multichannel LED driver for big screen televisions, billboards and stadium displays. The fully integrated solution in the compact 5mm × 9mm QFN package makes the designs small and simple. 5000:1 PWM dimming is one of the highest PWM dimming capabilities available in an integrated DC/DC converter LED driver IC. The inductors, the input and output capacitors, the set resistor and the LEDs are the only required external circuitry. The 16 independently controlled channels maximize the flexibility of the LT3595.
著者について
Keith Szolushaは、アナログ・デバイセズ(カリフォルニア州サンノゼ)のアプリケーション・ディレクタです。2000年からIPSパワー製品グループに所属しています。主に降圧/昇圧/昇降圧コンバータ、LEDやGaNに対応するコントローラ/ドライバなどの製品を担当。また、電源製品向けのEMIチャンバの管理も担っています。マサチューセッツ工科大学で1997年に電気工学の学士号、1998年に同修士号を取得。テクニカル・ライティングの集中コー...