Overview
設計リソース
設計/統合ファイル
- Application Circuit of MAX2321 (PDF)
- Schematic of MAX2321 Evaluation Kit (PDF)
- PCS Mixer IIP3 and Gain Measurement
- PCS Mixer Noise Figure
- Cellular Mixer IIP3 and Gain Measurement
- PCS LNA Noise Figure
説明
目的:このCDMAデュアルバンド/トリプルモードのフロントエンドICをTDMAアプリケーションに応用して性能を試験し、追加の部品や特別な部品を使用しない場合の性能を確認する。
MAX2321は当初、IS-95のCDMA市場を拡大するために開発されたものですが、その後、TDMA IS-136でも優れた性能を発揮することが明らかになりました。このアプリケーションは、IS-136の性能を実証するために実施したものです。結果として、すべての領域で目標仕様を上回ることが判明しました。そのレポートからの測定結果の数ページをここに記載します。
このプロジェクトでは、セルラとPCSミキサのNF、利得、およびIIP3における、新モデルとその先行モデルとの間での改善点を示しています。
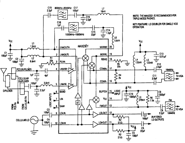
MAX2321低ノイズアンプ(LNA)およびミキサは、デュアルバンドのCDMAセルラ電話の電話機用に設計されたものですが、デュアルバンドのTDMA、GSM、EDGE、またはWCDMAのアプリケーションにも使用できます。LNAのゲインは2段階あり、切り替えでのヒステリシスマージンを合わせてもCDMAの要求値を満足します。また次の3つのミキサが備わっています。1つはアナログセルラ経路用で、後2つはセルラとPCSバンドのディジタル変調経路用です。ディジタル経路のミキサは共通のIF出力を備え、1つのIFでスプリアスとイメージを十分に除去できます。この機能により、IFフィルタを1つ節減することができます。MAX2321は、セルラバンドとPCSバンドの個別のバッファ付きVCO入力/出力を備えているので、別途、送信アップコンバータVCOのバッファは必要でなくなります。セルラバンドVCOの入力には、オプションとしてX2のマルチプライヤが用意されており、単一のVCOでデュアルバンドの動作が可能となります。
使用されている製品
Documentation & Resources
-
REP002 Design Files2021/03/10ZIP125 K
Support & Training
Search our knowledge base for answers to your technical questions. Our dedicated team of Applications Engineers are also available to answer your technical questions.
