製品概要
製品概要
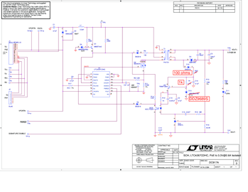
DC917A: Demo Board for the LTC4267 Power over Ethernet IEEE 802.3af PD Interface with Integrated Switching Regulator.
対象となる製品
関連資料
-
DC917A - Schematic2009/09/24PDF39K
-
DC917A - Demo Manual2009/09/24PDF108K
-
DC917A - Design File2009/09/24ZIP768K
