製品概要
製品概要
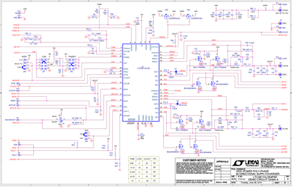
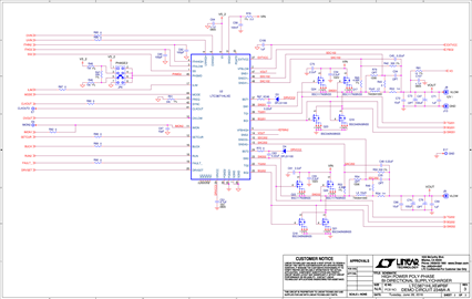
デモ回路2348Aは、LTC3871を搭載した高出力、高効率の双方向同期型昇降圧コンバータで、2つのバージョンがあります。DC2348A-Aは4つの位相を持つLTC3871デバイスを2個使用して動作し、DC2348A-Bは2つの位相を持つLTC3871デバイスを1個使用します。
マーケット&テクノロジー
対象となる製品
関連資料
-
DC2348A-A - Schematic2016/09/01PDF99K
-
DC2348A - Demo Manual2016/09/01PDF1M
-
DC2348A-A - Design Files2016/09/01ZIP5M





