Design Note 234: Low Cost PolyPhase DC/DC Converter Delivers High Current
Introduction
The LTC1929/LTC1929-PG are current mode DC/DC controllers that drive two synchronous buck stages out of phase. The 2-phase architecture reduces the number of input and output capacitors without increasing the switching frequency. The relatively low switching frequency and integrated high current MOSFET drivers help obtain high power conversion efficiency for low voltage, high current applications. Because of output ripple current cancellation, lower value inductors can be used, resulting in faster load transient response. Power good indication can be added by using the LTC1929-PG. Typical applications include high current (up to 40A) low voltage (≤6V) power supplies for microprocessors, memory arrays and ASICs.
Design Example
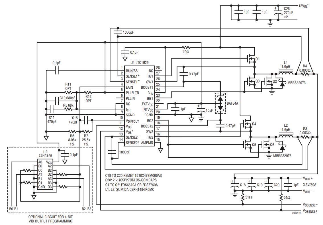
Figure 1 shows the schematic diagram of a 30A power supply with 12V input and 3.3V output. With only one IC, six tiny SO-8 MOSFETs and two 1μH low profile surface mount inductors, greater than 88% efficiency can be maintained throughout the load range between 5A and 30A, as shown in Figure 2.

Figure 1. Schematic Diagram of a 30A Power Supply.

Figure 2. Effi ciency vs Load Current.
Active voltage positioning can be employed in this design to reduce the number of output capacitors (refer to Design Solutions 10 for more details on the active voltage positioning). The optional resistors R11 and R12 provide active voltage positioning with no loss of efficiency.
Because of 2-phase operation, only two OS-CON input capacitors and three tantalum output capacitors are needed. If a single-phase configuration were used, four OS-CON input capacitors and nine tantalum output capacitors would be needed.
Overcurrent Limit
The LTC1929 has a built-in foldback current limit. When the output current exceeds the limit, the output voltage decreases. If the output voltage drops below 70% of its nominal output, the output current limit folds back. This feature protects the power supply from overheating as a result of abnormal operating conditions such as output short circuits. If the application requires a different output voltage threshold to activate foldback current limiting or to defeat foldback current limit entirely, the circuit shown in Figure 3 can be used.

Figure 3. Optional Circuit to Modify Foldback Current Limit.
When the output voltage drops below 85% of the nominal value, QA will turn on to maintain a constant voltage on the EAIN pin even though the output voltage decreases. Consequently, a constant current limit is achieved as long as QA is not saturated. If the foldback current limit is triggered, the parallel combination of RA and R7 will produce an EAIN voltage of about 0.65V. RA can be adjusted to program the threshold of the foldback current limiting. If RA connects to INTVCC instead of VDIFFOUT, constant current limit will be maintained under the short-circuit condition.
Multiphase Applications
LTC1929 provides 2-phase operation for output current up to 40A. In applications with very high output current (>40A) or multiple outputs, multiphase operation is usually preferred. The LTC1629 should then be used because its PHASMD and CLKOUT pins enable multiphase operation. The application information on the high current, single output design can be found in the LTC1629 data sheet and Design Note 215. Figure 4 shows an example of a 2-output power supply using LTC1629 and LTC1929. While each output sees a 2-phase ripple current, the common input sees 4-phase operation. The input ripple current is greatly reduced.

Figure 4. Block Diagram of a 2-Output Power Supply.
Conclusion
The LTC1929-PG provides a low cost, high efficiency power solution for low voltage, high current applications. By using multiple LTC1929s or LTC1629s, multiphase operation can be configured for either single output high current (>40A) applications or multioutput applications. Refer to the data sheets, Design Note 215 and Application Note 77 for more information.