Design Note 523: Inverting DC/DC Controller Converts a Positive Input to a Negative Output with a Single Inductor
There are several ways to produce a negative voltage from a positive voltage source, including using a transformer or two inductors and/or multiple switches. However, none are as easy as using the LTC®3863, which is elegant in its simplicity, has superior efficiency at light loads and reduces parts count compared to alternative solutions.
Advanced Controller Capabilities
The LTC3863 can produce a –0.4V to –150V negative output voltage from a positive input range of 3.5V to 60V. It uses a single-inductor topology with one active P-channel MOSFET switch and one diode. The high level of integration yields a simple, low parts-count solution.
The LTC3863 offers excellent light load efficiency, drawing only 70µA quiescent current in user-programmable Burst Mode® operation. Its peak current mode, constant frequency PWM architecture provides positive control of inductor current, easy loop compensation and superior loop dynamics. The switching frequency can be programmed from 50kHzto 850kHz with an external resistor and can be synchronized to an external clock from 75kHzto 750kHz. The LTC3863 offers programmable soft-start or output tracking.
Safety features include overvoltage, overcurrent and short-circuit protection, including frequency foldback.
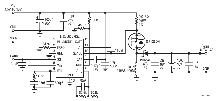
–5.2V, 1.7A Converter Operates from a 4.5V to 16V Source
The circuit shown in Figure 1 produces a –5.2V, 1.7A output from a 4.5V–16V input. Operation is similar to a fly back converter, storing energy in the inductor when the switch is on and releasing it through the diode to the output when the switch is off, except that with the LTC3863, no transformer is required. To prevent excessive current that can result from minimum on-time when the output is short-circuited, the controller folds back the switching frequency when the output is less than half of nominal.

Figure 1. Inverting Converter Produces –5.2V at 1.7A from a 4.5V to 16V Source
The LTC3863 can be programmed to enter either high efficiency Burst Mode operation or pulse-skipping at light loads. In Burst Mode operation, the controller directs fewer, higher current pulses and then enters a low current quiescent state for a period of time depending on load. In pulse-skipping mode, the LTC3863 skips pulses at light loads. In this mode, the modulation comparator may remain tripped for several cycles and force the external MOSFET to stay off, thereby skipping pulses. This mode offers the benefits of smaller output ripple, lower audible noise and reduced RF interference, at the expense of lower efficiency compared to Burst Mode operation. This circuit fits in about 0.5in2 (3.2cm2) with components on both sides of the board.
Figure 2 shows the switch node voltage, inductor current and ripple waveforms at 5V input and –5.2V output at 1.7A. The inductor is charged (current rises) when the PMOSFET is on, and discharges through the diode to the output when the PMOS turns off. Figure 3 shows the same waveforms at 70mA out in pulseskipping mode. Notice how the switch node rings out around 0Vwhenthe inductor current reaches zero. The effective period stops when the current reaches zero. Figure 4 shows the same load condition with Burst Mode operation enabled. Power dissipation drops by 31% at this operating point, and efficiency increases from 74% to 80.5%. At 12V input, the 45% reduction in dissipation is even more dramatic.

Figure 2. Switch Node Voltage, Inductor Current and Ripple Waveforms at 5V Input and –5.2V Output at 1.7A

Figure 3. Switch Node Voltage, Inductor Current and Ripple Waveforms at 5V Input and –5.2V Output at 70mA in Pulse-Skipping Mode.
Figure 4. Switch Node Voltage, Inductor Current and Ripple Waveforms at 5V Input and –5.2V Output at 70mA in Burst Mode Operation.
High Efficiency
Figure 5 shows efficiency curves for both pulse-skipping and BurstMode operation. Exceptional efficiency of 85.2% is achieved at 1.7A load and 12V input. Note how Burst Mode operation dramatically improves efficiency at loads less than 0.2A. Pulse-skipping efficiency at light loads is still much higher than that obtained from continuous conduction.

Figure 5. Efficiency In Normal Mode and Burst Mode Operation of the Circuit in Figure 1.
Conclusion
The LTC3863 simplifies the design of converters producing a negative output from a positive source. It is elegant in its simplicity, high in efficiency, and requires only a few inexpensive external components.