Design Note 392: High Voltage Buck Converters Drive High Power LEDs
Introduction
High power LEDs continue to replace traditional bulbs in new automotive, industrial, backlight display and architectural detail lighting systems. LEDs excel in a wide range of performance and cost parameters, including excellent spectral performance, long life, robustness, falling manufacturing cost and relatively safe materials. Linear Technology offers a large and growing family of high voltage DC/DC converters tailored specifically to drive high-powered LEDs.
The LT3474 and , for example, are high voltage, high current, single- and dual-channel buck LED converters with wide PWM dimming ratios that can drive one or more LEDs up to 1A and 1.5A for 80 lumens to 120 lumens per LED (or more as higher output LEDs become available). These dedicated LED drivers have onboard high voltage NPN power switches and internal sense resistors to minimize board space, reduce component count and simplify design.
With their high side sense resistors, the LT3474 and LT3475 can drive LEDs tied to ground, an important advantage in many systems. Current-mode control and a precise reference voltage optimize loop dynamics for a well-regulated, low ripple constant LED current. Thermally enhanced exposed pad packages keep the junction temperature low during high power operation in stressful environments. A PWM pin uses the dimming MOSFET gate signal to extend the dimming ratio of the converter by maintaining constant output capacitor voltage and control loop state during PWM dimming off-time. Shutdown and external analog current adjust pins provide simple interface for further LED light and current control flexibility in any system.
Single Buck 1A LED Driver
The LT3474 buck converter 1A LED driver shown in Figure 1 has features that suit it to automotive applications (and other battery-powered applications) or to industrial applications with limited board space, high voltage and high ambient temperature. This scheme uses a high side integrated 100mΩ sense resistor for true LED current sensing and regulation, superior to the common and less efficient method of biasing LEDs with a constant voltage and a power wasting bias resistor.

Figure 1. LT3474 High Voltage Buck LED Driver Regulates 1A.
The 4V to 36V input voltage range makes it ideal to use with little-to-no input transient protection circuitry in automotive, industrial and avionic applications where long cables from the battery result in very high input spikes.
The boosted NPN power switch results in high efficiency for both 1- and 2-LED applications (Figure 2). The boost diode is integrated to further reduce component count. Driving the shutdown pin to ground turns off the LEDs and reduces the input current to less than 2µA for battery longevity.

Figure 2. LT3474 Buck Drives Single or Multiple LEDs with High Efficiency.
LED brightness is controlled by either the 400:1 True Color PWM™ dimming with an external MOSFET driver or with an analog 25:1 (or filtered PWM) signal on the VADJ pin. Applications can be optimized for highest efficiency or smallest component size via an external resistor that programs the switching frequency from 200kHz to 2MHz.
The maximum output voltage of the LT3474 is clamped at 13.8V which protects the LT3474 output from LED open circuit. Short-circuit protection is the final detail that makes the LT3474 a bulletproof converter in the case of all types of LED failures.
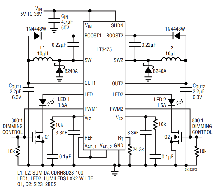
Dual Buck 1.5A LED Driver
Figure 3 shows a dual-channel 1.5A buck converter LED driver using the LT3475 which is essentially two LT3474 converters combined in a single IC with a few additional features. This simple solution is ideal for automotive applications where two overhead or dashboard lights are needed in the same system. Both light channels (each a single or a string of LEDs) have separate VADJ voltages and PWM signals for independent operation, but a single shutdown pin further improves battery-saving micropower operation by reducing the total battery drain of the circuit to 2µA in shutdown.

Figure 3. LT3475 Dual High Voltage Buck LED Driver Regulates 1.5A.
Each of the dual outputs can be driven as high as 1.5A for more powerful LEDs or LEDs that require higher current and less forward voltage such as red and amber brake and signal LEDs. Although the maximum output voltage is clamped at the same level as the LT3474 at 13.8V, the maximum power output capability of the LT3475 is three times higher. The PWM dimming ratio is also greater—1200:1 or higher with the extended dimming ratio circuit in Figure 4. Improvements in PWM dimming techniques with lower minimum dimming on-time requirements help this IC achieve extreme automotive and nighttime dimming levels while maintaining the same true color as 100% duty cycle. Independent analog VADJ dimming ratio is 30:1 (50mA LED current) for each channel. To reduce internal power dissipation, the boost diode for each channel is left out of the IC.

Figure 4. LT3475 Extended Dimming Range Circuit Provides 1200:1 PWM Dimming Ratio When Added to Figure 3, and Up to 3000:1 at 1.4MHz.
Compared to the LT3474, the LT3475 offers three times the power capability, the same shutdown current, the same switching frequency range, a slightly higher input voltage (36V operating, 40V maximum), a higher dimming ratio, a higher LED current and only a slightly bigger package (20-pin versus 16-pin exposed thermal pad TSSOP)—making it a great choice for higher power solutions. In addition, the anti-phase switching of the two channels in the LT3475 reduces the input ripple seen by the source and limits the need for extra high voltage input capacitors.
Conclusion
The LT3474 and LT3475 are excellent choices for high voltage, high current, buck LED drivers in automotive, industrial, backlight display and architectural display lighting systems. The heavily integrated ICs reduce component count and board space, while still providing flexible features such as adjustable LED current, PWM dimming and adjustable operating frequency. Accurate LED current regulation makes these ICs superior to other DC/DC voltage regulators or LED drivers. Efficiency as high as 88% combined with less than 2µA of shutdown current save battery power and extend lifetime.