DS2784スタンドアロン残量ゲージへの過熱保護の追加
要約
DS2784スタンドアロン残量ゲージは、リチウムイオン(Li+)バッテリの過電圧/過電流保護を備えています。しかし、最新のLi+アプリケーションには、過熱保護も必要とするものが出てきています。このアプリケーションノートは、温度センサのMAX6506とアナログスイッチのMAX4613を標準DS2784アプリケーション回路に追加することによって、プログラマブル温度制御を実装する方法について示します。DS2784の完全機能は、これらの追加部品によって維持されます。
はじめに
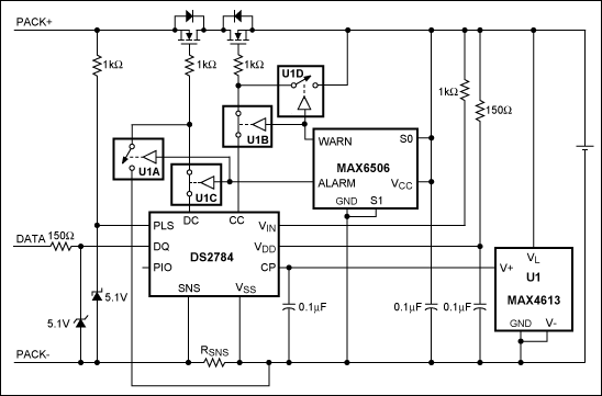
スタンドアロン残量ゲージのDS2784は、高精度の電圧、温度、および電流の測定、さらに、SHA-1認証アルゴリズムを内蔵しています。内蔵セーフティ回路は、リチウムイオン(Li+)バッテリを過電圧、低電圧、過電流、および短絡フォルトから保護します。追加レベルのセーフティとして、デュアルスレッショルド温度スイッチのMAX6506とクワッドSPSTアナログスイッチのMAX4613を使って、プログラマブル過熱保護を標準動作回路に追加することができます。図1は、これらの追加ICを備えたアプリケーション回路を示しています。

図1. MAX6506およびMAX4613をDS2784アプリケーション回路に追加し、プログラマブル過熱保護を搭載することができます(スイッチU1A~U1DはMAX4613内部の4個のスイッチを表します)。
回路図の詳細
MAX6506は、2つのアクティブハイ、プッシュプル出力ドライバを備え、温度がそのトリップスレッショルドを通過するとアサートします。ALARM端子温度スレッショルドは出荷時にプログラムされていますが、WARN端子はユーザによって、S0およびS1端子をベースにALARMスレッショルドより下のレベルにプログラムすることができます。図1の設定は、WARNがALARMスレッショルドより10℃トリップするように設定されてされています。MAX6506の2.5V~5.5VのVCC範囲と低(40µA、typ)消費電流によって、シングルセルアプリケーションに最適です。
MAX4613は、2個のノーマリオープン(NO)シングルポール/シングルスロー(SPST)スイッチと2個のノーマリクローズ(NC) SPSTスイッチを備えています。MAX4613は、最大40Vの電源電圧をサポートしています。そのV+端子は、DS2784のCP端子に接続され、アナログスイッチが高電圧ゲートドライブを放電制御(DC)および充電制御(CC)端子から保護FETへパスすることができるようにします。MAX4613のスイッチ制御信号は、個別のディジタルロジック電源端子(VL)に参照されます。VLは、MAX6506と同じ電源に接続する必要があるため、バッテリの正端子に接続されます。MAX4613の消費電流とロジック電流はいずれも、10µAの総最大電流に対し、各5µA (max)に指定されています。
回路動作
MAX6506の温度がWARNレベルのユーザプログラムされたトリップポイントに達すると、WARN端子がハイに駆動されます。これは、U1Bをディセーブルし、CC高電圧ドライブをCC保護FETから除去します。同時に、スイッチU1Dはクローズされ、CC保護FETゲートはバッテリ電圧に接続されます。これは、CC保護FETをオフし、VGS電圧をゼロに設定します。WARN端子は、5℃の出荷時設定標準温度ヒステリシスを持っています。
MAX6506の温度が上昇し続け、ALARMレベルの出荷時にプログラムされたトリップポイントに達すると、ALARM端子がハイに駆動します。これは、U1Cをディセーブルし、DC高電圧ドライブをDC保護FETから除去します。同時に、スイッチU1Aはクローズされ、DC保護FETゲートはVSSに接続されます。これはDC保護FETをオフします。ALARM端子は、2℃の標準温度ヒステリシスを持っています。図2は、回路動作を示しています。

図2. 全温度範囲のCCおよびDCゲート動作
結論
DS2784は、機能完備のスタンドアロン残量ゲージで、高精度アナログ測定値、Li+バッテリの保護、およびSHA-1認証を備えています。保護回路は、完全な電圧および電流保護を保証します。このアプリケーションノートは、2個のICを標準アプリケーション回路に単に追加することによって、DS2784を使ってプログラマブル過熱保護を搭載するシンプルな方法について詳述しています。この2個のICによって、CCおよびDC FETの段階的な温度制御が可能です。DS2784の完全機能は、これらの追加部品によって維持されます。