AN-1579: High Voltage, High Precision Current Sensing with Output Level Shifting Using the AD8210 Current Sense Amplifier and the AD8274 Difference Amplifier
Circuit Function and Benefits
Current monitoring is a critical function in a variety of applications, such as power management, solenoid control, and motor control. Accurate current sensing and diagnostic protection from shorts to GND are achieved by monitoring current on the highside of the load.
An integrated device such as the AD8210 simplifies high-side current monitoring by providing a high voltage interface and bidirectional current monitoring capability across the shunt resistor. The AD8210 offers high common-mode rejection ratio (CMRR) and excellent temperature performance, for optimal accuracy in the application. The AD8210 amplifies the current flowing through a shunt resistor to a load and provides a ground referenced output voltage that is proportional to the load current.
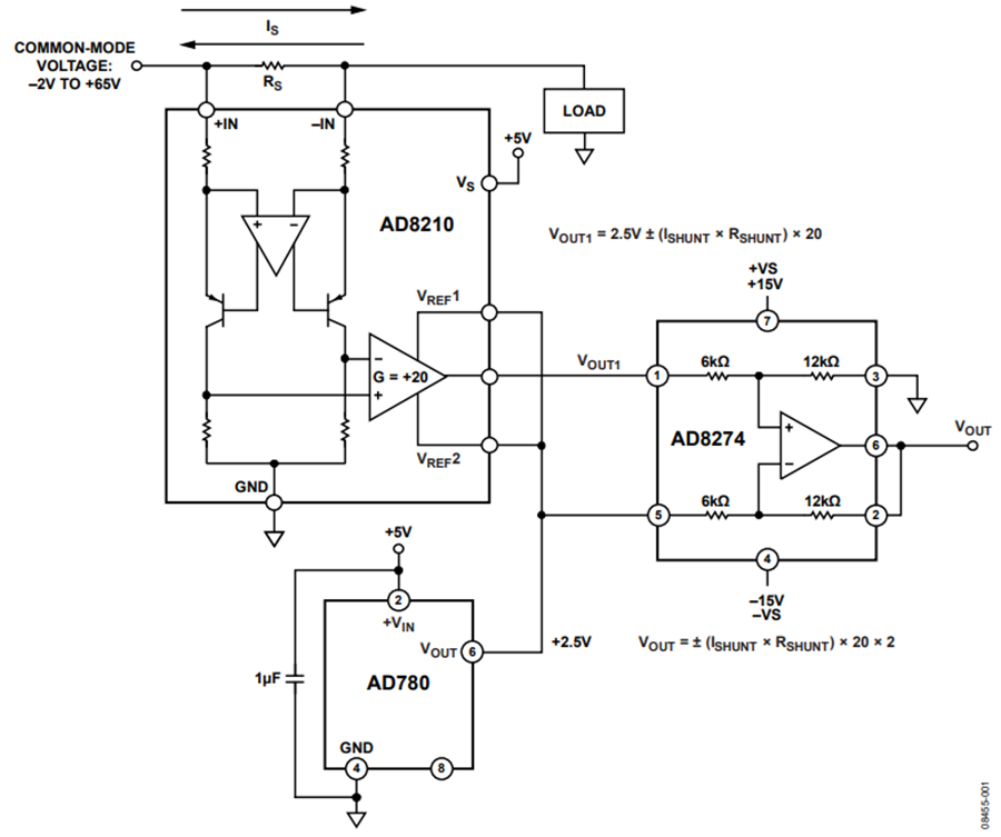
In applications where dual supplies are used, the output of the AD8210 can drive a precision, low distortion difference amplifier, such as AD8274, as shown in Figure 1. The AD8274 provides additional gain and level shifts the AD8210 output to a desired output common-mode voltage, which facilitates interfacing to other circuit components that use dual supplies. The precision AD780 provides a 2.5 V reference voltage that enables bidirectional current monitoring by the AD8210 and provides a reference voltage for the AD8274 level shifting function.

(simplified schematic, all connections not shown)
Circuit Description
The current to the load flows through the resistor, RS. The voltage across the RS resistor is amplified by the AD8210 by an initial gain of 20 V/V. The AD8210 can withstand an input common-mode voltage that varies from −2 V to +65 V. The high CMRR of the AD8210 makes it possible to monitor current even in the presence of a pulse width modulator (PWM) common-mode signal, as in the case of monitoring phase current for motors driven in an H-bridge configuration. Figure 2 shows typical waveforms when monitoring a PWM motor current, and Figure 3 shows the circuit overload characteristic.
The output (VOUT1) of the AD8210 is proportional to the current (IS) across the shunt resistor, as shown in the following equation:
VOUT1 = 2.5 V ± (RS × IS × 20)
where RS is the impedance of the shunt resistor.
The AD8210 output is biased at 2.5 V. This is achieved by connecting the VREF1 and VREF2 pins to the AD780 precision 2.5 V reference, which allows the AD8210 to monitor current flowing in both directions through the shunt resistor. When the current flows from the positive input side to the negative input side, the output goes positive above 2.5 V. When the current flows from the negative input side to the positive input side, the output goes negative below 2.5 V. The AD780 output is also connected to the AD8274 negative input, which ensures that the AD8274 input has the same common-mode voltage as the AD8210. The positive input of the AD8274 is connected directly to the output of the AD8210. The AD8274 is powered from ±15 V supplies and is configured in a noninverting, gain of two configuration.
The AD8274 takes the difference between its two inputs, VIN+ and VIN−, and applies a gain of 2, as shown in the following equation:
VOUT(AD8274) = (VIN+ − VIN−) × 2.
where VOUT(AD8274) is the output voltage of the AD8274.
Because both inputs are centered around 2.5 V, the AD8274 amplifies only the difference, which results in an input-to-output transfer function for this system that is shown in the following equation:
VOUT = ±(RS × IS × 20) × 2.
where VOUT is the output voltage of the circuit.
The output common-mode voltage of the AD8274 is set to 0 V by connecting Pin 3 to GND. The output voltage is then positive or negative, depending on the direction of the load current across the shunt resistor.
This circuit provides a simple and precise solution for current monitoring. The AD8210 removes the high common-mode voltage and amplifies only the small voltage drop across the shunt resistor, which provides an output voltage centered around the 2.5 V applied reference. The AD8274 simplifies interfacing with other components in the circuit that are powered by dual supplies by removing the 2.5 V common-mode offset of the AD8210 and level shifting the output of the AD8210 with respect to GND.
The 1 µF capacitor decouples the AD780 reference between its input and output pins. Connect a low inductance, 0.1 µF ceramic decoupling capacitor (not shown in Figure 1) to the VS pin, close to the two ICs. A typical decoupling network consists of a 1 µF to 10 µF electrolytic capacitor in parallel with a 0.1 µF low inductance, multilayer ceramic capacitor (MLCC) type.
Excellent layout, grounding, and decoupling techniques must be used to achieve the desired performance from the circuits discussed in this application note (see the MT-031 Tutorial and the MT-101 Tutorial). As a minimum, use a 4-layer printed circuit board (PCB) with one ground plane layer, one power plane layer, and two signal layers.
Common Variations
The AD8274 has a wide supply voltage range and can be powered from a lower dual supply of ±5 V. A gain of 2 was chosen to provide the widest dynamic range in the application, but the AD8274 can also be configured as a gain of ½ difference amplifier, depending on the needs of the user. Other difference amplifiers, such as the AD8271 and AD8276, can provide precision level shifting with unity gain.
A 2.5 V reference can also be derived by creating a resistor voltage divider based on the 5 V supply to the AD8210. A buffer must be used to drive the reference pins of the AD8210 and AD8274 because a low impedance source is necessary to maintain the gain and offset ratings (see the AD8274 data sheet for details).
The AD780 is an ultrahigh precision reference with superior output stability over temperature, load, and line conditions. Other lower cost references, such as the ADR421 or ADR03, can be substituted in applications with slightly higher error budgets.
Reference
MT-031 Tutorial. Grounding Data Converters and Solving the Mystery of
"AGND" and "DGND." Analog Devices.
MT-032 Tutorial. Ideal Voltage Feedback (VFB) Op Amp. Analog
Devices.
MT-061 Tutorial. Instrumentation Amplifier (In-Amp) Basics. Analog Devices.
MT-068 Tutorial. Difference and Current Sense Amplifiers. Analog Devices.
MT-087 Tutorial. Voltage References. Analog Devices.
MT-095 Tutorial. EMI, RFI, and Shielding Concepts. Analog Devices.
MT-101 Tutorial. Decoupling Techniques. Analog Devices.

