AN-1487: Precision, Bipolar Configuration for the AD5546/AD5556 DAC
Circuit Function and Benefits
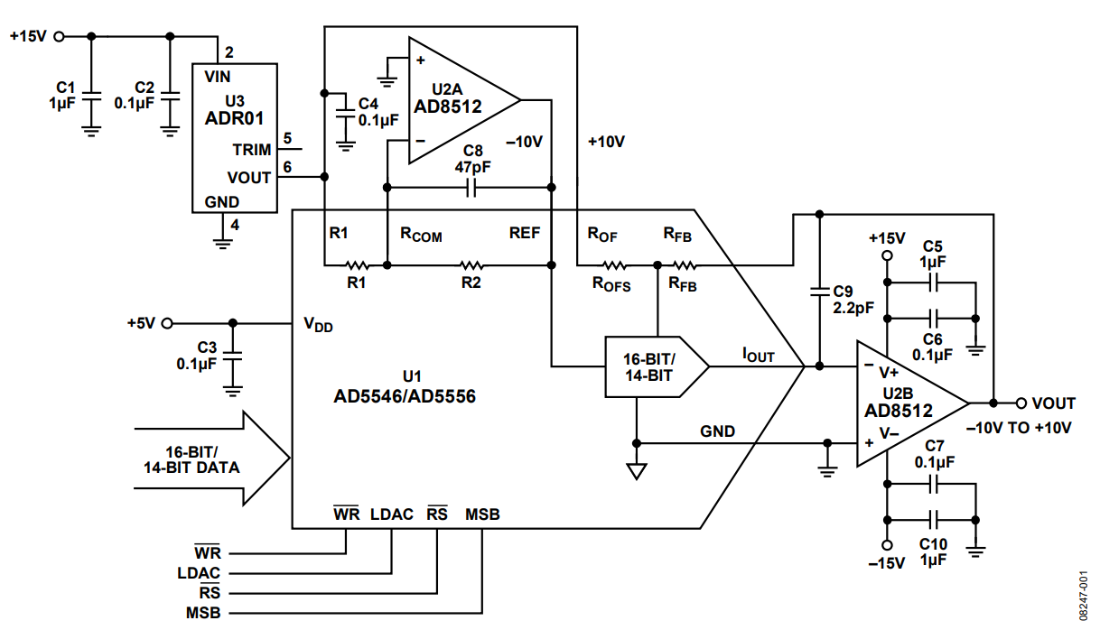
The circuit shown in Figure 1 provides precision, bipolar data conversion using the AD5546/AD5556 current output digital-to-analog converter (DAC) with the ADR01 10 V precision reference and AD8512 operational amplifier (op amp).
This circuit provides accurate, low noise, high speed output voltage capability and is well suited for process control, automatic test equipment (ATE), and digital calibration applications.
Circuit Description
The AD5546/AD5556 are 16-bit/14-bit, precision, multiplying, low power, current output, parallel input DACs. They operate from a single 2.7 V to 5.5 V supply with ±15 V multiplying references for four-quadrant outputs. Built in four-quadrant resistors facilitate the resistance matching and temperature tracking that minimize the number of components needed for multiquadrant applications.
This circuit uses the ADR01, which is a high accuracy, high stability, 10 V precision voltage reference. Because voltage reference temperature coefficient and long-term drift are primary considerations for applications requiring high precision conversion, this device is an ideal candidate.
An op amp is used in the current to voltage (I to V) stage of this circuit. The bias current and offset voltage of an op amp are both important selection criteria for use with precision current output DACs. Therefore, this circuit employs the AD8512 op amp, which has ultralow offset voltage (100 µV typical) and bias current (21 pA typical). C9 is a compensation capacitor. The value of C9 for this application is 2.2 pF, which is optimized to compensate for the external output capacitance of the DAC. The capacitor C8 acts as an integrator to reduce noise and a typical value of 47 pF is recommended.
The input offset voltage of the op amp is multiplied by the variable noise gain (due to the code dependent output resistance of the DAC) of the circuit. A change in this noise gain between two adjacent digital codes produces a step change in the output voltage due to the input offset voltage of the amplifier. This output voltage change is superimposed on the desired change in output between the two codes and gives rise to a differential linearity error, which, if large enough, can cause the DAC to be nonmonotonic. In general, the input offset voltage must be a fraction of an LSB to ensure monotonic behavior when stepping through codes. For the ADR01 and the AD5546, the LSB size is:

The input offset voltage of the AD8512 is 100 µV typical, thereby giving adequate margin.
The input bias current of an op amp also generates an offset at the voltage output as a result of the bias current flowing through the feedback resistor, RFB. In the case of the AD8628, the input bias current is only 21 pA typical, which when flowing through the RFB resistor (10 kΩ typical) produces an error of only 0.21 µV.
The AD5546/AD5556 DAC architecture uses a current steering rail-to-rail ladder design that requires an external reference and op amp to convert the bipolar signal to an output voltage. VOUT can be calculated for the AD5546 using the following equation:

where D = 0 to 65535 for 16-bit DAC (D is the decimal equivalent of the input code).
VOUT can be calculated for the AD5556 using the equation:

where D = 0 to 16383 for 14-bit DAC (D is the decimal equivalent of the input code).
Common Variations
The AD8605 is another excellent op amp candidate for the current to voltage conversion circuit. It also has a low offset voltage and low bias current. The ADR02 and ADR03 are other low noise references available from the same reference family as the ADR01. Other suitable low noise references are the ADR441 and ADR445 devices. The size of the reference input voltage is restricted by the rail-to-rail voltage of the op amp selected.
These circuits can also be used as a variable gain element by utilizing the multiplying bandwidth nature of the rail-to-rail structure of the AD5546/AD5556 DAC. In this configuration, remove the external precision reference and apply the signal to be multiplied to the reference input pins of the DAC.
References
ADIsimPower Design Tool.
Kester, Walt. 2005. Chapter 3 and Chapter 7 in The Data Conversion Handbook. Analog Devices.
MT-015 Tutorial, Basic DAC Architectures II: Binary DACs. Analog Devices.
MT-031 Tutorial, Grounding Data Converters and Solving the Mystery of AGND and DGND. Analog Devices.
MT-033 Tutorial, Voltage Feedback Op Amp Gain and Bandwidth. Analog Devices.
MT-035 Tutorial, Op Amp Inputs, Outputs, Single-Supply, and Rail-to-Rail Issues. Analog Devices.
MT-055 Tutorial, Chopper Stabilized (Auto-Zero) Precision OpAmps. Analog Devices.
