AN-1458: 自動方向制御機能付き絶縁型 RS-485 リピータ
はじめに
TIA/EIA-485(別名 RS-485)は、広範囲にわたり使用されている平衡伝送の規格です。差動信号と広いコモンモード電圧範囲によって、遠距離通信における信頼性の高いアプローチを確立しています。ただし、RS-485 システムの通信距離が 1200 m を超えると、信号が減衰し、接地電位差によりデータ伝送の信頼性が低下します。図1に、信号/電源絶縁型 RS-485 リピータ回路を示します。この回路は長距離ケーブル・ネットワークの信号の減衰、電気ノイズ、接地電位差の問題に対処します。図1の RS-485 リピータ回路には、アナログ・デバイセズの iCoupler® 信号/電源絶縁型 ADM2587E RS-485 トランシーバーが搭載されています。ADM2587E は UL 1577 に沿って認定されています。2.5 kVrms の耐電圧性能と RS-485 ネットワークの高電圧トランジェント保護機能を備えています。図1に示す回路は、リピータ回路の出力で信号を昇圧することで RS-485 信号の減衰問題を解決します。
RS-485 リピータでは、RS-485 バスの通信方向を制御する、フロー制御が必要となります。ADCMP600 高速 CMOS(相補型金属酸化物半導体)コンパレータを使用すると、高速なフロー制御による方向制御が可能になり、通信システムの信頼性が向上します。半二重 RS-485 ネットワークでは、双方向のデータ通信を 2 本のワイヤで行うことが可能です。このアプリケーション・ノートでは、自動方向制御の RS-485 リピータを実装する 2 つの方法だけでなく、各方法のメリットとデメリットについても説明します。
分かりやすくするために、自動方向制御のセクションでは、動作フローを説明する際にガルバニック絶縁を便宜的に無視します。しかしRS-485 リピータ回路には、ガルバニック絶縁が必要不可欠になります(図1を参照)。非絶縁型の RS-485 リピータは、大きな接地電位差の影響を受けやすくなります。システム全体の故障リスクを減らすには、各リピータでの絶縁が必要です。このアプリケーション・ノートでは、完全集積型の信号/電源絶縁型 RS-485 トランシーバー ADM2587E を使用した、デュアル絶縁型 RS-485 リピータの簡単な設計について説明します。
代表的なアプリケーション
RS-485 トランシーバーは、伝送速度が低くなりますが、長距離通信での動作もできるように設計されています。RS-485 アプリケーションの低速でのデータ・レートは 10 kbps です。長距離にわたる高速データ・レートでの通信(例: 100 m を超える距離を 50 Mbps で通信)またはさらに長い距離にわたる低速データ・レートでの通信(1200 m で 10 kbps など)では、絶縁型の RS-485 リピータがプログラマブル・ロジック・コントローラ(PLC)やロボットなどで構成される産業オートメーション・ネットワークにとって最適なソリューションになります。
RS-485 ネットワークは、建築業界においてエレベータ・ホスト・コントローラ(EHC)と個別のエレベータ制御モジュール(ECM)間の通信で一般に使用されています。ケーブルの動作中は、大型のモーターとインダクタが近くにあるので、堅牢な通信システムが必要です。絶縁型の RS-485 リピータを使用すれば、このような過酷な環境において通信の信頼性が向上します。
既存の太陽光発電インバータでは、通信ポートに信頼性の高い iCoupler 絶縁が採用されていないので、絶縁型 RS-485 リピータは強力なドロップイン・ソリューションになります。コンパクトな絶縁型 RS-485 リピータは、直射日光の当たる過酷な環境において、電磁環境両立性(EMC)に影響を与える電気ノイズに対して信頼性の高い絶縁保護を発揮します。
電力量計(E-metering)アプリケーションでは、絶縁型の RS-485 リピータを使用して通信インターフェースにおける絶縁保護を強化することで、単相または 3 相の電気量計測システムで測定される高電圧と高電流からユーザーを保護します。
自動方向制御
典型的な半二重 RS-485 バスを考えてみます(図1を参照)。2 線式のマルチポイント・ネットワークでは、双方向のデータ転送が可能ですが、同時に双方向にデータを転送することはできません。リピータは、どちらの方向から信号を受信しているか検出し、反対側にその信号を送信する必要があります。2 つの物理レイヤの方向制御については、バイト・タイミング方向制御のセクションとビット・タイミング方向制御のセクションで説明します。ソフトウェア制御は特定の PLC システム向けにカスタマイズできますが、設計に手間がかかるのでこのアプリケーション・ノートでは説明しません。分かりやすくするために、バイト・タイミング方向制御のセクションとビット・タイミング方向制御のセクションで動作フローを説明する際に、便宜的にガルバニック絶縁を無視します。バイト・タイミング方向制御
バイト・タイミング方向制御では、データがリピータの片側に到達すると、受信器の出力(RO)からワンショット・パルスがトリガされ、反対側のドライバがイネーブルになります(図2を参照)。ドライバがデータ・パケット全体を送信できるよう、パルス期間を十分に長くする必要があります。
この簡単なソリューションは、アナログ・デバイセズの LTC6993-3 などの可変設定できるワンショット・パルス・ジェネレータを選択するだけで実現できます。バス・アイドル状態では、両方のトランシーバーがフェイル・セーフ・ハイ条件を介して受信モードになります。RS-485 A と B のバス・ピンにデータが存在する場合、レシーバー出力(RO)の最初の立下がりエッジでワンショット・パルスがトリガされます。LT6993-3 に適切な値の抵抗を接続して、パルス幅を事前に設定する必要があります。この方法では、通信中にデータ・レートが変化するとリピータが機能しなくなります。データ・レートは、バイト・タイミング方向制御用に固定の設定となります。
ビット・タイミング方向制御
ワンショット・パルス・ジェネレータをシュミット・トリガで置き換えると、より柔軟な方向制御が可能になります(図3を参照)。データ・パケットの転送中にずっとドライバをイネーブルにする代わりに、シュミット・トリガによってドライバがビット単位でイネーブルまたはディスエーブルになります。ビット・タイミング方向制御では、RS-485 バスのビット速度による影響を受けません。
バイト・タイミング方向制御と同様に、ビット・タイミング方向制御では、RS-485 バスがアイドル状態の場合、両方の RS-485 トランシーバーが受信モードになります。最初のロジック・ロー・ビットで、リピータの片側の RS-485 A ピンと B ピンにデータが存在する場合、RO はハイからローに移行し、シュミット・トリガの出力はローからハイに移行します。図3では、コンパレータのADCMP600 がシュミット・トリガとして使用されています。次に、RO ピンでロジック・ハイのビットが存在すると、ハイ・ビットの立ち上がりエッジで ADCMP600 のトリガ出力が再度切り替わり、ドライバがディスエーブルになります。ロジック・ハイ状態は、リピータの反対側でバス・アイドル状態と等価な状態として転送されます。これは、RS-485 トランシーバーのフェイル・セーフ機能によって実現します。データ・レートに依存しない RS-485 リピータは、インターロック・エラーを引き起こす場合があります。このエラーは、ローからハイのデータ遷移中に発生します。一部の RS-485 ドライバでは、伝搬遅延がレシーバーよりも長いので、両方のドライバがイネーブルになるとインターロックが発生します。この状況を避けるため、安全な遅延メカニズムを構築する必要があります。
フェイル・セーフ・レシーバー
フェイル・セーフ機能は、両方の方向制御(図4を参照)にとって重要です。図1 に、フェイル・セーフ・バイアス抵抗のない RS-485 ネットワークを示します。最新の RS-485 トランシーバーは「真の」フェイル・セーフ機能を備えているので、バス・アイドル状態でロジック・ハイのレシーバー出力が実現します。
図4に示すように、バスの差動電圧が ±200 mV の範囲内にある場合、標準の RS-485 レシーバー出力値は不定になります。フェイル・セーフのハイ状態を実装するには、バイアス抵抗を使用します。この方法では、バス・アイドル状態の間、差動バス電圧を 200 mV よりも高い値に維持すると、レシーバー出力がハイに設定されます。ただし、バイアス抵抗もバスに対するコモンモード負荷なので、バスのノード数が大幅に減少します。これに対し、「真の」フェイル・セーフ・レシーバーでは、正の閾値が +200 mV から −30 mV にシフトしてあり、バスの差動電圧が 0 の場合でもレシーバーの出力がハイになります。
回路の実装
ビット・タイミング方向制御の RS-485 リピータを構成するため、RS-485 トランシーバー、シュミット・トリガ、遅延回路の 3 つの独立したサブ機能ブロックを考えます。
RS-485 トランシーバー
図6に示すように、ADM2587E は完全集積型の信号/電源絶縁型データ・トランシーバーです。RS-485 トランシーバーには、絶縁型の DC/DC 電源が搭載されているので、絶縁型 RS-485 リピータにとって最適な選択肢になります。レシーバーの入力には、オープンまたは短絡が発生するとレシーバーの出力がハイに遷移する、オープン回路と短絡回路のフェイル・セーフ機能があります。この機能によりバスがアイドル状態で、バス上のドライバがどれもイネーブルでない場合、レシーバーの入力で終端抵抗の両端にかかる差動電圧が 0 V まで減少しても、レシーバーの出力が確実にハイになります。ADM2587E では、外部の DC/DC 絶縁ブロックが必要なく、1 つのバスで最大 256 個のノードをサポートし、確実なフェイル・セーフ機能を発揮します。
シュミット・トリガ
図5に、単電源動作における反転シュミット・トリガ回路を示します。シュミット・トリガは、非常に高速なコンパレータ(ADCMP600)と正帰還ネットワークを使用して実現できます。抵抗デバイダ(R2 と R1)は、入力との比較に使用する正のリファレンス電圧を生成します。
VTL は、レシーバー出力が低電圧(VOL)から高電圧(VOH)に変化する際のロー・スレッショールド電圧です。VTH は、レシーバー出力が高電圧から低電圧に変化する際のハイ・スレッショールド電圧です。
実質的には、ヒステリシス電圧は VTH と VTL の差なので、ノイズのトランジェントで誤トリガが発生しません。
図1では、RS-485 リピータは 5 V の単電源(VCC)で動作します。ヒステリシス電圧は 1.2 V(VTH = 2.4 V、VTL = 1.2 V)に設定されます。VOH 電圧と VOL 電圧の詳細については、ADCMP600 データシートを参照してください。特定の条件下では、次の式で抵抗値を計算できます。

遅延回路
通常、ADM2587E ドライバの最大伝搬遅延は 700 ns ですが、レシーバーの遅延は約 90 ns です。このタイミングの違いにより、レシーバーの出力(RO)で不要なロジック・ローが発生します。不要なロジック・ローを避けるため、シュミット・トリガの前段にローからハイに移行する遅延回路を実装します(図9を参照)。
RO1 がハイになると、C1 ~ RD1 は 0 から VTH に徐々に充電されます。遅延時間は、ドライバのローからハイへの伝搬遅延 tPLH よりも長くする必要があります。特定の C1 では、RD1 の値は次のように計算できます。

実験結果
ADM2587E のバス・ピン A、B、Y、Z は半二重モードで接続されます。半二重動作では、A を Y に接続し、B を Z に接続します。図7に、このアプリケーション・ノートで説明した RS-485 リピータの一連の試験結果を示します。データ・レートは 40 kbps です。チャンネル 1 に差動入力信号が接続され、チャンネル 2 で差動出力信号が測定されます。遅延回路により、出力信号の立ち上がりエッジでパルスが発生し、差動電圧(VOD)が 0 V に戻ります。バス上のフェイル・セーフ・レシーバーでは、パルスと 0 V の VOD の間がロジック・ハイと見なされます。この機能が無い場合は、バイアス抵抗が必要になります。
図8に、遅延回路の充電スロープを示します。このスロープにより、シュミット・トリガで出力をハイからローに移行するするタイミングが決定します。逆の遷移状態(ローからハイ)では、高速回復ダイオード DD1 が C1 を迅速に放電するので、遅延は発生しません。この設計では、最大 500 kbps のデータ・レートをサポートできることがテストされています。
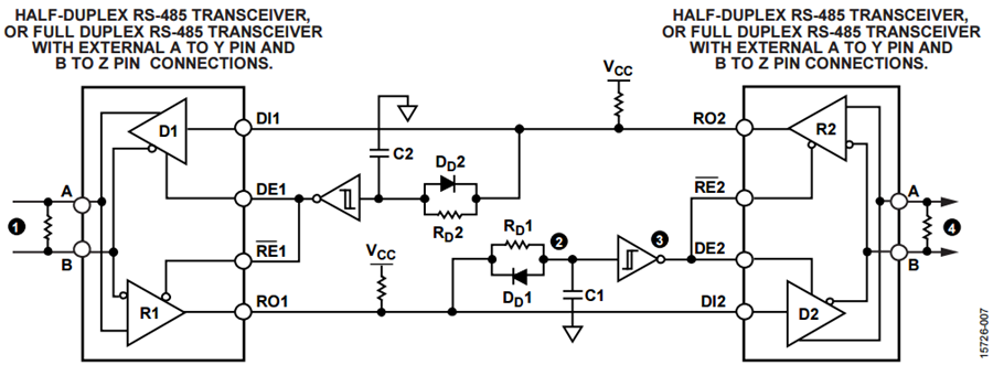
図9に、遅延回路を使用した半二重ビット・タイミング方向制御回路を示します。全二重の絶縁型 RS-485 トランシーバーを使用する場合は、A ピンを Y ピンに接続し、Z ピンを B ピンに接続すれば、半二重の外部接続を形成できます。ADM2587E が、推奨される RS-485 トランシーバーです。
図9に、番号 1 ~ 4 を表記しています。これらの番号は、図7 と図8 で番号の付いた波形に対応します。例えば、図8では、波形 3 はシュミット・トリガ出力です。図9 では、黒い丸で囲まれた番号 3 で回路内の対応する位置が示されています。
参考資料
Marais, Hein.AN-960 アプリケーション・ノート、RS-485/RS-422 Circuit Implementation Guide、アナログ・デバイセズ2008 年
Moghimi, Reza.Curing Comparator Instability with Hysteresis、 アナログ・デバイセズ2000 年








