The ADXL150 and ADXL250 represent the newest generation of surface-micromachined monolithic accelerometers from Analog Devices. Like the landmark ADXL50 (Analog Dialogue 27-2, 1993), the new devices include both the signal conditioning circuitry and the sensor, fabricated together on a single monolithic chipproviding acceleration measurement at very low cost with high reliability. As with the ADXL50, the sensor structure is a differential capacitor, but it is modified to take advantage of the experience gained from producing millions of ADXL50s, further advancing the state of the art of micromachined sensor design.
The sensor: The silhouettes in Figure 1 compare the sensors used in the ADXL50 and the ADXL150. Both sensors have numerous fingers along each side of the movable center member; they constitute the center plates of a paralleled set of differential capacitors. Pairs of fixed fingers attached to the substrate interleave with the beam fingers to form the outer capacitor plates. The beam is supported by tethers, which serve as mechanical springs. The voltage on the moving plates is read via the electrically conductive tether anchors that support the beam.


The polysilicon support springs (tethers) are highly reliable. Many devices have been tested by deflecting the beam with the equivalent of > 250x the force of gravity, for > 7x1010 cycles, with zero failures, as part of the product qualification process.
The ADXL50's tethers extend straight out from the beam in an ‘H’ configuration. On the ADXL150, however, the tethers are folded, reducing the size of the sensor and halving the number of anchors (Figure 2). Since each anchor adds parasitic capacitance, the smaller number of anchors reduces capacitive load, increasing the sensor's acceleration sensitivity. In addition, the tether geometry minimizes sensitivity to mechanical die-stress; this allows the ADXL150 to be packaged in standard cerdip and surface-mount cerpak packages, which require higher sealing temperatures (and associated thermal stress) than metal cans. The folded tether was first used in the ADXL05 low-g accelerometer; its higher sensitivity makes die stress more of a concern.

In addition to the sense fingers projecting from both sides of the beam, the ADXL150 has 12 force fingers (visible near both ends of the beam), used for self-test actuation. The plates of a parallel-plate capacitor attract each other with an electrostatic force of:

where ε is the permittivity of the material between the plates, A is the area of the plates, V is the voltage across the capacitor, and d is the distance between the plates.
In normal operation, the fixed fingers on either side of the force fingers are at the same voltage potential as the beam and its fingers. With no voltage between the force fingers on the beam and the fixed fingers on the substrate, there is no electrostatic force. However, when a digital self-test input pin is activated, the fixed fingers on one side of the force section are driven to a nonzero dc voltage, applying a force to the sense fingers, deflecting the beam. The forcing voltage is laser-trimmed to produce a net electrostatic force on the beam equivalent to a 10-g acceleration. This voltage will depend on the specific electrical and mechanical characteristics of each individual device.
The self-test circuitry operates independently of the normal accelerometer signal path. When self-test is activated, the deflection it produces is measured by the device in the same way as a deflection produced by accelerating the entire device. Since the full-scale deflection of the sensor is only about 1.5% of the gap between the capacitor fingers, the self-test response is nearly constant, adding to the deflection caused by any existing acceleration. Like an externally applied acceleration, the deflection produced by the self-test circuitry makes full use of the measurement circuitry of the normally functioning accelerometer to generate an output, so it is a highly reliable indicator of the device's ability to function correctly.
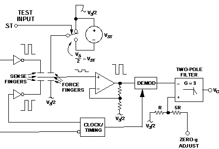
Circuit Architecture: As Figure 3 shows, the fixed fingers are driven with antiphase square waves. Unlike the ADXL50, which uses a dc bias between the excitations and the beam as a means of providing a force-balance feedback path, the ADXL150 employs an open-loop architecture. With zero average dc voltage on the beam, the excitation square waves can swing to the power supply rails, with the beam biased at one half the supply voltage. The larger amplitude of the 100-kHz excitation in the ADXL150 results in reduced sensitivity to electronic device noise and is a contributing factor to its improved noise performance.

If the beam is perfectly centered, both sides of the differential capacitor have equal capacitance, and the ac voltage on the beam is zero. However, if the beam is off center due to an applied acceleration (or self-test deflection), the differential capacitor becomes unbalanced. The beam waveform is a square wave with amplitude proportional to the amount of displacement, and hence, acceleration magnitude. The phase of the beam voltage relative to the excitation determines the acceleration polarity.
The beam output is connected directly to a noninverting amplifier, which provides buffering for the high impedance beam node, as well as gain for the 100-kHz output signal.
The output is demodulated in a synchronous demodulator that samples the amplifier output after it has settled in each half of the excitation cycle. By detecting the difference between the amplifier's output levels for the two states, the offset voltage of the amplifier is eliminated, much like that of a chopper stabilized amplifier. Since the demodulator is phase synchronized with the excitation, the output signal polarity correctly indicates the direction of the applied acceleration.
The ADXL150 has a 2-pole gain-of-3 Bessel low-pass filter on board [the ADXL250see belowincludes a 2-pole filter for each channel]. These filters can be used to prevent aliasing of high-frequency components in the demodulator output with A/D converter clock frequencies in associated data-acquisition circuitry. A second input to the filter is connected to a resistive divider with a gain of 1/6, brought out to a package pin. It provides a convenient offset adjustment point for the accelerometer, with a net gain of +0.5 for the applied voltage.
Because extensive use is made of CMOS logic, and the open-loop architecture allows simpler signal conditioning circuitry, the device draws only 1.8 mA of supply current at 5V (including the 2-pole output filter), a >80% reduction from the ADXL50.
The increased excitation levels used, along with carefully executed chopper modulation/demodulation techniques, yield a noise density of just 1mg/√Hz, less than 1/6 that of the ADXL50. The improved dynamic range enables the ADXL150 to be used in applications such as machine health, vibration monitoring, shock sensing, and instrumentation.
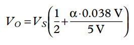
The ADXL150 has a sensitivity of 38mV/g, measured at the output pin. The full scale range is ±50 g, for a total signal swing of 3.8 V, with a single 5-V supply. This significant output voltage range allows the designer to take full advantage of the input range of a single-supply A/D converter, such as might be found in a microprocessor system.
The output voltage is given by the relationship:

α is the applied acceleration expressed in gs (1 g ≈ 9.8 m/s2), and VS is the power supply and reference voltage, nominally 5 V. If VS is also used as the reference for a ratiometric A/D converter, the system will reject variations in VS. With zero applied acceleration, the output of the ADXL150 is VS/2, which is half scale of the A/D converter. Even if VS is not exactly 5 V, the digital output code of the A/D converter still reads half scale. For any applied acceleration, the output of the A/D converter will be essentially independent of changes in VS.
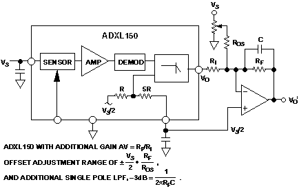
Without external manipulation of the filter's offset, the device provides a convenient reference point at one half the power supply voltage. An external operational amplifier can be used (Figure 4), for additional gain with respect to this voltage to increase the sensitivity of the accelerometer. An additional external capacitor can be used in this circuit to add a third pole after the internal two-pole filter. The offset can be adjusted by current injected into the summing node of the external amplifier.

The ADXL250 adds a new dimension: The ADXL250, a single monolithic chip (Figure 5), measures both the x and y coordinates of acceleration in a given plane (e.g., forward-back and side-to-side). Because the sensitive axis of the ADXL150's sensor is in the plane of the chip, twin sensors can be fabricated on the same die, with one rotated 90 degrees from the other. The ADXL250 is the world's first commercially available two-axis monolithic accelerometer.


Both channels share the clock generator, demodulator timing, self test logic, and bias voltage. Each sensor receives the clock signals via its own CMOS inverter drivers, and the signals generated by the sensors are treated completely independently.
The single self-test pin activates both sensors simultaneously, simplifying the interface to a microprocessor. As in the ADXL150, the test signal deflects each sensor by an amount equivalent to a 10-g acceleration. Each channel has its own offset adjustment pin and its own output voltage pin. Both channels have the same sensitivity.
The total power-supply current of the two-channel ADXL250, is typically 3.5 mA (5 mA maximum, including the output filters—just half the typical supply current of the earlier ADXL50). Both devices have A and J versions, specified for temperature ranges —40 to +85°C and 0 to +70°C.
How do I use them? The ADXL150 is a complete sensor on a chip. Just connect a single 5-V power supply (with clean output, bypassed to ground by a decent-quality ceramic capacitor) and connect the output to its readout destination.
If the self-test pin is left open-circuited, an internal pulldown resistor ensures normal operation. With nothing connected to the offset adjust pin, the output voltage is unmodified.
To adjust the output zero-g voltage level, use the offset adjust pin. The offset can be adjusted by applying an analog dc voltage, including the supply voltage or ground. Computer control can be achieved in various ways, e.g., by a serial or parallel D/A converter, or by a modulated duty cycle with an R-C averager. A choice of three offset adjustment values can be achieved with a three-state digital output bit and a series resistor.
The ADXL150 and ADXL250 were developed by multidisciplinary product teams in ADI's Micromachined Products Division, Wilmington, MA.
Mounting and Mechanical Considerations
When an accelerometer is mounted on a PC board, the IC becomes part of a larger mechanical system. Accelerations of 50 g cause the sensor to deflect within the IC package; in addition, the PC board and its mounting structure will deflect and deform. The motion of the board generates a false acceleration signal, which the accelerometer can sense. If the resonant frequency of the supporting structure is within the signal band or not much higher than the filter rolloff, the vibrations of the PC board and its mounting system will show up in the sensor output.
The best way to minimize these effects is to make the mounting scheme as stiff as possible, thereby transmitting the system acceleration more faithfully to the sensor and increasing the resonant frequency. Since a PC board is much stiffer in its plane than perpendicular to its surface, the accelerometer's sensitive axis (both axes, if dual) should be in the plane of the board. Because the ADXL150 and ADXL250 have their sensitive axes in the plane of the chip, and the surface of the chip is parallel to the base of the package, the accelerometers receive the benefit of the PC board's stiffness when simply soldered to the board.
If the sensitive axis were perpendicular to the plane of the chip (as is the case for some bulk-micromachined sensors), soldering the package to the board would render the measurement most susceptible to PC-board flexibility. A right-angle mounting system could be used to orient the sensitive axis parallel to the PC board, but the mounting system itself can deform, producing false acceleration readings. The mounting system, and any PC board stiffeners, add cost to the acceleration measurement. Also, the additional mass of the mounting system lowers its resonant frequency, causing larger false acceleration signals.
