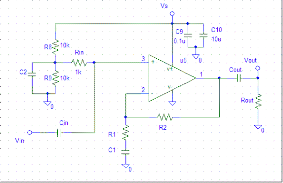
Single-supply op-amp applications have inherent problems that are not usually encountered in dual-supply circuits. A reference voltage, usually at midpoint of the amplifier’s output range, must be established to allow a symmetrical output swing with respect to “common.” Typically accomplished by dividing the supply voltage with a pair of resistors, this apparently simple solution reduces stability and power supply rejection.
Figure 1 illustrates the problem using an ac-coupled non-inverting amplifier. The in-band gain is G = 1 + R2/R1.The input is biased to Vs/2 by the R8/R9 divider pair. Capacitive coupling of the feedback through C1 introduces a zero, reduces the dc noise gain to unity, and keeps the dc level of output equal to the bias voltage. This prevents distortion caused by excessive amplification of the input offset voltage. The break frequencies at f = 1/[2R1C1] and f = 1/[2π(R1+R2)C1], and those associated with the input- and output coupling circuits introduce phase shifts, thus increasing the possibility of oscillation.

BW1 = 1/πR8C2
BW2 = 1/2πRinCin
BW3 = 1/2πR1C1
BW4 = 1/2πRloadCout
Vout = Vin(1+R2/R1) for Xc1 << R1
Another potential limitation is the op amp’s power supply rejection. In the absence of C2, changes in supply voltage will directly change the bias voltage set by the resistor divider. While this does not present a problem at dc, any common-mode noise appearing at the power-supply terminals will be amplified along with the input signal, except at the lowest frequencies. Adding C2 increases the power-supply rejection, but decreases the low-frequency common-mode rejection, allowing substantial feedback through the power supply below 320 Hz. Larger capacitors are required to avoid “motor boating” and other stability problems.
Even worse, unless the power supply is well bypassed and careful layout is used, a significant signal voltage will appear on the supply line when the op amp supplies a large output current into the load. With the non-inverting input referenced to the supply line, these signals will feed directly into the op amp, often in a phase relationship that will produce “motor boating” or other forms of oscillation.
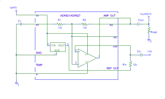
A more effective way to provide the bias in low-voltage, single-supply applications is to use an ADR821, which combines a precision low-power 2.5-V voltage reference and a unity-gain-stable op amp in a single package, as shown in Figure 2.

The benefits of this circuit are substantial. Using an ADR821 reduces the cost, power consumption, number of external components, and PC board area. The low-impedance reference improves the power-supply rejection and circuit stability. It can also be used as a reference for A/D and D/A converters. Featuring 0.2% initial accuracy and 15 ppm/°C temperature coefficient, the ADR821 consumes less than 400 μA, making it ideal for applications requiring both precision and low power. The ADR827 provides the same functionality, but substitutes a 1.25-V reference for the 2.5-V reference, making it useful in very low voltage applications.
The TEMP pin of ADR821/27 can be used to monitor the system temperature. Typical performance of this function is shown in figure 3. The temperature output is quite linear, with a temperature coefficient of approximately 1.9 mV/°C.

