MAX14585A

製造中

ハイスピードUSBおよびオーディオスイッチ、負信号能力および高電圧耐性VBUS検出付き

低電力および高ESD保護を内蔵する、小型、高性能USBスイッチ

利用上の注意

本データシートの英語以外の言語への翻訳はユーザの便宜のために提供されるものであり、リビジョンが古い場合があります。最新の内容については、必ず最新の英語版をご参照ください。

なお、日本語版のデータシートは基本的に「Rev.0」(リビジョン0)で作成されています。そのため、英語版が後に改訂され、複数製品のデータシートがひとつに統一された場合、同じ「Rev.0」の日本語版のデータシートが異なる製品のデータシートとして表示されることがあります。たとえば、「ADM3307E」の場合、日本語データシートをクリックすると「ADM3311E」が表示されます。これは、英語版のデータシートが複数の製品で共有できるように1本化され、「ADM3307E/ADM3310E/ADM3311E/ADM3312E/ADM3315E」(Rev.J)と改訂されたからで、決して誤ってリンクが張られているわけではありません。和文化されたデータシートを少しでも有効に活用していただくためにこのような方法をとっておりますので、ご了解ください。

アナログ・デバイセズ社は、提供する情報が正確で信頼できるものであることを期していますが、その情報の利用に関して、あるいはその利用によって生じる第三者の特許やその他の権利の侵害に関して一切の責任を負いません。また、アナログ・デバイセズ社の特許または特許の権利の使用を明示的または暗示的に許諾するものでもありません。仕様は予告なしに変更する場合があります。本紙記載の商標および登録商標は、各社の所有に属します。

Viewing:

製品情報

  • 低消費電力
    • 低消費電流:7µA (typ)
    • 2.7V~5.5V単一電源動作、VCC
  • 柔軟性の高い設計
    • デュアル電源アーキテクチャ、VBおよびVCC
    • ANO_チャネルオーバーライド制御入力
  • 高水準の統合化による高性能
    • VBUS検出による自動的なUNC_の選択機能を備えた28V対応のVB入力
    • 両方のチャネルが低容量ハイスピードUSBに対応(UNC_およびANO_)
    • 歪のない負の信号のスループット:最大-1.8V (ANO_チャネル)
    • オン抵抗:3Ω (typ)
    • 帯域幅:960MHz
    • オーディオチャネルのTHD+N:0.04%
    • COM1、COM2の±15kVヒューマンボディモデル(HBM) ESD保護
  • 基板スペースの削減
    • 内蔵シャント抵抗によるクリック/ポップ低減(MAX14585)
    • 10ピンUTQFNパッケージ(1.4mm x 1.8mm)

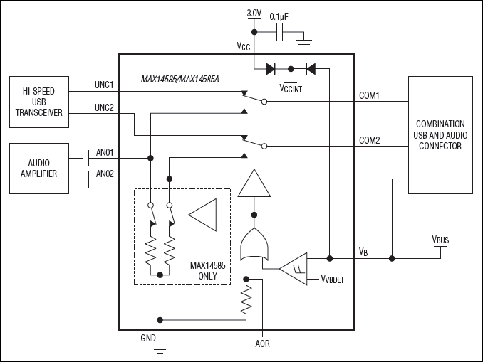
高ESD保護双極/双投(DPDT)スイッチのMAX14585/MAX14585Aは、ハイスピード(480Mbps) USBと、AC結合されたオーディオやビデオなどのアナログ信号を多重化します。これらのデバイスは、ポータブル機器での高性能スイッチングアプリケーションに必要な低オン容量(CON)と低オン抵抗(RON)を兼ね備え、グランドより低い最大-1.8Vの振幅を持つオーディオ信号を通過させるための負の電源を内蔵しています。また、これらのデバイスはUSBロースピード/フルスピード信号にも対応し、2.7V~5.5Vの電源で動作します。

これらのデバイスは、最大28Vの電圧を処理可能なVBUS検出入力(VB)を備えており、有効なVBUS信号(VB > VVBDET)を検出した時点で自動的にUSB信号経路への切替えを行います。デッドバッテリ状態では、VBが4.5V以上の場合にVBの電圧によるデバイスへの給電が可能です。MAX14585は、出力に現れるクリック/ポップを低減する内蔵シャント抵抗をオーディオ経路に備えています。

MAX14585/MAX14585Aは、省スペース、10ピン、1.4mm x 1.8mmのUTQFNパッケージで提供され、-40℃~+85℃の温度範囲で動作します。

アプリケーション

  • 携帯電話
  • PDAおよびハンドヘルド機器
  • タブレットPC

MAX14585A
ハイスピードUSBおよびオーディオスイッチ、負信号能力および高電圧耐性VBUS検出付き
MAX14585、MAX14585A:標準動作回路
myAnalogに追加

myAnalogの製品セクション(通知受け取り)、既存/新規プロジェクトに製品を追加する。

新規プロジェクトを作成
質問する
サポート

アナログ・デバイセズのサポート・ページはアナログ・デバイセズへのあらゆるご質問にお答えするワンストップ・ポータルです。


ドキュメント

さらに詳しく
myAnalogに追加

myAnalogのリソース・セクション、既存/新規プロジェクトにメディアを追加する。

新規プロジェクトを作成

ソフトウェア・リソース

必要なソフトウェア/ドライバが見つかりませんか?

ドライバ/ソフトウェアをリクエスト

評価用キット

MAX14585EVKIT

MAX14585の評価キット

機能と利点

  • USB給電(ケーブル同梱)または外部電源
  • 完全USB 2.0ハイスピード(480Mbps)スイッチング回路
  • データ/オーディオ信号を配線
  • RoHS準拠
  • 実証済みPCBレイアウト
  • 完全実装および試験済み

製品詳細

MAX14585の評価キット(EVキット)は、高ESD保護双極/双投(DPDT)スイッチのMAX14585を評価するための実証済みデザインを提供します。このEVキットは、USB 2.0ハイスピード対応スイッチングアプリケーションで使用されるMAX14585の検証用に設計されています。このEVキットの回路は、1つのUSBポートからの多重化信号を別のUSBポートに配線し、オーディオ信号をヘッドフォンジャックに配線します。

このEVキットのPCBには、MAX14585EVB+が出荷時に実装されていますが、MAX14585Aの評価にも使用することができます。

アプリケーション

  • 携帯電話
  • PDAおよびハンドヘルド機器
  • タブレットPC

MAX14585EVKIT
MAX14585の評価キット

最新のディスカッション

MAX14585Aに関するディスカッションはまだありません。意見を投稿しますか?

EngineerZone®でディスカッションを始める

最近表示した製品