AD9865

製造中

ミックスド・シグナル・フロントエンド(MxFE®)、ブロードバンド・モデム

利用上の注意

本データシートの英語以外の言語への翻訳はユーザの便宜のために提供されるものであり、リビジョンが古い場合があります。最新の内容については、必ず最新の英語版をご参照ください。

なお、日本語版のデータシートは基本的に「Rev.0」(リビジョン0)で作成されています。そのため、英語版が後に改訂され、複数製品のデータシートがひとつに統一された場合、同じ「Rev.0」の日本語版のデータシートが異なる製品のデータシートとして表示されることがあります。たとえば、「ADM3307E」の場合、日本語データシートをクリックすると「ADM3311E」が表示されます。これは、英語版のデータシートが複数の製品で共有できるように1本化され、「ADM3307E/ADM3310E/ADM3311E/ADM3312E/ADM3315E」(Rev.J)と改訂されたからで、決して誤ってリンクが張られているわけではありません。和文化されたデータシートを少しでも有効に活用していただくためにこのような方法をとっておりますので、ご了解ください。

アナログ・デバイセズ社は、提供する情報が正確で信頼できるものであることを期していますが、その情報の利用に関して、あるいはその利用によって生じる第三者の特許やその他の権利の侵害に関して一切の責任を負いません。また、アナログ・デバイセズ社の特許または特許の権利の使用を明示的または暗示的に許諾するものでもありません。仕様は予告なしに変更する場合があります。本紙記載の商標および登録商標は、各社の所有に属します。

Viewing:

製品情報

  • ブロードバンド・モデム向け低価格の3.3V CMOS MxFE®
  • 10ビットD/Aコンバータ
    • 2×/4×インターポレーション・フィルタ
    • DAC更新レート:200 MSPS
  • 19.5 dBのゲイン制御を備えた23 dBmライン・ドライバを内蔵
  • 80 MSPSの10ビットA/Dコンバータ
  • -12 dB ~ +48 dBの低ノイズRxPGA(<3.0nV/√Hz)
  • プログラマブルな3次ローパス・フィルタ
  • 柔軟性のあるデジタル・データ・パス・インターフェース
    • 半二重/全二重動作
    • AD9975、AD9875と後方互換
  • 各種パワーダウン/省電力モード
  • 内部クロック逓倍器(PLL)
  • 2つのプログラマブル補助クロック出力
  • パッケージは64ピン・チップ・スケール・パッケージ又はベア・チップ


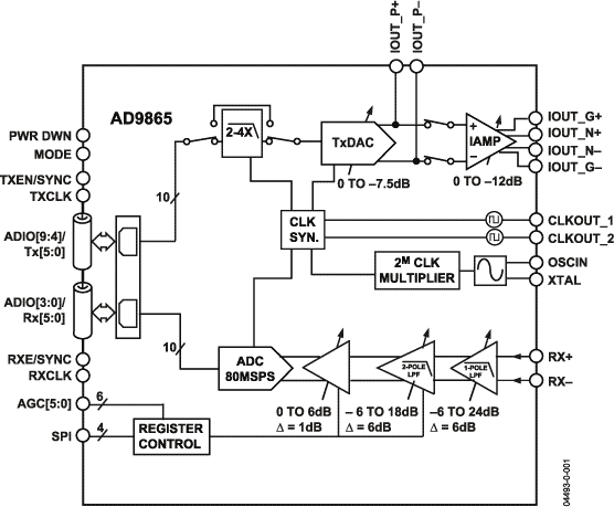
AD9865は、最大80 MSPSのデータレートの受信/送信パス機能を必要とするトランシーバ・アプリケーション向けのミックスド・シグナル・フロントエンド(MxFE®)ICです。柔軟性あるデジタル・インターフェース、省電力モードを特長とし、送信/受信間アイソレーションが高いので半二重/全二重アプリケーションに最適です。デジタル・インターフェースはきわめて柔軟性が高いため、半二重/全二重データ転送に対応したデジタル・バックエンドに簡単に接続できます。このため、ADCとDACを個々に利用するソリューションの代わりにAD9865を使用できます。節電モードでは、個々の機能ブロックごとに消費電力を低減したり、半二重アプリケーションでは未使用のブロックをパワーダウンする機能があります。シリアル・ポート・インターフェース(SPI®)を備えているため、さまざまな機能ブロックをソフトウェア上でプログラムできます。内蔵のPLLクロック逓倍器とシンセサイザが1個の水晶発振器もしくはクロック源から2つの外部クロックとともに必要な内部クロックをすべて供給します。 

送信(Tx)信号経路は、バイパス可能な2×/4×のローパス・インターポレーション・フィルタ、10ビットTxDAC®、ライン・ドライバで構成されています。送信経路の信号帯域幅は、80 MSPSの入力データレートで34 MHzと広くなっています。TxDACから得られる差動電流出力は、外部負荷あるいは内部低歪み電流アンプへ直接入力できます。電流アンプ(IAMP)は23 dBmピーク以上の信号パワーを供給できる電流又は電圧モードのライン・ドライバ(2個の外部npnトランジスタを使用)として構成できます。Txパワーは、19.5 dBの範囲(0.5 dBステップ)でデジタル的に制御できます。 

受信経路は、プログラマブル・アンプ(RxPGA)、チューナブル・ローパス・フィルタ(LPF)、10ビットADCで構成されています。低ノイズのRxPGAは、-12 ~ +48 dBのゲイン範囲をステップ幅1 dBで設定できます。入力換算ノイズは、36 dBを超えるゲイン設定で3nV/√Hz未満になります。受信経路LPFのカットオフ周波数は15~35 MHzの範囲で設定できるほか、バイパスすることも可能です。10ビットADCは、5 MSPS~80 MSPSスパンにわたって優れた動的性能があります。RxPGAとADCはどちらも消費電力をスケーラブルに調整できるため、消費電力/性能の関係を最適化できます。 

AD9865は、数多くのブロードバンド・モデムに対応する高集積ソリューションです。パッケージは省スペースの64ピンチップ・スケール・パッケージを採用し、商用温度範囲(-40°C ~ +85°C)で仕様が規定されています。

 

アプリケーション

  • 電源線網
  • VDSL と HPNA


AD9865
ミックスド・シグナル・フロントエンド(MxFE®)、ブロードバンド・モデム
AD9865-fbl AD9865 Pin Configuration
myAnalogに追加

myAnalogの製品セクション(通知受け取り)、既存/新規プロジェクトに製品を追加する。

新規プロジェクトを作成
質問する
サポート

アナログ・デバイセズのサポート・ページはアナログ・デバイセズへのあらゆるご質問にお答えするワンストップ・ポータルです。


ドキュメント

さらに詳しく
myAnalogに追加

myAnalogのリソース・セクション、既存/新規プロジェクトにメディアを追加する。

新規プロジェクトを作成

最新のディスカッション

最近表示した製品