White LED Driver in Tiny SC70 Package Achieves 84% Efficiency
White LED Driver in Tiny SC70 Package Achieves 84% Efficiency
Aug 1 2002
Introduction
The LT1937 step-up DC/DC converter is designed to efficiently drive white LED backlights while fitting into tight spaces. The device, available in SC70 and ThinSOT™ packages, provides a conversion efficiency of about 84% when driving 3 LEDs from a Li-Ion cell. The 1.2MHz switching frequency of the LT1937 allows the use of tiny external components. For instance, a 3-LED circuit requires only 0.22µF of output capacitance and only 1µF of input capacitance. An entire LED driver solution can fit into a space under 28mm2.
Series drive of the LEDs also produces matched light output from each LED independent of the variable LED forward voltage drop, VF.
The LED current is set at the FB pin of the LT1937. A built-in 95mV reference voltage minimizes power loss in the current-setting resistor, increasing efficiency. Dimming is also easily added with two additional resistors. The input range of 2.5V to 10V, and the internal switch voltage rating of 36V, allow the device to drive two to four LEDs from a Li-Ion cell with plenty of voltage margin.
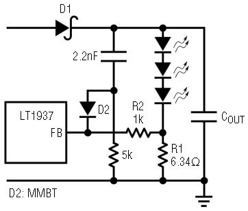
Li-Ion Driver for Three or Four White LEDs
The most common application for the LT1937 is to drive three or four white LEDs from a single Li-Ion cell. The circuit and the efficiency curve for three and four white LEDs are shown in Figure 1 and Figure 2, respectively. The efficiencies remain above 80% for most of the LED current range. In these particular circuits, dimming is controlled by a DC voltage. Dimming can also be controlled by logic signals and PWM signals. Consult the LT1937 data sheet for more about LED dimming control. Figure 1 shows just how simple it is to create a complete LED driver solution with the LT1937 and a few external components.

Figure 1. Li-Ion driver for three or four white LEDs.

Figure 2. Efficiency of the circuit in Figure 1.
Soft-Start Circuit
To minimize startup delay, no internal soft-startup circuit is included in the LT1937, but it can be implemented with just a few additional external components. Figure 3 shows the components needed for a soft-start LED driver that minimizes the startup inrush current. The switching waveforms in Figure 4 show the limited inrush current during startup.

Figure 3. External soft-start circuit.

Figure 4. Soft-start waveforms.
Conclusion
The LT1937 provides constant current for LEDs, at efficiencies up to 84%, in an extremely compact and easy to use package.