Quad Output Regulator Meets Varied Demands of Multiple Power Supplies
Quad Output Regulator Meets Varied Demands of Multiple Power Supplies
Jun 1 2008
Introduction
Many modern electronic devices require a number of power domains to satisfy the needs of a wide variety of devices and subsystems. A power supply designer’s job would be relatively easy if the design contraints were limited to simply providing well-regulated voltages, but power supply requirements are typically much more complicated. For example, multiple power rails must be sequenced and/or track each other to ensure proper system behavior. High power sections of the design are often powered down when not in use, requiring multiple shutdown options. Powering analog circuitry adds the demand for clean, low noise supplies—no switching transients or excessive voltage ripple allowed. And, of course, all supplies must be generated as efficiently as possible to minimize power consumption.
The LT3507 meets these requirements by combining three switching regulators and a low dropout linear regulator in a compact 5mm × 7mm QFN package. The switching regulators have internal power switches, independent input supplies, run and track/soft-start controls, and power good indicators. The LDO requires an external NPN pass transistor and includes track/soft-start control.
Three Independent Switching Regulators…
The LT3507 includes three independent, monolithic switching regulators to achieve a space saving solution. Channel 1 is capable of providing up to 2.4A of output current. Channels 2 and 3 are each capable of providing up to 1.6A of output current. Each of the three switching regulators has its own input supply pin to the power switch. The regulators may be operated from different supplies in order to maximize system efficiency.
The maximum voltage on any of the VIN pins is 36V. The LT3507 internal circuitry is powered from VIN1, which requires a minimum operating voltage for VIN1 of 4V. The minimum operating voltage for VIN2 and VIN3 is 3V. Since VIN1 powers the internal circuitry, it must always be at least 4V when any channel is running, even if Channel 1 is off.
All three regulators use a current mode, constant frequency architecture, which simplifies loop compensation. External compensation allows custom tailoring of loop bandwidth, transient response and phase margin. The feedback reference is 0.8V, allowing output voltages as low as 0.8V.
The regulators share a master oscillator that is resistor programmable from 250kHz to 2.5MHz, or can be synchronized to an external frequency in the same range. Each regulator features frequency foldback in overload conditions to improve short circuit tolerance. Channel 1 operates 180° out of phase with respect to channels 2 and 3 to reduce input current ripple.
…and a Low Dropout Linear Regulator
The LT3507 also includes an LDO linear regulator that uses an external NPN pass transistor to provide up to 0.5A of output current. The base drive can supply up to 10mA of base current to the pass transistor and is current limited. The LDO is internally compensated and is stable with output capacitance of 2.2μF or greater. It uses the same 0.8V feedback reference as the switching regulators.
The LDO drive current is drawn from the BIAS pin if it’s at least 1.5V higher than the DRIVE pin voltage, otherwise it’s drawn from VIN1. This reduces the power consumption of the LDO, especially when VIN1 is at high voltages.
The LDO does not have a separate RUN pin; it is powered up when any of the RUN pins are high. The LDO can be shut down when it is not used by pulling the FB pin above 1.25V with at least 30μA. If independent control of the LDO is needed, the LDO output can be forced to 0V by pulling the TRK/SS4 pin low. If the track or soft-start functions are needed, use an open drain output in parallel with the track or soft-start circuitry described below. If track and soft-start are not necessary, then a standard CMOS output (from 1.8V to 5V) is sufficient.
Run Control
Each of the switching regulators has a RUN pin to allow flexibility in shutting off power domains. The RUN pin is a wide range logic input and can be driven from 1.8V CMOS logic, directly from VIN (up to 36V), or anywhere in between. The RUN pin draws a small amount of current to bring the reference up. This current is about 3μA at 1.8V and 40μA at 36V. The RUN pin should be pulled low (not left floating) when the regulator is to be shut down. When all three RUN pins are pulled low, the LT3507 goes into a low power shut down state and draws less than 1μA from the input supply.
Track/Soft-Start Control
Each regulator and the LDO has its own track/soft-start (TRK/SS) pin. When this pin is below the 0.8V reference, the regulator forces its feedback pin to the TRK/SS pin voltage rather than to the reference voltage. The TRK/SS pin has a 1.25μA pull-up current source. The soft-start function requires a capacitor from the TRK/SS pin to ground. At start-up, this capacitor is at 0V, which forces the regulator outputs to 0V. The current source slowly charges the capacitor voltage up and the regulator outputs ramp up proportionally. Once the capacitor voltage reaches 0.8V, the regulator locks onto the internal reference instead of the TRK/SS voltage.
The tracking function is achieved by connecting the slave regulator’s TRK/SS pin to a resistor divider from the master regulator output. The master regulator uses a normal soft-start capacitor as described above to generate the start-up ramp that controls the other regulators. The resistor divider ratio sets the type of tracking, either coincident (ratio equal to slave feedback divider ratio) or ratiometric (ratio equal to master feedback divider ratio plus a small offset).
Undervoltage and Overvoltage Protection
Each switching regulator has its own input undervoltage shutdown to prevent the circuit from operating erratically in undervoltage conditions. VIN1 shuts down at 4.0V, and because it’s the primary input voltage, it turns off the entire LT3507. VIN2 and VIN3 shut off at 3.0V and only shut off the switch on the affected channel.
The LT3507 also has a user programmable undervoltage and overvoltage lockout. The undervoltage lockout can protect against pulse stretching and regulator dropout. It can also protect the input source from excessive current since the buck regulator is a constant power load and draws more current when the input source is low. The overvoltage lockout can protect the rectifier diodes from excessive reverse voltage and can prevent pulse-skipping by limiting the minimum duty cycle. Both of these lockouts shut off all four regulators when tripped.
These functions are realized with a pair of built in comparators at inputs UVLO and OVLO. A resistor divider from the VINSW pin to each comparator input sets the trip voltage and hysteresis. The VINSW pin pulls up to VIN1 when any RUN pin is pulled high, and is open when all three RUN pins are low. This reduces shutdown current by disconnecting the resistor dividers from the input voltage. These comparators have a 1.2V threshold and also have 10μA of hysteresis. The UVLO hysteresis is a current sink while the OVLO hysteresis is a current source. UVLO should be connected to VINSW and OVLO connected to ground if these functions aren’t used.
Frequency Control
The switching frequency is set by a single resistor to the RT/SYNC pin. The value is adjustable from 250kHz to 2.5MHz. Higher frequencies allow smaller inductors and capacitors, but efficiency is lower and the supply has a smaller allowable range of step-down ratios due to the minimum on and off time constraints.
The frequency can also be synchronized to an external clock by connecting it to the RT/SYNC pin. The clock source must supply a clock signal whenever the LT3507 is powered up. This leads to a dilemma if the clock source is to be powered from one of the LT3507 regulators: there is no clock until the regulator comes up, but the regulator won’t come up until there’s a clock! This situation is easily overcome with a capacitor, a low leakage diode and a couple of resistors. The capacitor isolates the clock source from the RT/SYNC pin until the power is up and the resistor on the RT/SYNC pin sets the initial clock frequency. The application in Figure 1 shows how this is done.

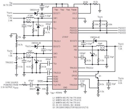
Figure 1. The LT3507 in a wide input range, quad output application.
Typical Application
Figure 1 shows a typical LT3507 application. This application allows a very wide input range, from 6V to 36V. It generates four outputs: 5V, 3.3V, 2.5V and 1.8V. Efficiencies for three of the outputs are shown in Figure 2. The LDO produces a particularly low noise output at 2.5V, as shown in Figure 3.

Figure 2. Switching regulator efficiency.

Figure 3. The LT3507’s built-in LDO offers a low noise output.
The outputs are set to coincident tracking using the 5V supply as the master. But wait, there’s no resistor divider on the TRK/SS4 pin! It’s no mistake; the LDO output coincidently tracks the supply it’s sourced from (the 3.3V supply in this case) as long as Q1 is a low VCESAT transistor, such as the NSS30101 used here. Just remember that this little cheat only works for coincident tracking. Figure 4 shows the start-up waveforms of the four outputs.

Figure 4. Coincident tracking waveforms.
In this application, the clock is synchronized to an external source that is powered from the 3.3V output. A capacitor isolates the clock until the 3.3V supply is good, and then passes the clock signal to the RT/SYNC pin. It should be noted that the LDO can actually supply up to 0.5A as long as IOUT4 + IOUT2 ≤ 1.5A.
Conclusion
The LT3507 provides a compact solution for four power supplies. Its tiny 5mm × 7mm QFN package includes three highly efficient switching regulators and a low dropout linear regulator. Just a few small inductors and ceramic capacitors are needed to create four high efficiency step-down regulators. Plenty of options insure that the LT3507 meets the needs of a wide variety of multiple output applications.
About the Authors
Michael Nootbaar joined Analog Devices Inc. as a senior design engineer, part of the founding team of the company’s Grass Valley, CA design center in 2003. He has designed and released numerous integrated circuits in the a...