Monolithic Dual Battery Power Manager Increases Run Time and Decreases Charge Time
Monolithic Dual Battery Power Manager Increases Run Time and Decreases Charge Time
by
Mark Gurries
Dec 1 2001
Introduction
Many portable computers and other modern electronics use two (or more) rechargeable batteries to increase device run time. Two batteries discharged in sequence can double the run time over a single battery, but the downfall of a sequential system is that charging the batteries in sequence also doubles the charge time. A much more efficient method is to charge and discharge in parallel, which can more than double run time over a single battery and cut charge time in half relative to a sequential system. Although it has long been possible to parallel the charge and discharge of multiple batteries, it was difficult to design a circuit to do so, until now. The LTC1960 Dual Battery Power Manager solves many of the design problems inherent in parallel battery systems by including many desired features within a monolithic device and greatly simplifying the control interface. The results are a simple way to increase battery run time and significantly decrease charge time for dual battery systems.
Attractive Features but Tough to Implement
How does it work? Figure 1 shows how in high current drain applications, paralleling two batteries can extend battery discharge time to more than twice that of a single battery. When two batteries share the load current equally, internal battery I2R power losses are reduced by one fourth in each battery. This leads to longer run times, with increases of 12% possible. In terms of time, 12% represents over 21 minutes of runtime beyond a baseline of 3 hours. Popular battery chemistries with high internal resistance values benefit the most from parallel operation.

Figure 1. Comparison of battery discharge times for a dual (simultaneous) system and for a sequential system.
Figure 2 shows how charge times benefit. Batteries that use a Constant Voltage (CV) mode during charge termination take a long time to reach their full capacity relative to batteries that use a Constant Current (CC) mode during charge termination. Specifically, Li-Ion is one of the most popular portable computer battery chemistries in use today. The Li-Ion battery has two phases of charge: a current limited phase where most of the energy is put into the battery, and a CV phase where the current falls off quickly at first but slows down as it asymptotically approaches zero current. The problem is that the battery fills to only about 85% of its capacity in the first half of the total charge cycle time, while taking just as much time for the remaining 15%. From a user perspective, the charge time with two batteries becomes excessive. By charging the batteries in parallel, the charge time is cut almost in half relative to sequentially charging them, for three reasons:
- The lower current in each battery results in a smaller internal battery voltage drop, allowing a longer current limit phase, and therefore achieving a higher charge capacity point (90%) before entering the CV phase.
- When both batteries charged at the same time in CV phase, the time spent in CV phase is half of what it is using the sequential charging.
- Since the shared current in dual charge mode results in a given battery receiving less than its maximum allowed rate, the total current can be raised, reducing the total charge time even further.

Figure 2. Comparison of battery charge times for a dual (simultaneous) system and for a sequential system.
Until now, implementing a system to do all the features listed above was prohibitively complex. Simultaneously discharging two batteries with different terminal voltages in direct electrical parallel with each other can lead to dangerous uncontrolled current flow between the two batteries. Traditional circuits for paralleling batteries, which also had to provide isolation, often consumed any extra battery energy, offering little or no net gain in run time.
Then there is the issue of charging two Li-Ion batteries in parallel to proper charge termination while maintaining a precision voltage that is independent of the current. All is even more complicated if the batteries used are not the same chemistry or voltage (cell count) configuration.
Another problem is implementing power crisis management when a selected power source loses power or was inadvertently removed. Adding bulk capacitance to prop up the system while the system tries to switch over to another power source is not an option in today’s products, given space and cost constraints. There are also safety issues, such as preventing accidental overcharge of the batteries when the host crashes, and safely handling a catastrophic short circuit condition with the loss of control.
Designers have long known that creating a circuit that does all of these tricks and fits into the limited space on modern circuit boards is just about impossible, until now…
Introducing the LTC1960
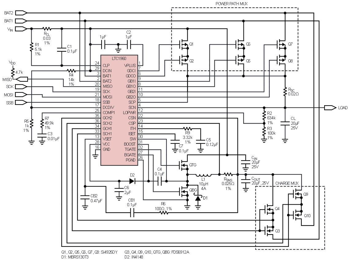
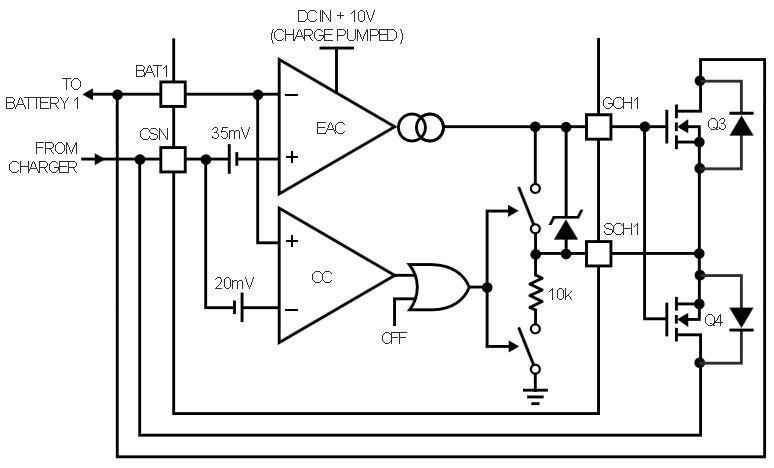
The LTC1960 is the first single chip dual battery PowerPath™ and charge controller that allows dual parallel charge and discharge of batteries. The IC is a complete analog building block that, when under the control of a host microcontroller, can safely implement all of the features mentioned above, with minimal parts count. In addition to the charge and discharge PowerPath control, the LTC1960 integrates two precision DACs for charge control, a watchdog timer, full status reporting bits, input current limiting, short circuit overload protection and automatic power crises management in a single IC that can operate up to 32V. Figure 3 shows the system architecture.

Figure 3. The LTC1960 system architecture.
The LTC1960 can be broken down into two major parts: A PowerPath controller and a charger controller. The PowerPath controller is designed to manage two batteries and a DC input supply. The heart of the PowerPath controller is the ideal diode circuit that allows precise voltage tracking between batteries. The ideal diode circuit uses the same MOSFET transistors that turn power on and off, and makes them act like diodes, but without the power loss issues or variation in voltage drop as a function of current. High-speed comparators monitor reverse current conditions and shutoff the MOSFETs in microseconds. An undervoltage detector watches for sudden loss of voltage at the load and turns on all the power sources in microseconds, with no host intervention required. A high-speed emergency shutdown input is provided in case of CPU overvoltage conditions or other system-level crises. Finally, there is a combined time and current based short circuit protection system that protects the PowerPath MOSFETs from destruction in the event of a short.
The charger controller uses synchronous rectification for both high efficiency and high current capability with a 0.5V low dropout capability and a 99% max duty cycle. An 11-bit voltage DAC with a worse case SYSTEM level accuracy of ±0.8% is provided along with a 5% accurate 10-bit current DAC. The ability to program from milliamps to amps makes maintaining good current accuracy at low current a challenge. Often such low currents are needed during battery recovery from excessive discharge. The LTC1960 charger solves this problem by pulse charging in the low current mode. By using time averaging, accuracy can be maintained down to milliamp levels. A patented 5% accurate input current limit threshold allows all the power of the wall adapter to be used to charge the batteries as quickly as possible. An overvoltage comparator detects a sudden battery disconnect and shuts off the charger until the overvoltage condition is cleared. Figure 4 shows a schematic for a complete charger.

Figure 4. Complete charger schematic.
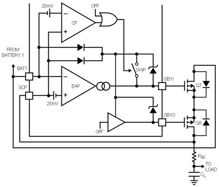
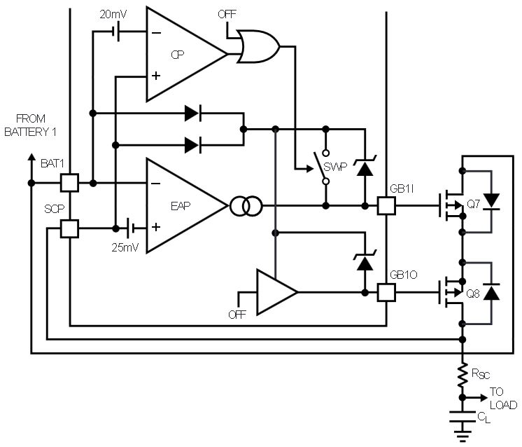
Ideal Diodes
Figure 5 shows a circuit that safely parallels batteries for discharge. The solution is unique in that it that drives two back-to-back series MOSFETs used in the power path of the battery, which act as a virtual ideal diode. The IC actively drives the gate of a P-Channel MOSFET, Q7, such that when current is flowing out of the battery, the voltage drop across both MOSFETs is regulated to 25mV. This is at least a factor of 20 improvement over the best Schottky diode, where a factor of 30 improvement is more typical.

Figure 5. Single battery path discharge controller.
The upper limit of regulation is reached when the load current multiplied by the RDS(ON) of the Q7 exceeds 25mV. If the voltage drop decreases below 25mV, then Q7 turns off slowly, preventing current flow. If the voltage across the MOSFETs is reversed at any time with a magnitude exceeding 20mV, the MOSFET will turn off instantly. The power loss of this circuit is less than any other solution, short of an electromechanical switch. A similar circuit is employed in the battery charge path as well, using N-Channel MOSFETs as shown in Figure 6.

Figure 6. Single battery path charge controller.
Automatic Current Sharing
In a dual parallel charge configuration, the LTC1960 does not actually control the current flowing into each individual battery. This job is handled by the batteries themselves. The capacity or Amp-Hour rating of each battery determines how the charger current is shared. This automatic steering of current is what allows both batteries to reach their full capacity points at the same time. In other words, given all other things are equal, charge termination will happen simultaneously.
A charging battery can be modeled as a huge capacitor and hence governed by the same laws.

The equivalent model of a set or parallel batteries is a set of parallel capacitors. Since they are in parallel the change in voltage over time is the same at each battery.

From here we can simplify.

The current divides as the ratio of the batteries’ capacity ratings. The sum of the current into both batteries is the same as the current being supplied by the charger. This is independent of the mode of the charger (CC or CV).

Please note that the actual observed current sharing value will vary from manufacturers’ specified capacity ratings since it is based on real physical capacity at the time of charge.
Dual Battery Discharging
The rules for charge also apply to discharge when dealing with like batteries. The amount of current sharing is a direct function of the state of charge between the two batteries. Discharging two batteries of identical configuration, characteristics and charge states will allow them to maintain whatever current sharing levels they establish until both batteries run out of energy at the same time. Parallel batteries of slightly mismatched characteristics will run out of energy at slightly different times since they have different real world capacities.
Dual Battery Charging
Batteries that need constant voltage (CV) charge termination can benefit from parallel charge. Under ideal conditions, a CV battery would become full the moment the cell voltage equals the termination voltage specified for the cell. In reality the series (ESR) resistance will make the cell voltage appear higher than it really is because the voltage drop across the internal series resistance is added to the actual cell voltage. As a result, instead of instant charge termination, there is a gradual reduction in current until the resistive voltage drop goes to zero.
Unfortunately, you never reach charge termination because the charge current asymptotically approaches zero. This necessitates a cutoff current threshold that corresponds to a capacity that is close to 100%. Since the voltage drop is proportional to the charge current, by reducing the current though current sharing between two battery packs, both batteries will charge faster than if each battery was charged in a serial (sequential) fashion. In other words, the same properties of that allow longer run times for parallel battery discharge also work to reduce total charge time. The LTC1960’s low 25mV ideal diode voltage drop will ensure that both batteries will terminate at nearly the same time. The Schottky diode approach would create a much greater discrepancy in charge states between the two batteries when one of the two batteries decides it is full.
Turbo Charging
There is another advantage when charging Li-Ion batteries in parallel in the CC phase of charging. If the wall adapter and battery charger are capable of supplying more than a 1C charge rate to a single battery pack, the charger can programmed at a higher charge rate, up to 2C, since the charge current will be shared between the two batteries.
Charging to the Max with Input Current Limiting
The LTC1960 features Linear Technology’s patented wall adapter current limiting. The circuit monitors the current draw from the wall adapter and allows the battery, or batteries, to be charged at the highest possible current without exceeding the adapter’s current rating. In terms of pure current operation, the sum of charger input current and the system load current are never allowed to exceed the maximum current rating of the wall adapter. The circuit works by constantly adjusting the charger output current automatically in time of potential adapter overload such that a constant current is drawn from the adapter without exceeding its ratings. When the system load frees up adapter current, the charger is restored to its original charge current limit setting. This allows the use of reserve AC adapter power to charge faster without needing a bigger wall adapter.
Charge Safely
In addition to the ideal diode reverse current protection, a watchdog timer is included in the LTC1960 to prevent accidental overcharge if the host computer is shutdown by accident or crashes. Simply writing to the charger control register every second is all that is needed to keep the charger going. If the charger times out, resumption of charge will occur as soon as a new write to the charge control register occurs. There is no loss of voltage and current charge values. The LTC1960 features bit-for-bit read-back when setting charger voltage and current values, which allows for error free programming without the need for any specialized error checking code or software.
More than Two Batteries? No Problem
For situations where two batteries are not enough, such as in backup power situations, it is possible to configure the LTC1960 to work with more than two batteries. The IC is designed to allow the use of multiple LTC1960s in parallel with only one additional connection required from the host microcontroller for each LTC1960 added to the system.
Automatic Crisis Power Management
Another aspect of PowerPath control is the ability to handle sudden loss of power to the load. The LTC1960 allows for the selection of a single power source—from the three options: AC power adapter and the two batteries—to act as the sole source for the system. The LTC1960 manages power by monitoring the voltage at the summing point of all three sources (the load voltage) at the SCN pin (refer to Figure 4). A programmable voltage comparator called LOW_PWR detects a loss of power and activates the 3-diode mode (3DM) to restore power to the system before it fails regardless of the original power source chosen. 3DM mode refers to the state where all three power sources are connected to the load. The three MOSFETs, Q2, Q5 and Q8, are turned on in 10µs when LOW_PWR detects a voltage drop; putting all three power sources in parallel though the diode functions of Q1, Q6 and Q7. The power source with the highest voltage will pick up the load, with multisource current sharing possible. The ideal diode MOSFETs are active in preventing energy transfer from any power source to any other power source. Only discharge is permitted. The battery charger MOSFETs and the charger itself are not affected by 3DM mode.
Three Strikes and You’re Out
The LTC1960 can be programmed to use any power configuration of the dual batteries and wall power, but it will not force the issue with a configuration that simply can’t supply enough voltage (unless the host system demands it). Whenever LOW_PWR is tripped, the LTC1960 assumes the worst and automatically goes into 3DM mode. It waits 1 second and then turns off 3DM mode while reconnecting the original, pre-LOW_PWR, power source configuration. The LTC1960 increments the Power Fail counter each time LOW_PWR is tripped, and at three consecutive strikes for any particular configuration, it goes into 3DM and stays there. It also sets the PF bit in the LTC1960 Status Register. Up to this point, nothing outside of the LTC1960 circuit needs to intervene—though once the PF bit is set, the system software is responsible for determining if the current power source configuration is still viable as a power source, or if it isn’t, whether it should be replaced by another configuration.
Ultraflexible Discharge PowerPath Management
Each discharge PowerPath can be individually selected or selected in any combination without regard to invalid or unsafe configurations. The host system can choose to leave all three PowerPaths on (3DM mode) at the same time without concerning itself with the power configuration. At startup, the LTC1960 defaults to 3DM mode until a specific path is selected through via the serial interface. If none is selected, it remains in 3DM mode. This greatly simplifies integration of the LTC1960. No software required: Just plug it in and go!
Realistic Short Circuit Protection
The LTC1960 provides short circuit protection against excessive current flow. When the voltage across RSC exceeds 100mV nominal, a 15ms timer is started. If at the end of the timer period the load current does not decrease below the trip point, the LTC1960 shuts down. The 15ms timer prevents premature shutdown by allowing transient currents to pass though.
Emergency System Shutdown
LTC1960 will shut down for either of two events. The first is excessive current due to a system short, as described above. The other is that it is told to shut down by the host system by driving the DCDIV pin above 7V. The DCDIV input allows the system designer to kill power in an emergency, perhaps to protect the CPU from an overvoltage condition. The shutdown mode is a latching mode that forces all charge and discharge FETs to the off state regardless of the PowerPath register settings. The LTC1960 is reset by cycling power off, then on again.
Precision Wall Adapter (Input) Voltage Trip Point
To minimize power dissipation at high power levels, battery chargers are often required to operate in low dropout situations. Accurate wall adapter voltage detection can be critical. The LTC1960 has a user adjustable wall adapter input voltage trip point setting with less than a 2% error. For example, you can have valid AC present detection with a wall adapter rated as low as 13.2V and still charge a 12.6V 3-cell Li-Ion battery.
Simple Serial Interface
The serial connections are based on the Serial Peripheral Interface (SPI) protocol, a communications system that allows a host CPU to communicate with many peripheral devices. SPI is a very simple TTL level interface that does not require any special interface requirements from the host microprocessor. A simple bit-banging method using standard logic outputs makes the part compatible with any microprocessor. Given the high level of LTC1960 functional integration, the serial interface dramatically reduces the number of required signals between the host and the IC, freeing up host pins for other functions.
Conclusion
The LTC1960 represents the first complete dual battery discharge-charge system solution on a chip. It reduces solution cost, development time, PCB space and part count while at the same time providing more control, safety, and automatic crisis management relative to any other solution available today. Combined with a host microcontroller, it has the flexibility to work in both user proprietary and Smart Battery based applications. The limits of what can be accomplished with LTC1960 are solely dependent on the software controlling the IC. Although the primary LTC1960 market is notebooks and portable battery applications, its expandability also makes it a good solution for many battery backup applications, such as those in small servers.