LT3759 Wide Vin, 48V @ >100mA Output Boost Converter that Works Down to 1.6V

Oct 3 2016

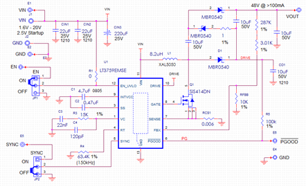
Figure 1

   

The LT3759 is a wide input range, current mode, DC/DC controller which is capable of regulating either positive or negative output voltages from a single feedback pin. It can be configured as a boost, SEPIC or inverting converter. An internal LDO regulator draws power from VIN or DRIVE to provide up to a 4.75V supply for the gate driver enabling the LT3759’s to work down to 1.6VIN. The fixed frequency, current-mode architecture, accurate SENSE threshold and external DRIVE pin make it well suited for stable operation over a wide range of supply and output voltages. When configured as a boost with a charge pump stage, the LT3759 can easily step up 1.6V input to 48V output at currents greater than 100mA. A window comparator on the FBX pin reports via the PGOOD pin, providing output voltage status indication. The device is available in a 12-Lead exposed pad MSOP package.

LT3759 48VBoost Converter Schematic

Charge Pump Stage

The charge pump is needed to reduce the maximum voltage seen by the MOSFET. It also creates an intermediate voltage to power the DRIVE pin, which is rated for 42V (absolute maximum).

1 Ohm Resistor

A small resistor is needed to limit the current into the sense resistor when the MOSFET turns on. Without it, there would be erratic switching as the current comparator is falsely tripped.

2.5V Startup Voltage

In order to start, there must be sufficient voltage to turn on the MOSFET. This voltage comes from looking at the Transfer Characteristics (drain current vs. gate-to-source voltage) graph in the datasheet. The typical value is around 1.5V, but some margin is needed so 2.5V was selected. Once the DRIVE voltage is present, it is used to power the internal circuitry.

Flyback Solution

The LT3759 configured as a flyback converter would also be a good option but would require a transformer with an auxilary winding to power the DRIVE pin. It would likely result in a a larger and more complex solution.

Voltage Sources that Work Down To 1.6V And Provides 3A+

Certain NiMH and NiCD batteries operate down to 1.6V and provide 3A+.

LT3759 48V Boost Converter Load Step Response (VIN = 2V)

LT3759 48V Boost Converter Switch Voltage & Current (VIN = 1.6V, Iout = 100mA)

About the Authors

Christopher Jarboe
Christopher Jarboe received his B.S.E.E. from Western Kentucky University in 2005 and joined Linear Technology (now Analog Devices) in 2010. He is an applications engineer supporting customers in the Northeast and Mid-Atla...
Add to myAnalog

Add article to the Resources section of myAnalog, to an existing project or to a new project.

Create New Project

Related to this Article

Products

Product Categories

Resources

Latest Media 21
Title
Subtitle
Learn More
Add to myAnalog

Add article to the Resources section of myAnalog, to an existing project or to a new project.

Create New Project