Feature-Packed Charger Handles All Battery Chemistries and Produces 3A/50W for Fast Charging from a 4mm × 4mm QFN
Feature-Packed Charger Handles All Battery Chemistries and Produces 3A/50W for Fast Charging from a 4mm × 4mm QFN
Sep 1 2008
Introduction
The LTC4009, LTC4009-1 and LTC4009-2 are a family of high power battery charger ICs that achieve a small circuit size and high performance without compromising functionality. The family operates with high efficiency while packing the most desirable charging and protection features into a space-efficient 20-lead 4mm × 4mm QFN package. When combined with just a few external components and termination control, the LTC4009 family facilitates construction of chargers capable of delivering up to 3A to batteries with output power levels approaching 50W. These ICs are especially well-suited to implementing microprocessor-controlled chargers for all chemistry types, including smart batteries.
High Performance
The LTC4009 family builds upon the proven quasi-constant frequency, constant off-time PWM control architecture found in other Analog Devices battery chargers such as the LTC4006, LTC4007, LTC4008, and LTC4011. This buck topology provides continuous switching with synchronous rectification, even with no load current.
Normally the charger operates over a wide duty cycle range in a manner similar to a fixed-frequency PWM controller running at 550kHz. However, if the input or output voltage drives the duty cycle to extremes, below 20% or above 80%, the LTC4009 smoothly adjusts the operating frequency downward to avoid pulse-skipping that might otherwise begin to occur at 550kHz. Under very low dropout conditions requiring high duty cycle operation, the internal watchdog timer on the LTC4009 prevents the charger from switching below 25kHz. This allows the charger to achieve a maximum duty cycle of 98% or higher without producing frequencies that could extend down into the audible range.
With a synchronous rectifier, not only are high current applications supported at efficiency levels greater than 90%, but switching activity is continuous and independent of the load current. Maintaining full continuous conduction mode in the inductor at final output voltage, under no-load conditions, avoids pulse-skipping which can generate audible noise and provide poor load regulation.
The input current limit accuracy is typically ±3% and a maximum of ±4% over the full operating temperature range. Output voltage accuracy is typically ±0.5% and a maximum of ±0.8% over temperature.
Small PCB Footprint
Besides its small surface mount package size, the LTC4009 family offers other features that drive down the total solution size.
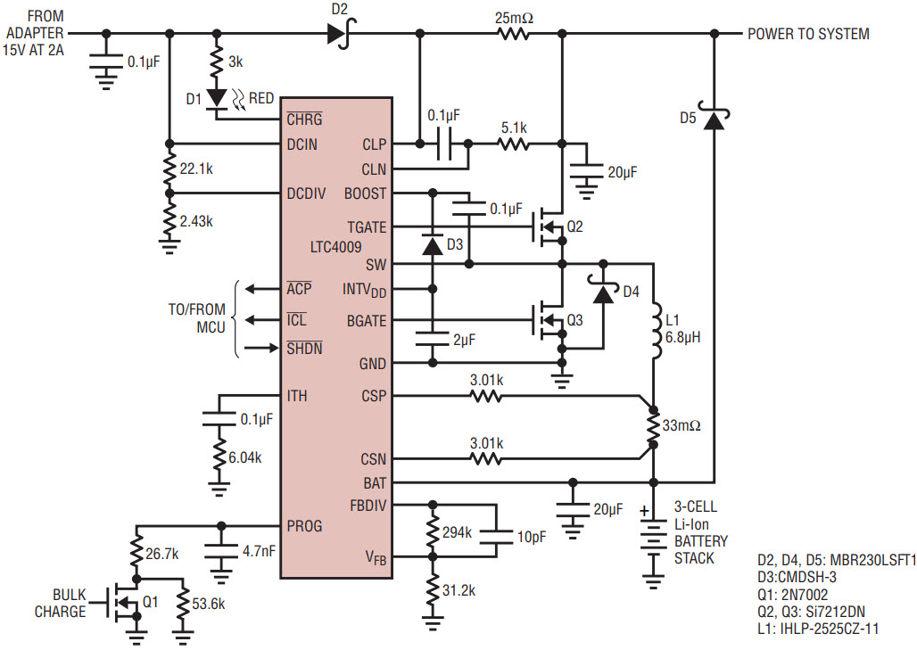
For instance, as shown in Figure 1, the family supports direct drive of both an N-channel MOSFET power switch and N-channel MOSFET synchronous rectifier. N-channel MOSFETs are desirable in high current applications because of their lower RDS(ON), and the LTC4009 family uses a novel adaptive gate drive that is insensitive to MOSFET inertial delays to avoid overlap conduction losses. Many suppliers now source dual N-channel MOSFETs in a single space-efficient package, often with individual drive capabilities tailored to synchronous buck PWM switching topologies.

Figure 1. A 12.6V, 3A lithium-ion charger.
Increasing the switching frequency to 550kHz and adjusting internal bias circuits to allow higher charge current ripple minimize both the inductor size and output capacitance requirements. This is particularly important because these components tend to dominate the overall solution size due to continual improvements in IC and passive SMD packaging technology.
The physical layout of a typical 3A application is shown in Figure 3, requiring only 240mm2 of board space.
A Rich Tradition
The LTC4009 family builds upon the general purpose features offered by the LTC4008 and the output voltage programming convenience afforded by the LTC4006. Each member of the LTC4009 family contains the same charge current and input current limit programming features, along with a full complement of charge monitoring, safety and fault management functions. The LTC4009 has a fully adjustable output voltage, which is set with a simple resistor divider. Charge current accuracy is maintained at output voltages below 6V, making the LTC4009 ideal for charging nickel-based chemistries or supercaps.
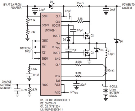
The LTC4009-1 and LTC4009-2 are easy to use in lithium-based battery products containing one to four series cells. Each has a range of output voltages that can be selected simply by strapping two pins to either ground or the output of the onboard 5V regulator, as shown for the LTC4009-1 in Figure 2. No other external components are required to set this precision voltage. The LTC4009-1 provides 4.1V/cell settings in support of evolving consumer product safety standards or coke-anode cells, while the LTC4009-2 utilizes 4.2V/cell for conventional full-capacity charging of graphite-anode lithium-ion packs. The ICs contain a dedicated PMOS switch that during shutdown removes the additional current drained from the battery by the resistive feedback divider, whether external or internal. Table 1 compares the features of the LTC4009 family to the LTC4008.

Figure 2. A 16.4V, 2A lithium-ion charger

Figure 3. A typical LTC4009 application layout.
| Feature | LTC4009 | LTC4009-1 | LTC4009-2 | LTC4008 |
| Output Voltage Selection | External Resistor Divider | Pin Programmable at 4.1V/cell | Pin Programmable at 4.2V/cell | External Resistor Divider |
| Output Voltage Accuracy (Room Temperature) | ±0.5% + Divider Error | ±0.6% | ±0.6% | ±0.8% + Divider Error |
| Maximum Charge Current | 3A | 3A | 3A | 4A |
| Charge Current Accuracy | ±5% | ±5% | ±5% | ±5% |
| Input Current Limit Accuracy | ±4% | ±4% | ±4% | ±7% |
| Input Current Limit/Indicator | • | • | • | • |
| External PWM Switching MOSFETs | All NFET | All NFET | All NFET | PFET/NFET |
| Nominal PWM Frequency | 550kHz | 550kHz | 550kHz | 300kHz |
| Shutdown Pin | • | • | • | Merged with ACP |
| C/10 Indicator | • | • | • | • |
| Charge Current Monitor | • | • | • | • |
| Termination Method | External | External | External | External |
| Fault Indicator | • | |||
| Thermistor Interface | • | |||
| INFET Control | • | |||
Battery Charge Management
The LTC4009 family contains all of the features required for complete external charge control and state monitoring with a logic-level shutdown control input and three open-drain status outputs. All charging is unconditionally suspended and battery drain is reduced to its lowest levels if the SHDN input is asserted by driving the pin to ground. DC input supply voltage is sensed by feeding an external resistor voltage divider to the DCDIV sense input. The AC present status output indicates whether or not this input voltage is within a valid range for charging under all modes of operation, whether charging is in progress or suspended. There is a charge status output that indicates when the battery is being charged. The drive level of this pin changes from low impedance (about 2k) to a 25µA pull-down current source to indicate that the charge current has dropped to one-tenth of the programmed full-scale bulk value.
These control inputs and status outputs of the LTC4009, along with the analog current monitor output, can be used by the host system to perform necessary preconditioning, charge termination and safety timing functions.
Charge Fault Management: Safety First
The LTC4009 family has a built-in fault management system that suspends charging immediately for various internal and external fault conditions. First, battery overvoltage protection is provided with a comparator that looks for sudden loss of battery load during charge. This comparator instantly suspends PWM activity when the battery voltage rises above the programmed output voltage by 6%. This protects the charger, the battery, and downstream components in charger-fed topologies under the condition where the battery is suddenly removed or if internal battery pack electronics momentarily disconnect the load in order to perform functions such as calibration or pulse charging.
Next, the DC sensing input has both under and overvoltage threshold limits to ensure the system is protected from starting or running during unsafe conditions, such as transient input overvoltage or an overloaded DC input adapter.
These parts have several means of detecting or avoiding reverse charge current. For instance, reverse current can occur in a synchronous system if a slightly overcharged battery is inserted, with the resulting reverse current discharging the battery and/or damaging other system components. To prevent reverse currents, the parts in this family first monitor the PROG pin for reverse current. PROG outputs a voltage analog of the average charge current flowing in the system. Next, the LTC4009 family monitors the voltage across the input blocking diode for unexpected voltage reversal. Initial startup, restarts from fault conditions, and charge current reduction during input current limit are also carefully controlled to avoid producing reverse current.
All members of the family provide an input current limit flag to tell the system when the adapter is running at over 95% of its current capacity. Finally, each IC features internal over-temperature protection to prevent silicon damage during elevated thermal operation.
Recovery from all fault conditions is under full control of the analog feedback loops, which guarantees charging remains suspended until the internal feedback loops respond coherently and report the need to supply current to the load to maintain proper voltage or current regulation.
Conclusion
The LTC4009 family integrates a full set of charger building blocks in a small PCB footprint. The result is a high power battery charger IC with high precision and a full set of monitoring and fault handling features.
The LTC4009 provides adjustable output voltage control with a simple, external, user-programmed resistive voltage divider. As such, it is suitable as a general purpose charger that works with multiple battery chemistries and supercaps. It offers direct control over the entire charge process, facilitating implementation of a wide range of charge termination algorithms with an external microprocessor.
The LTC4009-1 and LTC4009-2 feature pin-programmable output voltage for common lithium-ion or lithium-polymer battery pack configurations with one to four series cells. For these chemistries, the number of precision external application components is reduced without sacrificing accuracy. Both 4.1V/cell (LTC4009-1) and 4.2V/cell (LTC4009-2) options are available, allowing the user to balance capacity and safety per the demands of the application.