Digital Power Management Reduces Energy Costs While Improving System Performance
Digital Power Management Reduces Energy Costs While Improving System Performance
by
Andy Gardner
Apr 1 2012
Today’s designers of networking equipment are expected to push the limits of performance and add functionality under the pressure of vanishingly short development times and tight cost constraints. Increasing network system functionality adds ASICs and processors, each requiring several voltage rails, resulting in line cards with dozens of rail voltages. The challenge with so many rails is to optimize hardware utilization so that overall power consumption is minimized.
To meet this need, digital power management is fast emerging as a key requirement in complex high reliability applications. Digital power management allows complex multirail systems to be efficiently debugged via PC-based software tools, avoiding time-consuming hardware changes. Software-based in-circuit testing (ICT) and board bring-up is much easier than in a traditional hardware ECN approach since firmware changes can be made on a PC, without touching the board. Digital power management gives designers real-time telemetry data and fault logs, enabling fast diagnosis of power system failures and implementation of corrective action.
Perhaps most significantly, DC/DC converters with digital management functionality allow designers to develop green power systems that optimize energy usage while meeting system performance targets (compute speed, data rate, etc.). Optimization can be implemented at the point of load, at the board, rack and even at installation levels, reducing both infrastructure costs and the total cost of ownership over the life of the product.
This article shows how performance, reliability and energy efficiency are improved in network switches and routers, base stations and servers, as well as industrial and medical equipment through the use of the LTC2974 quad-channel digital power management IC

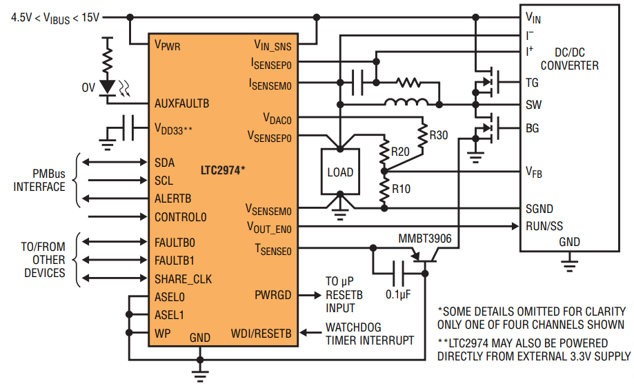
Figure 1. Quad power supply controller with EEPROM. One channel is shown.
Sequence Any Number Of Supplies; Add Supplies At Will
The LTC2974 simplifies the sequencing of any number of supplies. By using a time-based algorithm, users can dynamically sequence supplies on and off in any order. Sequencing across multiple LTC2974s is also possible using the 1-wire share-clock bus and one or more of the bidirectional fault pins (see Figure 2). This approach greatly simplifies system design because channels can be sequenced in any order, regardless of which LTC2974 provides control. Additional LTC2974s can be added at any time without concern for system constraints, such as a limited supply of daughter-card connector pins.

Figure 2. Multiple LTC2974s can be cascaded seamlessly using only two connections.
Power-up sequencing can be triggered in response to a variety of conditions. For example, the LTC2974s can auto-sequence when the downstream DC/DC POL converters’ intermediate bus voltages exceed a particular turn-on voltage. Alternatively, on sequencing can be initiated in response to the rising- or falling-edge of the control pin input. Immediate turn-off or off-sequencing in response to a fault condition is also available. Sequencing can also be initiated by a simple I2C command. The LTC2974 supports any combination of these conditions.
Robust Systems Require Versatile Fault Management
The bidirectional fault pins can be used to establish fault response dependencies between channels. For instance, on sequencing can be aborted for one or more channels in the event of short-circuit. The overvalue and undervalue limit thresholds and response times of the voltage and current supervisors are all programmable. In addition, input voltage, die temperature, and four external diode temperatures are also monitored. If any of these quantities exceed their over- or undervalue limits, the LTC2974 can be set to respond in a number of ways, including immediate latchoff, deglitched latchoff, and latchoff with retry.
An integrated watchdog timer is available for supervising external microcontrollers. Two timeout intervals are available: the first watchdog interval and subsequent intervals. This makes it possible to specify a longer timeout interval for the microcontroller just after the assertion of the power good signal. If a watchdog fault occurs, the LTC2978 can be configured to reset the microcontroller for a predetermined amount of time before reasserting the power good output.
Improve Manufacturing Yields With Accurate Voltage Monitoring
As voltages drop below 1.8V, many off-the-shelf modules have trouble meeting output voltage accuracy requirements over temperature. Absolute accuracy requirements of less than ±10mV are now common, making it necessary to trim the output voltage in manufacturing, a time-consuming process.
OEMs must margin test to ensure that they ship dependable systems in the face of drifting rail voltages, which can result in significant manufacturing yield fallout. A far better solution to this problem embraces the reality of inaccurate power modules, and enables the system to self-trim in the field. The LTC2974’s digital servo loop minimizes rail-voltage drift by externally trimming the module’s output voltage to better than ±0.25% accuracy over temperature (see Figure 3). In addition to improving manufacturing yields, the digital servo loop makes it easier to source power modules by avoiding the limitation of module accuracy.

Figure 3. The LTC2974 offers excellent voltage servo accuracy over temperature.
Robust Systems A Result Of Easy Margining
The LTC2974’s digital servo loop 10-bit DACs allow users to margin power supplies over a wide range while maintaining high resolution for applications such as Shmoo plotting. Margining is controlled over the I2C interface with a single command, and the margin DAC outputs are connected to the feedback nodes or trim inputs of the DC/DC converters via a resistor. The value of this resistor sets a hardware limit on the range over which the output voltage can be margined, an important safeguard for power supplies under software control.
Accurate, Temp Compensated, DCR Load Current Monitoring
To achieve the desired savings in power consumption, it is necessary to characterize the loads during all modes of operation. FPGA users optimize their code to minimize power while ASIC users adjust core voltages depending on throughput requirements. Accurate real-time telemetry greatly simplifies this task.
Using the LTC2974, system health can be determined from the voltage, current and temperature status registers, while the multiplexed, 16-bit ∆∑ ADC monitors input and output voltages, output currents, and internal and external diode temperatures.
With the trend to lower and lower core voltages, accurate measurement of load currents has become a challenge, since the use of a precision current sense resistor can lead to unacceptable power losses. One option is to use the DC resistance of the inductor (DCR) as a current shunt element. This has several advantages, including zero additional power loss, lower circuit complexity and cost. However, the strong temperature dependence of the inductor resistance and the difficulty in measuring the exact inductor core temperature invariably introduces errors in current measurement (see Figure 4).

Figure 4. Thermal image of a DC/DC converter showing the difference between the actual inductor temperature and the temperature sensing point.
The LTC2974 makes accurate DCR sensing possible with a patent-pending temperature compensation algorithm that compensates for the thermal gradient from the sense diode to the inductor’s core, as well as the time lag that occurs between changes in inductor current and temperature (see Figure 5). This capability, combined with the LTC2974’s low noise 16-bit ΔΣ ADC, enable accurate measurement of load currents using inductors with vanishingly small DCR (see Figure 6).

Figure 5. LTC2974 compensates for inductor self-heating using thermal resistance and delay parameters.

Figure 6. Total current measurement error of the LTC2974 for a DC/DC converter across the full range of temperature and output current.
PC-Based Design And Fault Diagnostics
When used in conjunction with LTpowerPlay™ software, the LTC2974’s fault and warning registers allow designers (and field users) to determine the status of their power infrastructure at a glance (see Figure 7). Status information, uptime, and the last 500ms of ADC telemetry are available in a data log. In the event a channel is disabled in response to a fault, the LTC2974’s data log can be dumped into protected EEPROM. This 255-byte block of data is held in non-volatile memory until it is cleared with an I2C command.

Figure 7. LTpowerPlay software allows the designer to plug a PC into the system via a tiny connector, enabling the power-management system to be completely configured and controlled without writing a single line of code.
Figure 7 shows the data log contents viewed in LTpowerPlay’s LTC2974 interface. In this way, the LTC2974 provides a complete snapshot of the state of the power system immediately preceding the critical fault, thus making it possible to isolate root cause well after the fact. This is an invaluable feature for debugging both prerelease characterization and in-field failures in high reliability systems.
Standalone Operation
The easy-to-use PC-based LTpowerPlay software allows users to configure the LTC2974 via a USB interface and a dongle card. LTpowerPlay software, which is free and downloadable, takes much of the coding out of the development process and improves time-to-market by allowing the designer to configure all device parameters within an intuitive framework.
Once a device configuration has been finalized, the designer can save the parameters to a file and upload it to the Analog Devices factory. Linear can use the file to preprogram parts, thus allowing customers to bring up their boards with maximum ease. When the onboard EEPROM has been configured, the LTC2974 is capable of complete autonomous operation without the need for custom software. Furthermore, the addition of one tiny connector allows LTpowerPlay software to communicate with the LTC2974 in-system, providing field users access to telemetry, system status and the fault log as needed.
Conclusion
The LTC2974 digital power manager brings unprecedented parametric accuracy, a rich feature set and an expandable modular architecture to high availability systems. Design of complex multirail systems is simplified with the LTC2974. It uses an industry-standard PMBus interface, it interfaces directly with high powered, free PC-based LTpowerPlay control software, and it includes an integrated EEPROM for complete customization. Design your application with the LTpowerPlay design tool and simply upload the configuration to the Analog Devices factory. Linear can use your custom configuration to produce pre-programmed devices ready-to-use in your application.