32VIN Synchronous Buck Regulators with Integrated FETs Deliver up to 12A from Sub-1mm Height Packages
32VIN Synchronous Buck Regulators with Integrated FETs Deliver up to 12A from Sub-1mm Height Packages
Sep 1 2008
Introduction
Monolithic buck regulators are easy to hook up and they make it possible to squeeze an entire DC/DC converter into very tight spaces. Although monolithics are an easy fit, they aren’t the perfect fit for every application. For instance, they typically lack the capability to efficiently convert high input voltages (>12V) to low voltages at high output currents (>4A), thus leaving the job to a traditional controller IC and external MOSFETs.
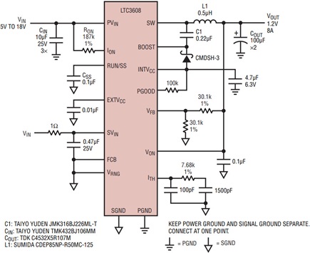
A new family of devices, though, offers the advantages of monolithics with the low duty cycle and high efficiency of discrete components. The LTC3608, LTC3609, LTC3610 and LTC3611 are synchronous buck converters that bring high power density and simplified design to point-of-load applications. With a maximum input of 32V they utilize current-mode control up to a 2MHz switching frequency, deliver up to 12A of load current, and are packaged in thermally enhanced packages less than 1mm in height. A typical application of the LTC3608 is shown in Figure 1.

Figure 1. Typical application of the LTC3608.
Features
The LTC3608, LTC3609, LTC3610 and LTC3611 integrate high performance synchronous buck controllers with super-low RDS(ON) DMOS MOSFETs to produce compact high efficiency converters (Figure 2). Two package sizes are available, each having a high voltage or high current option (Table 1). Each device features a sub-100ns on-time, allowing very low duty cycle operation and high switching frequency. The current-mode control architecture of these parts simplifies tuning of loop stability and allows excellent transient response with a variety of output capacitor types, including all-ceramic output capacitor applications.

Figure 2. Efficiencies for a typical LTC3608 application in discontinuous conduction mode (DCM) and continuous conduction mode (CCM).

Figure 3. Transient response for the typical LTC3608 application represented in Figure 1 with a load step of 1A to 8A.
The LTC3610 can operate in forced continuous mode, which provides the lowest possible output ripple and EMI, or discontinuous mode, which has better light load efficiency because inductor current is not allowed to reverse.
Current into the ION pin sets the on-time—a resistor RON from VIN to the ION pin reduces on-time as VIN rises, thus limiting changes in switching frequency. Furthermore, response to a load step can be very fast since the loop does not have to wait for an oscillator pulse before the top switch is turned on and current begins increasing.
The current limit, which is inferred from the maximum allowable sense voltage across the on-resistance of the bottom FET, can be adjusted by applying a voltage to the VRNG pin. Figure 1. Typical application of the LTC3608 Maximum load current limits for each part are shown in Table 1. Soft-start and latch off functions are controlled by the RUN/SS pin, preventing inrush current and current overshoot during startup, and providing the option of latch-off if an under voltage or short circuit is presented. An open drain power-good pin monitors the output and pulls low if the output voltage is ±10% from the regulation point.
| LTC3610 | LTC3611 | LTC3608 | LTC3609 | |
| PVIN Max | 24V | 32V | 18V | 32V |
| ILOAD Max | 12A | 10A | 8A | 6A |
| Package | 9mm × 9mm × 0.9mm 64-pin | 9mm × 9mm × 0.9mm 64-pin | 7mm × 8mm × 0.9mm 52-pin | 7mm × 8mm × 0.9mm 52-pin |
| RDS(ON) Top FET | 12mΩ | 15mΩ | 14mΩ | 19mΩ |
| RDS(ON) Bottom FET | 6.5mΩ | 9mΩ | 8mΩ | 12mΩ |
Conclusion
The LTC3608, LTC3609, LTC3610 and LTC3611 buck regulators offer the efficiency and power output capability of separate (controller + discrete) MOSFET solutions with the ease-of-use and space-saving advantages of traditional MOSFET-on-the-die monolithics. These parts also yield higher efficiencies than traditional monolithic solutions. They conserve power, save space, and simplify power designs. They reduce discrete components over controller-based solutions, making them a good fit in everything from low power portable device applications such as notebook and palmtop computers to high-power industrial distributed power systems.