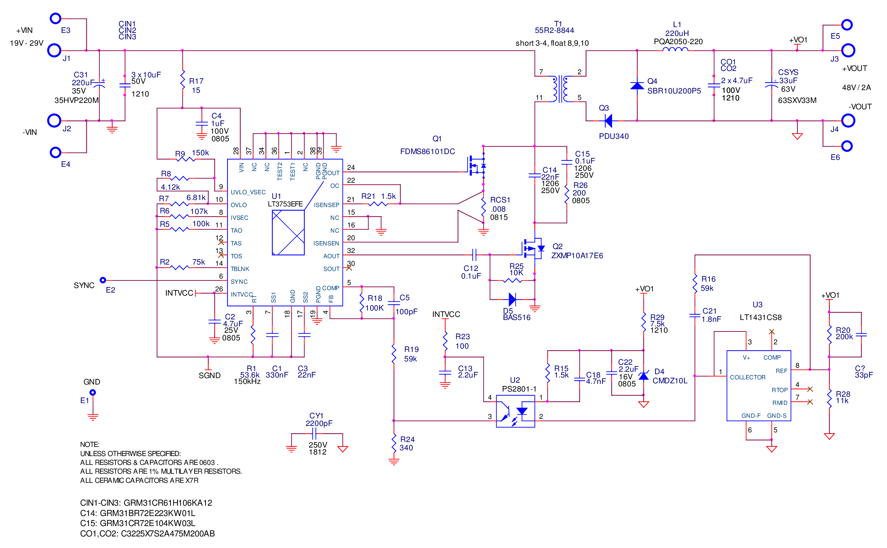
19V-29V input to 48V/2A Isolated Forward Converter using LT3753
                            
            19V-29V input to 48V/2A Isolated Forward Converter using LT3753
Jul 28 2014    
The LT3753 is a primary side, current-mode PWM controller optimized for an active clamp forward converter topology. It features a programmable volt-second clamp that provides a duty cycle guardrail to limit primary switch reset voltage and prevent transformer saturation during load transients. The volt-second clamp also limits maximum VOUT if the opto path breaks open. The LT3753 also features a programmable turn-on current spike blanking (adaptive leading edge blanking plus programmable extended blanking) of the main MOSFET that greatly improves the converter’s noise immunity. Other features include programmable overcurrent protection, adjustable input undervoltage and overvoltage lockout along with built-in thermal shutdown.
This application is one example of the use of LT3753 in a non-synchronous closed loop design. The full load efficiency is higher than 94% across the input voltage range and it is possible to run the circuit without forced air cooling.



Thermal Image at 24VIN, 48V/2A output, without forced air (bottom side)

Thermal Image at 24VIN, 48V/2A output, without forced air (top side)

Startup at 24VIN, No Load

Startup at 24VIN, Full Load (2A)

1A-2A-1A Load Transient Response at 24V input

0.2A-2A-0.2A Load Transient Response at 24V input

Output Voltage Ripple at 24V input, Full Load
 
                             
                             
                             
                             
                             
                             
                             
                             
                             
                             
                             
                             
                             
                             
                             
                             
                             
                             
                             
                            