Overview
Product Details
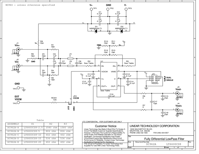
DC962A-D: Demo Board for the LT6600-15 Very Low Noise, Differential Amplifier and 15MHz Lowpass Filter.
Applicable Parts
Documentation & Resources
-
DC962A - Schematic9/24/2009PDF29K
-
DC962A - Demo Manual9/24/2009PDF1M
-
DC962A - Design File9/24/2009ZIP716K
