Overview
Product Details
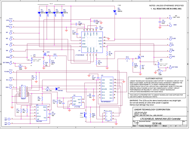
DC914B: Demo Board for the LTC3210 MAIN/CAM LED Controller in 3mm × 3mm QFN.
Applicable Parts
Documentation & Resources
-
DC914B - Schematic9/24/2009PDF61K
-
DC914B - Demo Manual9/24/2009PDF349K
-
DC914B - Design File9/24/2009ZIP952K
