Overview
Product Details
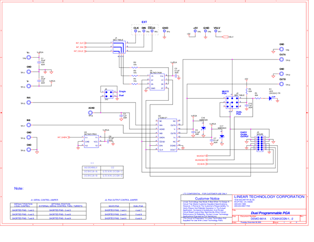
DC861A-B: Demo Board for the LTC6912 Dual Programmable Gain Amplifiers with Serial Digital Interface.
Applicable Parts
Documentation & Resources
-
DC861A - Schematic9/24/2009PDF57K
-
DC861A - Demo Manual9/24/2009PDF572K
-
DC861A - Design File9/24/2009ZIP1M
