Overview
Product Details
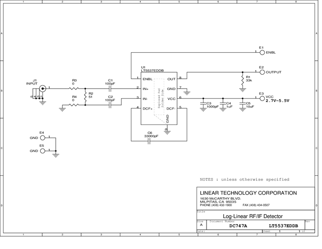
DC747A: Demo Board for the LT5537 Wide Dynamic Range RF/IF Log Detector.
Applicable Parts
Documentation & Resources
-
DC747A - Schematic9/24/2009PDF19K
-
DC747A - Demo Manual9/24/2009PDF249K
-
DC747A - Design File9/24/2009ZIP378K




