Overview
Product Details
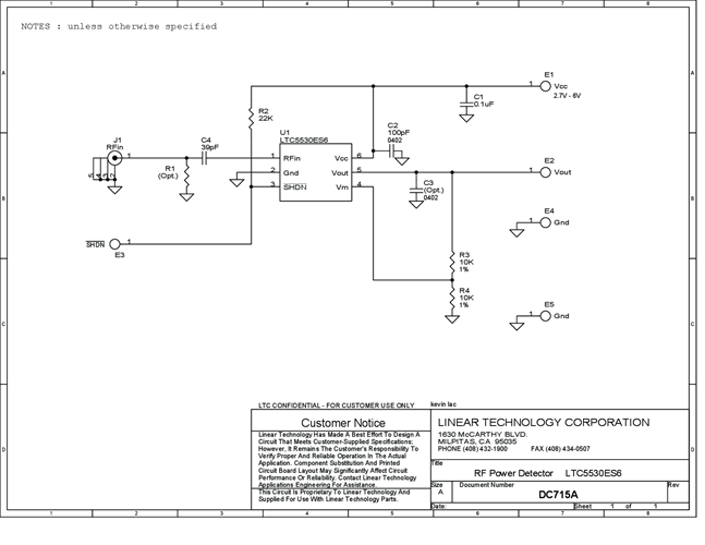
DC715A: Demo Board for the LTC5530 Precision 300MHz to 7GHz RF Detector with Shutdown and Gain Adjustment.
Applicable Parts
Documentation & Resources
-
DC715A - Schematic9/24/2009PDF59K
-
DC715A - Demo Manual9/24/2009PDF344K
-
DC715A - Design File9/24/2009ZIP425K
