Overview
Product Details
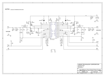
DC473A: Demo Board for the LTC1702A - Dual 550kHz Synchronous 2-Phase Switching Regulator Controller.
Applicable Parts
Documentation & Resources
-
DC473A - Schematic9/24/2009PDF27K
-
DC473A - Demo Manual9/24/2009PDF249K
-
DC473A - Design File9/24/2009ZIP824K
