Overview
Product Details
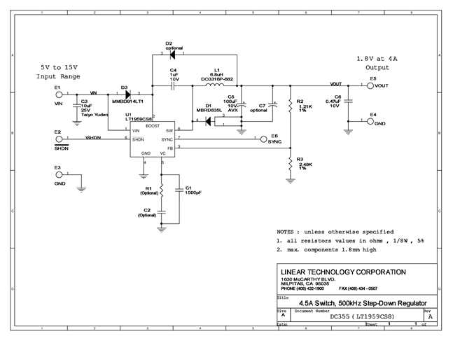
DC355A: Demo Board for the LT1959 4.5A, 500kHz Step-Down Switching Regulator.
Applicable Parts
Documentation & Resources
-
DC355A - Schematic9/24/2009PDF105K
-
DC355A - Demo Manual9/24/2009PDF329K
-
DC355A - Design File9/24/2009ZIP857K
